Should extremely preterm infants be given probiotics?

Study: Impact of probiotics on gut microbiome of extremely preterm or extremely low birthweight infants. Image Credit: Volodimir Zozulinskyi / ShutterstockStudy: Impact of probiotics on gut microbiome of extremely preterm or extremely low birthweight infants. Image Credit: Volodimir Zozulinskyi / Shutterstock

Meta-analysis shows that probiotics reduce the risk of necrotizing enterocolitis in very preterm or very low birth weight infants.

In a recent study published in the journal Pediatric Research, researchers from the United Kingdom investigated whether the administration of probiotics affects the gut microbiomes of preterm infants differently, depending on birth weight or gestational age.

They found that the gut microbiome in extremely preterm (EP) or extremely low birth weight (ELBW) infants is similarly impacted as in very preterm (VP) or very low birth weight (VLBW) infants, suggesting that probiotic administration might also potentially reduce the risk of necrotizing enterocolitis (NEC).

Background

Probiotics have been widely studied in preterm infants, with numerous randomized controlled trials (RCTs) and non-randomized studies showing up to a 50% reduction in NEC. However, variations in clinical outcomes due to methodological issues and feeding regimes, along with practical concerns about production and use, have led to varying guidelines from organizations like the European Society for Pediatric Gastroenterology Hepatology and Nutrition (ESPGHAN), World Health Organization (WHO), the Canadian Pediatric Society, and the American Academy of Pediatrics.

These issues have become particularly controversial due to recent concerns, such as the FDA highlighting a case of probiotic-related sepsis in a preterm infant. Although meta-analyses suggest that probiotics reduce NEC risk in infants under 32 weeks or 1500 g, the impact on EP/ELBW infants remains unclear. A recent Cochrane analysis specifically showed little or no NEC reduction in this group.

Multi-omic research could help identify biological markers of probiotic efficacy in these vulnerable infants, and recent studies have shown that probiotics significantly affect the gut microbiome in healthy preterm infants under 32 weeks.

In the present study, researchers analyzed samples from healthy EP/ELBW infants and compared them to healthy VP/VLBW infants to determine if probiotics had different effects on the gut microbiome based on gestational age and birth weight.

About the study

The study involved 123 preterm infants (<32 weeks/<1500 g). The EP/ELBW infants (n = 91, 44 males) were defined as gestational age <28 weeks and/or birth weight <1000 g, and VP/VLBW infants (n = 32, 24 males) were defined as gestational age 29–31 weeks and birth weight ≥1000 g.

Samples were collected from infants at the Royal Victoria Infirmary, Newcastle, between 2013 and 2016, and two different probiotics were administered during the period. The probiotics contained varying counts of the microbial species Bifidobacterium bifidum, Lactobacillus acidophilus, and Bifidobacterium longum subsp. infantis. Stool samples were collected from the infants between days 0 and 120 and analyzed using deoxyribonucleic acid (DNA) sequencing to study their microbial composition.

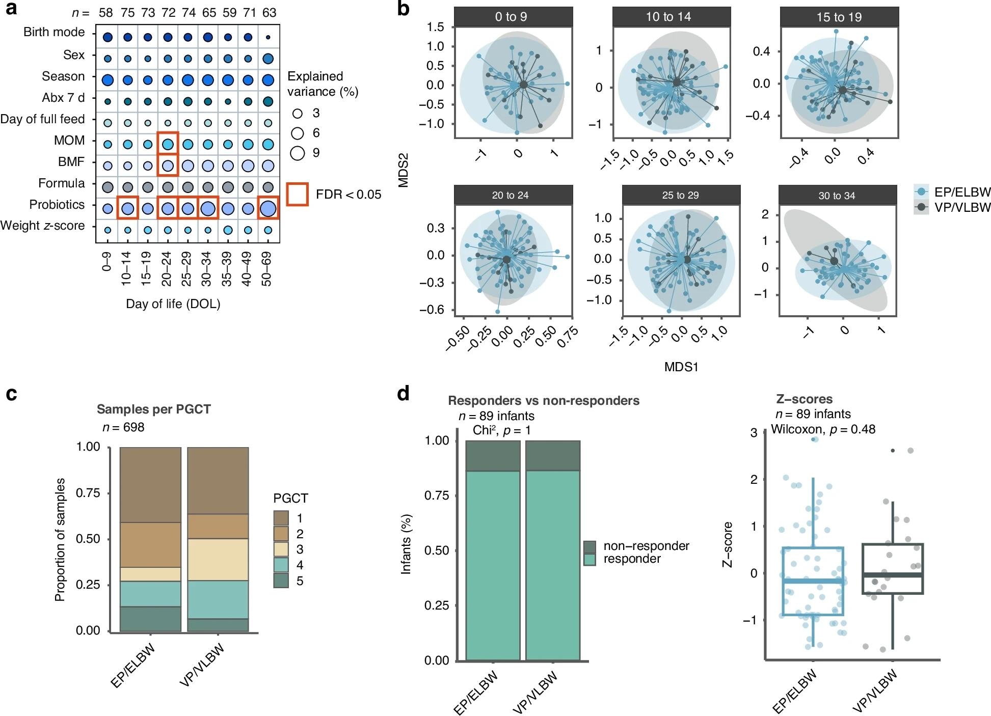
A total of 1431 samples were analyzed across nine time points. Detailed demographic and treatment data were also obtained. The analysis assessed the influence of probiotics on the gut microbiome using various statistical methods, including permutational multivariate analysis of variance and generalized linear mixed effects models.

Taxonomic profiling of the metagenomic samples was conducted, and the analysis was based on the five preterm gut community types (PGCTs) established previously. Infants were classified as “responders” or “non-responders” to probiotics based on the abundance (relative) of probiotic species, with specific thresholds.

Results and discussion

The VP/VLBW infants had a median gestational age of 29 weeks and a median birth weight of 1315 g, while the EP/ELBW infants had a median gestational age of 26 weeks and a median birth weight of 840 g. Weight z score changes over the study duration were slightly lower in the EP/ELBW group (−1.6) compared to the VP/VLBW group (−1.3).

Most infants in both groups received their mother’s milk, with slightly higher rates in the EP/ELBW group (93% vs. 88% for VP/VLBW), and similar proportions of formula use were observed. No significant differences were found in Shannon diversity or beta diversity between the two groups.

A similar proportion of samples were classified as probiotic-associated PGCTs (28% for EP/ELBW and 27% for VP/VLBW). About 86% of EP/ELBW infants and 87% of VP/VLBW infants were classified as probiotic responders. Additionally, no significant differences were found in the proportion of probiotic responders between the groups.

The study emphasizes that while the gut microbiome impacts were similar, this does not necessarily translate to a direct reduction in NEC risk in EP/ELBW infants. Additionally, the study found that probiotic administration was the most significant factor influencing the gut microbiome in both groups.

Conclusion

In conclusion, despite limited research available on EP/ELBW infants, the present study shows that the effects of probiotics on the gut microbiome in these infants are similar to those in VP/VLBW infants. However, further research is needed to confirm whether this translates into similar clinical outcomes, such as NEC risk reduction. This finding could potentially aid physicians in decisions regarding the use of probiotics in EP/ELBW infants, who are at the maximal risk of NEC.

Journal reference:

Beck, L.C., Berrington, J.E. & Stewart, C.J. Impact of probiotics on gut microbiome of extremely preterm or extremely low birthweight infants. Pediatric Research (2024), DOI: 10.1038/s41390-024-03520-w, https://www.nature.com/articles/s41390-024-03520-w

Dr. Sushama R. Chaphalkar

Written by

Dr. Sushama R. Chaphalkar

Dr. Sushama R. Chaphalkar is a senior researcher and academician based in Pune, India. She holds a PhD in Microbiology and comes with vast experience in research and education in Biotechnology. In her illustrious career spanning three decades and a half, she held prominent leadership positions in academia and industry. As the Founder-Director of a renowned Biotechnology institute, she worked extensively on high-end research projects of industrial significance, fostering a stronger bond between industry and academia.  

Citations

Please use one of the following formats to cite this article in your essay, paper or report:

  • APA

    Chaphalkar, Sushama R.. (2024, August 26). Should extremely preterm infants be given probiotics?. News-Medical. Retrieved on January 17, 2026 from https://appetitesciencelab.com/news/20240826/Should-extremely-preterm-infants-be-given-probiotics.aspx.

  • MLA

    Chaphalkar, Sushama R.. "Should extremely preterm infants be given probiotics?". News-Medical. 17 January 2026. <https://appetitesciencelab.com/news/20240826/Should-extremely-preterm-infants-be-given-probiotics.aspx>.

  • Chicago

    Chaphalkar, Sushama R.. "Should extremely preterm infants be given probiotics?". News-Medical. https://appetitesciencelab.com/news/20240826/Should-extremely-preterm-infants-be-given-probiotics.aspx. (accessed January 17, 2026).

  • Harvard

    Chaphalkar, Sushama R.. 2024. Should extremely preterm infants be given probiotics?. News-Medical, viewed 17 January 2026, https://appetitesciencelab.com/news/20240826/Should-extremely-preterm-infants-be-given-probiotics.aspx.

Comments

The opinions expressed here are the views of the writer and do not necessarily reflect the views and opinions of News Medical.
Post a new comment
Post

Sign in to keep reading

We're committed to providing free access to quality science. By registering and providing insight into your preferences you're joining a community of over 1m science interested individuals and help us to provide you with insightful content whilst keeping our service free.

or

While we only use edited and approved content for Azthena answers, it may on occasions provide incorrect responses. Please confirm any data provided with the related suppliers or authors. We do not provide medical advice, if you search for medical information you must always consult a medical professional before acting on any information provided.

Your questions, but not your email details will be shared with OpenAI and retained for 30 days in accordance with their privacy principles.

Please do not ask questions that use sensitive or confidential information.

Read the full Terms & Conditions.