Common mental and metabolic disorders like obesity, depression, and diabetes share biological and lifestyle pathways, thus leading to their co-occurrence, as well as increased morbidity and mortality rates. Although pharmacological treatments exist to manage many of these disorders, adherence is challenging, and side effects like weight gain can reduce patient compliance, ultimately increasing the risk of adverse outcomes.
Lifestyle interventions, including diet and stress reduction, have become increasingly popular for their potential benefits. The gut microbiome, influenced by diet and stress, plays a crucial role in mental and physical health. Thus, further research is needed to better understand the synergistic effects of dietary and psychological interventions on gut microbiota and mental health and optimize these approaches for improved health outcomes.
About the study
The study cohort comprised 41 women who completed two weeks of inpatient lifestyle intervention at the La Pura Women’s Health Resort. The intervention involved a combination of dietary CR and CPI.
Study participants were excluded if they were currently pregnant or had severe chronic illness. Regardless of randomization, all participants could use La Pura’s leisure and wellness facilities.
Study participants were randomized to either a very low-calorie diet (VLCD) or the F.X. Mayr diet (FXM). VLCD included 630-700 kcal/day split into three meals. FXM comprised 700-800 kcal/day split into two meals, with additional practices like prolonged chewing, no meals after 7 p.m., and oral magnesium sulfate supplementation.
Within each dietary group, study participants were further randomized to receive either CPI or a single stress prevention lecture. CPI included sessions of muscle relaxation, psycho-education, mindfulness training, and biofeedback.
Clinical variables included age, body mass index (BMI), morning cortisol, C-reactive protein (CRP), and interleukin 6 (IL-6). Psychometric outcomes were assessed using the Brief Symptom Index (BSI), the Perceived Stress Scale (PSS), and the burnout dimension inventor (BODI). Fasting blood and stool samples were collected at baseline and follow-up for microbial analysis through 16S ribosomal ribonucleic acid (rRNA) sequencing.
The gut microbiome was analyzed by measuring α-diversity, microbial composition, and β-diversity indices. Taxonomic changes and the relationship between gut microbiota and psychometric outcomes were also explored further.
Statistical analyses included repeated measures analysis of variance (ANOVA), permutational multivariate analysis of variance (PERMANOVA), and multilevel dimension-reduction analyses to understand how dietary and psychological interventions impact gut microbiome and mental health.
Study findings
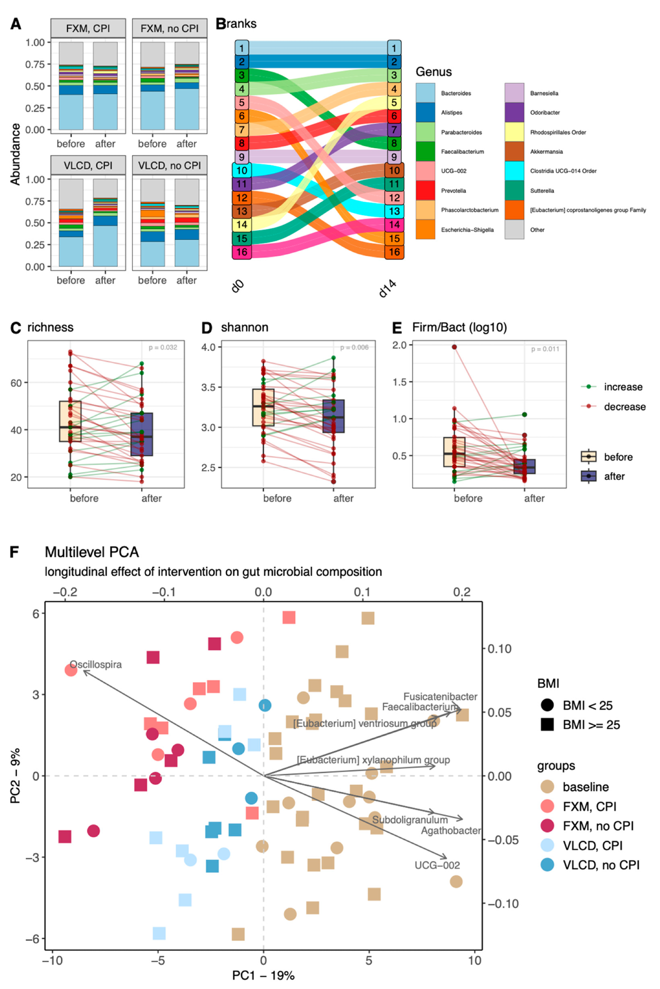
Bacteroides and Alistipes remained the dominant genera, whereas Faecalibacterium, Escherichia-Shigella, UCG-002, and Clostridia UCG-014 decreased in relative abundance. In contrast, Rhodospirillales-Order, Phascolarctobacterium, Parabacteroides, Prevotella, Odoribacter, and Akkermansia increased. Moreover, α-diversity indices, including richness, Shannon’s index, and Firmicutes/Bacteroidetes ratio, significantly decreased over time.
The multilevel principal component analysis (PCA) revealed a separation between baseline and follow-up samples, with FXM samples clustering further along the negative scale of the first principal component (PC1). Oscillospira was negatively associated with PC1, while Agathobacter, Subdoligranulum, E. xylanophilum, Fusicatenibacter, E. ventriosum, Roseburia, UCG-002, and Faecalibacterium were positively associated.
Regarding β-diversity, the best-performing PERMANOVA model showed significant effects of timepoint interaction with diet, CPI, and age. FXM exhibited more pronounced changes in β-diversity than VLCD.
After completing the intervention, samples were separated by diet in a principal coordinates analysis (PCoA). Six bacteria families, including Bifidobacteriaceae and Ruminococcaceae, significantly decreased relative abundance following CR.
At the genus level, Dialister, Bifidobacterium, Faecalibacterium, and Subdoligranulum significantly decreased. Lachnospiraceae genera, such as E. ventriosum group, E. xylanophilum group, Coprococcus, Agathobacter, Fusicatenibacter, and Roseburia, also decreased. Among Flavonifractor, Oscillospiraceae, Oscillibacter, and Oscillospira increased, while UCG-002 decreased.

Overview of taxonomical baseline characteristics and changes over the intervention period. (A) Relative abundances across the intervention groups; (B) relative changes in abundance ranks in the overall cohort; (C–E) changes in bacterial richness, Shannon’s index, and Firmicutes/Bacteroidetes ratio; (F) multilevel PCA biplot colored according to baseline (beige), FXM (light pink = with CPI, dark pink = without CPI), and VLCD (light blue = with CPI, dark blue = without CPI) and taxonomy (grey arrows) as well as BMI category (shapes). FXM—F.X. Mayr diet, VLCD—very-low-calorie diet, CPI—clinical psychological intervention, BMI—body-mass-index.
Stratification by intervention groups revealed diet-related patterns, with significant reductions in Agathobacter and E. ventriosum group across both diets and substantial increases in Oscillibacter only in FXM. Stratification by CPI subgroups showed no significant results after p-value adjustment.
The sparse partial least squares (sPLS2) analysis selected 40 taxa and 12 clinical variables, thus highlighting primary distinctions by sampling timepoint. FXM was more positively associated with the first component than VLCD. Key determinants along the first component included taxa and clinical parameters, with microbial genera clustered by their positive or negative association with psychometric scores and BMI.
The sparse partial least squares discriminant analysis (sPLS-DA) model for diet classification effectively distinguished FXM and VLCD. The stress reduction model showed moderate separation driven by specific taxa, such as Bifidobacterium and Oscillospirales.
Conclusions
Following two weeks of CR, the gut microbiome composition in overweight women with psychological stress was altered based on dietary protocols and psychological interventions. The FXM diet led to significantly higher levels of Oscillibacter, which is associated with improved mental health and reduced stress.
The benefits of CR on metabolic and mental health may be mediated through its anti-inflammatory properties and regulation of the hypothalamus-pituitary-adrenal axis. Significant microbial shifts included a reduced abundance of Firmicutes and Lachnospiraceae/Ruminococcaceae families. Both FXM and CR lead to significant increases in Oscillibacter, Akkermansia, and Odoribacter, which are associated with positive health outcomes.
Journal reference:
- Bellach, L., Kautzky-Willer, A., Heneis, K., et al. (2024). The Effects of Caloric Restriction and Clinical Psychological Intervention on the Interplay of Gut Microbial Composition and Stress in Women. Nutrients. doi:10.3390/nu16162584