Memory: a revolutionary treatment for mental health disorders and neurodegeneration?

Thought LeadersDr. Steve RamirezAssistant Professor, Psychological and Brain SciencesBoston University

In this interview, we speak to Dr. Steve Ramirez from Boston University about his latest neuroscience research that investigated the power of our memories and how, one day, we could use their power to potentially treat mental health disorders. 

Please can you introduce yourself and tell us what inspired your career in neuroscience?

My name is Steve Ramirez, and I'm an assistant professor of psychological and brain sciences at Boston University. The thing that inspired me to get into neuroscience was an accident. In high school and college, I thought I would go to school on a music scholarship. I loved the humanities, music, and medicine. I had no idea what I wanted to do.

I had a conversation with a former advisor who asked, "If you're interested in astronomy, medicine, music, and Shakespeare, why not study the thing that produced all of those, which is the brain?" It is one of the few a-ha moments I had in my career where I realized that by studying the brain, I get to study the thing that has produced everything ever. That idea enchanted me. I decided to volunteer in research labs and get some hands-on experience. I first grew in like with neuroscience, and over time, I greatly fell in love with it.

Despite the National Institutes of Health investing around $10 billion in neuroscience research annually, the brain is still not fully understood. Why is this, and what makes the brain such a complicated organ to study?

The Earth is around four billion years old, and the brain has had about the same time to evolve into the thing it is today. The average human lifespan is 76 years. We have about 76 years to reverse-engineer a thing that has had four billion years to turn into what it currently is. Neuroscience has been around for about 100 years now. It was not really until the last hundred years that the brain was taken seriously as this locus of controlling our thoughts, actions, feelings, and so on.

Neuroscience is relatively young compared to physics or math, which has a few thousand years ahead of us. The progress has been tremendous, but it is just the tip of the iceberg, as the human brain has 86 billion brain cells and more than a hundred trillion connections. It is astonishing the computational power that it is capable of. The fact that we can go in and use tools now to eavesdrop on the brain as thoughts and feelings happen is a testament to where modern neuroscience is.

We do not know how this machine works, and we are still discovering even new connections within this machine. With the brain, there are still a lot of uncharted territories, and in my opinion, we do not yet quite have it fully mapped out, and we do not have a principle of how the brain works yet.

Complexity of the Brain

Image Credit: Tatiana Shepeleva/Shutterstock.com

In your latest research, you investigated memories. What is meant by a memory, and how can recalling a memory change your brain?

There are all sorts of memories. There are memories of what we did last night. There is a different kind of motor memory when playing the piano or emotional memories and holding onto the feelings of what happened. When we think of memory, most of us tend to think about this kind of experience that we have had in our life that we can recall, that we can time travel back to a moment in our past and close our eyes and temporarily relive some portions of it. In that sense, memory is the brain's way of encoding some aspect of experience and storing that information for later use.

Memory is the enduring change that exists in the brain, and somehow, the brain revisits that enduring change later on to recall whatever it was that experience was. From the psychological perspective, it is the brain's ability to encode, store, and retrieve information. From the neuroscience perspective, it is the idea that brain cells change as a result of experience, but those patterns and changes can be revisited later to make recollection possible. Every memory is like a Microsoft Word "Save As" copy of experience.

There is a saying that you cannot step in the same river twice. I think it is true with memory, where you cannot recall the same memory twice.

If a memory changes ever so slightly each time we recall it, is there a possibility that if we recalled a significant memory enough, it would one day end up being a different memory entirely?

There is a saying that you cannot step in the same river twice. I think it is true with memory, where you cannot recall the same memory twice; some bits and pieces are warped and updated or susceptible to modification each time we recall it. I can still remember with some confidence what I did for my 21st birthday or where I was when I got my current job. But per your point, when we recall the memory, we are constantly warping it a little bit.

The reality is that every memory is a little bit of a white lie that the brain tells us. But, for the most part, it holds onto some of the more essential information we need for survival purposes or operating on a day-to-day basis. Our memory is extraordinarily good, but sometimes there are bugs in the system where memories can become a bit warped over time.

Each time we recall a memory, if we are constantly updating it with bits and pieces of information, then it stands to reason that what Daniela Schiller, a professor at Mount Sinai, said- the irony is that the truest memories that you have are probably the ones that you never recall. Those are the ones that end up being the purest memories held onto the brain, untarnished by the imperfect process of recollection. Memories are the things that thread and unify our sense of being. We are, within our own mind's eye, a bit blind to that change happening to memories over time.

Witness Testimony

Image Credit: Gorodenkoff/Shutterstock.com

What are the potential advantages and disadvantages of these altered memories?

This is where science literacy becomes even more important than ever before, especially when we use memory as a standard for evidence; it should always be with a bit of a grain of salt. It does not mean that the memories are not true or that people are flat-out lying. It means that we are relying on a biological process that is subject to imperfections in the same way that anything in biology is subject to imperfections. Memories can be remarkably consistent, but some imperfections and the details that can be warped might really matter.

In science, we do not rely on eyewitness testimony. We rely on measurements from tools that do not have these kinds of emotional biases or any of these built-in biological imperfections that might give us inconsistent data. We rely on reproducible tools or produce something that is reproducible and external to our imperfections. Suppose we can use those kinds of rulers, so to speak, to be able to measure the truth of something. In that case, we are in business because then memory becomes an essential component of testimony in court, but not the only one.

Memories can be remarkably consistent, but some imperfections and the details that can be warped might really matter.

Your latest research applied this concept to map out the molecular and genetic differences between positive and negative memories. Why did you choose to undertake this research, and can you tell us how you carried this out? What did you discover about these memories?

One of the reasons we chose this was because positive and negative memories are so near and dear to us. They speak to the power of what memory is and what it can be. We tried to see when the brain processes positive memories or negative memories, does it do so randomly? Is there some dedicated landscape or real estate in the brain where positive or negative memories reside? Is there a dedicated neurocircuitry for each of these?

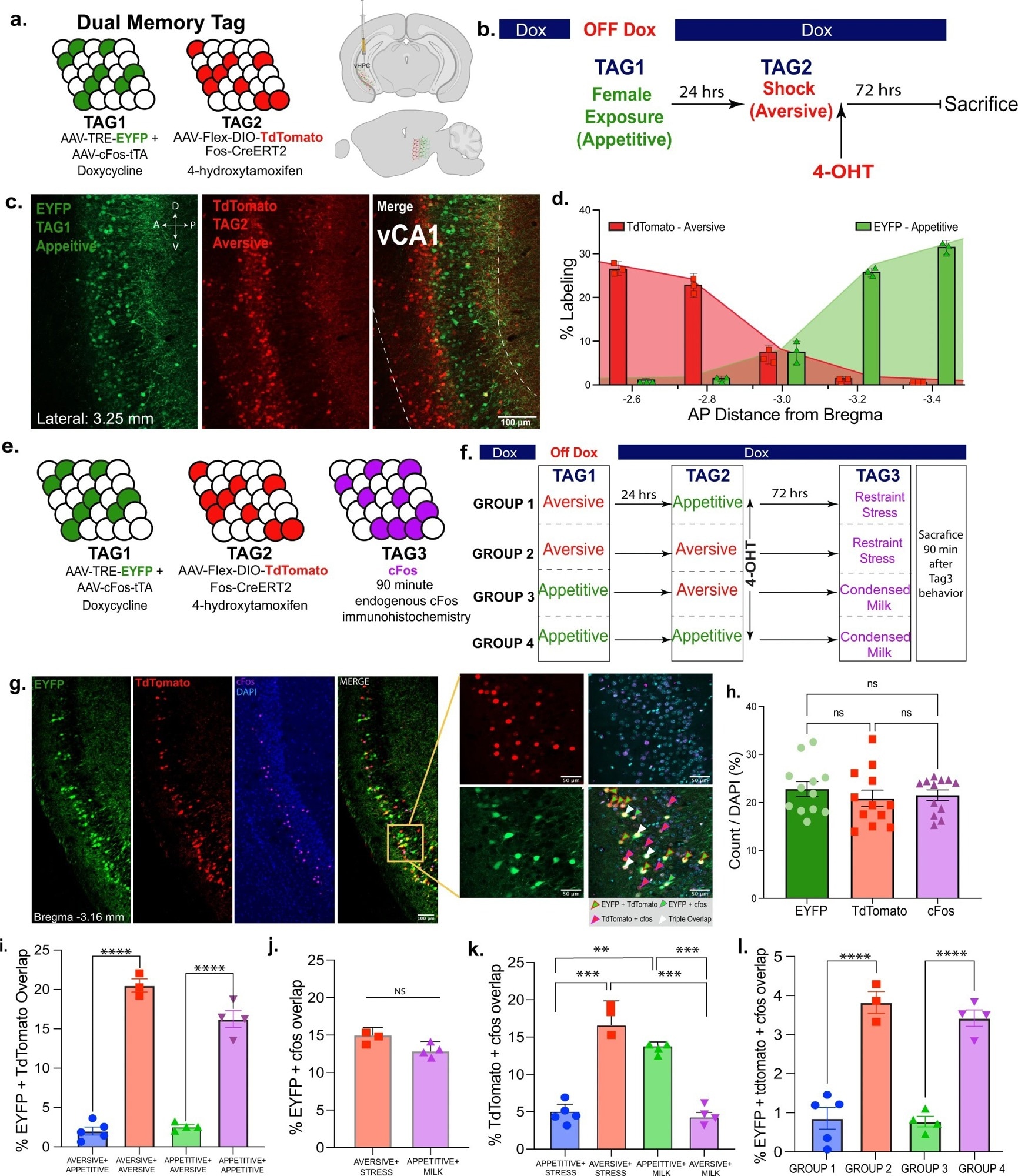
We started in an important area of the brain for memory, the hippocampus. We used some tools where we could go in and find the cells that hold onto either a positive or negative memory. To start, we got those cells to glow a particular color. Cells that process a positive memory glowed green, and cells that process a negative memory glowed red. When we put these brains under a microscope, we can look and say, "This is where green is. This is where red is."

Remarkably, the first finding of this paper was that positive and negative memories did seem to have a dedicated real estate for each other in the brain, where positive memories seem to live in one portion of the hippocampus, and negative memories largely seem to live in a separate portion. Then, we could use tools where we artificially activated those brain cells and asked, "Could we activate a positive memory, or could we activate a negative memory?" We were able to visualize positive and negative memories. When we artificially activate them, we get the corresponding positive or negative memory to return.

Finally, we wanted to dive into their genome and ask, "Was there anything genetically about positive and negative experiences that was different? Was it just all memory, and there was no real distinguishing factor of positive or negative?" We were really excited when we looked at the level of the genome and the molecular fingerprints that positive or negative memories leave behind; they also seem to be largely different. The positive memory cells seemed full of genes involved in protecting brain cells from dying over time. The negative memory cells seem full of genes involved in deterioration and even linked to Alzheimer's.

Hippocampus cells processing appetitive or aversive memory engrams are preferentially reactivated by their respective valences.
Hippocampus cells processing appetitive or aversive memory engrams are preferentially reactivated by their respective valences. Image Credit: Hippocampal cells segregate positive and negative engrams

Your research was only possible thanks to an advanced neuroscience tool called optogenetics. How does this tool work, and how have advancements in the field of neuroscience over the last ten years enabled new research projects that were previously impossible?

Ten years ago, a late colleague and friend, Xu Liu and I were able to show that we could artificially activate memories, and that was the thing that launched our careers. The goal has always been twofold. First, can we artificially manipulate memories to see what that tells us about the brain? Step one is artificial memory reactivation and seeing what the brain is capable of doing. Second, can we artificially manipulate memories in a way that can either prevent the brain from breaking down over time or restore it over time?

The long-term goal is to answer the question- can memory itself be used as a drug or treatment? What we hope here with being able to catalog positive and negative memories in the brain is that we can go in and start looking at very specific experiences and the mark that they leave in the brain. Can we go and start mapping out these experiences in the entirety of the brain? For example, can we see how that map changes as the brain enters a degenerative state? Or, as the brain enters some pathological state, how does a positive memory change? Is it affected more than negative memories, or are negative memories misfiring in instances of a particular pathology?

We hope that we can say we have leverage over positive and negative memories in the brain and use that for some kind of good within the brain itself.

Are you hopeful that with continued research, we will one day be able to use the brain to treat mental health disorders such as PTSD and depression? What would this mean not only for healthcare settings, but for the millions of people living with poor mental health?

As long as you have a brain, mental health matters. The neural fingerprint that we have is wildly unique to us. From the mental health perspective, one of my goals as a scientist is to humanize the process of science because there is no science without the scientist. Science is a human endeavor, and if we do not value the human part of it, then we lose.

At center stage is a person afflicted with the disease, which makes a big difference in how we view mental health. It is a person living with a particular disorder, trying to survive a particular disorder, or may be recovered from a particular disorder. That person-centric perspective reminds us that it is a human being and their brain that mental health is directly affecting.

It is a combination of normalizing mental health as something that we all experience and we all endure so that not only is there no taboo around it, but it is empowering to be, "Here is a particular disorder that I either survived or was afflicted with or am in the middle of trying to tackle." and it is not viewed as a person's fault but something you are doing to try to enhance or improve your wellbeing.

Memory is at the core of many psychiatric and neurodegenerative disorders like Alzheimer's disease. When we are robbed of our memories, we end up being robbed of our identities, who we are, and how we process the world over time. So, the idea that we could one day either restore a person's memory or prevent memories from breaking down is, at a fundamental level, a worthy, worthwhile, and genuinely good human endeavor.

PTSD

Image Credit: Feng Yu/Shutterstock.com

As long as you have a brain, mental health matters.

Do you believe that with more researchers pushing the boundaries of neuroscience, we will discover new ways to transform medicine? What are you most excited about in the field of neuroscience?

One of the things that I am most excited about is the idea that there is not a one size fits all approach to mental health and treating the brain. For instance, for some people, some aspects of cognitive behavioral therapy might work the best. For others, a more drug-based approach will work best. For others, both will work. But how can we predict what recipe or cocktail of medicine we will respond to the best before having to trial and error it? The goal of personalized medicine is, "Let's take the totality that is you, a person with a brain, with a very particular background and a very particular history, and ask 'What will work best for you as the individual?'"

Hopefully, medicine will have evolved where we look at the brain and the way we look at disorders, and we will look at approaches and say, "How did we survive using these crude approaches to technology?" I hope that our approach to mental health and treating the brain in an individual in 2000 years looks nothing like what it looks like today because we are just so much more advanced in how we treat an individual.

You have recently been awarded the Science Diversity Leadership Award by the Chan Zuckerberg Initiative. What does this award mean to you, and why is it so important to you to help encourage and train scientists from underrepresented backgrounds? What advantages does having a diverse team have for research?

Diversity in science helps everybody. It helps everyone connect on a fundamentally deeper level and to view the world from all sorts of perspectives too. And that connection is the brick and mortar of teamwork, of groups working well together toward a common goal, such as discovering something new about the brain or how the world works. This award enables us to form those connections with an even broader and more diverse team. When you get people who understand each other—or respect each other’s very different walks of life and where they come from—not only are they doing an experiment and science together, but they’re also learning from each other's life and the experiences, which I genuinely believe can make the lab an even more enriching experience. It helps sculpt the next generation of citizens of the world.

I’ve seen firsthand how that helps people think creatively, or helps people think out loud without feeling like an imposter or inadequate. It’s an environment that accepts and supports you, and wants to elevate you. And then, when you work with other people who have that shared goal, everyone wins. The award itself helps my lab train the next generation of neuroscientists who will go on to inspire each other and the world as a whole. 

What is next for you and your research?

The two avenues that we are going to go down now for the research are, given that we can see a snapshot of positive and negative memories in the brain, what if we add the fourth dimension of time and say, "How do positive and negative memories change over time?" Instead of just one snapshot of this pretty picture of red and green cells, how does the activity of those red and green cells change dynamically over time as an organism makes more positive memories or negative memories or enters some psychiatric disease or neurodegenerative-related state? We want to look at memories in real-time as they are being made, as they are being updated, and as more memories are being made and stored and recalled in the brain. Because then, we take the complexity of memory into account.

The second part is that a given memory has sights, sounds, smells, and emotions associated with it, which will recruit different parts of the brain involved in processing sights and sounds, smells and emotions, and so on. Memories exist in three dimensions in the brain. Memory is a web of activity that exists throughout the entirety of the brain. What does that web of activity look like? In this study, we can now look at a snapshot of "Here's a cross-section of the cells involved in the memory in the hippocampus." But let's add the third dimension of space and say, "How does a particular experience look in its entirety in the brain?" Then we can see where the sights, sounds, smells, emotions, and so on are processed. We are looking at the brain, where everything is intertwined and intermingled with each other and talking to itself in a way that changes over time.

About Dr. Steve Ramirez

Steve Ramirez is an Assistant Professor of Psychological and Brain Sciences at Boston University and a former Junior Fellow of Harvard University. He received his B.A. in neuroscience from Boston University and began researching learning and memory in the laboratory of Howard Eichenbaum. He went on to receive his Ph.D. in neuroscience in the laboratory of Susumu Tonegawa at MIT, where his work focused on artificially modulating memories in the rodent brain, and his current work focuses on leveraging these manipulations to alleviate symptoms associated with psychiatric diseases.Dr. Steve Ramirez

Steve has received an NIH DP5 award and an NIH Transformative Award, the Chan Zuckerberg Diversity Leadership Award, the Smithsonian's American Ingenuity award, National Geographic's Breakthrough Explorer prize, Forbes and Technology Review's Top 35 Innovators Under 35 award, and has given two TED talks.

Emily Henderson

Written by

Emily Henderson

During her time at AZoNetwork, Emily has interviewed over 300 leading experts in all areas of science and healthcare including the World Health Organization and the United Nations. She loves being at the forefront of exciting new research and sharing science stories with thought leaders all over the world.

Citations

Please use one of the following formats to cite this article in your essay, paper or report:

  • APA

    Henderson, Emily. (2022, November 02). Memory: a revolutionary treatment for mental health disorders and neurodegeneration?. News-Medical. Retrieved on January 17, 2026 from https://appetitesciencelab.com/news/20221102/Memory-a-revolutionary-treatment-for-mental-health-disorder-and-neurodegeneration.aspx.

  • MLA

    Henderson, Emily. "Memory: a revolutionary treatment for mental health disorders and neurodegeneration?". News-Medical. 17 January 2026. <https://appetitesciencelab.com/news/20221102/Memory-a-revolutionary-treatment-for-mental-health-disorder-and-neurodegeneration.aspx>.

  • Chicago

    Henderson, Emily. "Memory: a revolutionary treatment for mental health disorders and neurodegeneration?". News-Medical. https://appetitesciencelab.com/news/20221102/Memory-a-revolutionary-treatment-for-mental-health-disorder-and-neurodegeneration.aspx. (accessed January 17, 2026).

  • Harvard

    Henderson, Emily. 2022. Memory: a revolutionary treatment for mental health disorders and neurodegeneration?. News-Medical, viewed 17 January 2026, https://appetitesciencelab.com/news/20221102/Memory-a-revolutionary-treatment-for-mental-health-disorder-and-neurodegeneration.aspx.

Comments

The opinions expressed here are the views of the writer and do not necessarily reflect the views and opinions of News Medical.
Post a new comment
Post

Sign in to keep reading

We're committed to providing free access to quality science. By registering and providing insight into your preferences you're joining a community of over 1m science interested individuals and help us to provide you with insightful content whilst keeping our service free.

or

While we only use edited and approved content for Azthena answers, it may on occasions provide incorrect responses. Please confirm any data provided with the related suppliers or authors. We do not provide medical advice, if you search for medical information you must always consult a medical professional before acting on any information provided.

Your questions, but not your email details will be shared with OpenAI and retained for 30 days in accordance with their privacy principles.

Please do not ask questions that use sensitive or confidential information.

Read the full Terms & Conditions.

You might also like...
New research compares different wellbeing-focused interventions delivered to adults