Study finds COVID booster maintains strong T cell response against Omicron

New study results posted to the medRxiv* preprint server found that COVID vaccine boosters increase immunity by enhancing T cell immune memory. In the face of the severe acute respiratory syndrome coronavirus 2 (SARS‑CoV‑2) Omicron variant, vaccinated people who had received a third booster shot maintained high T cell responses than people with naturally acquired immunity or vaccine-induced immunity from two doses of the SARS‑CoV‑2 vaccine.

Study: Resilient T cell responses to B.1.1.529 (Omicron) SARS-CoV-2 variant. Image Credit: Kateryna Kon / Shutterstock

Study: Resilient T cell responses to B.1.1.529 (Omicron) SARS-CoV-2 variant. Image Credit: Kateryna Kon / Shutterstock

This news article was a review of a preliminary scientific report that had not undergone peer-review at the time of publication. Since its initial publication, the scientific report has now been peer reviewed and accepted for publication in a Scientific Journal. Links to the preliminary and peer-reviewed reports are available in the Sources section at the bottom of this article. View Sources

The researchers write:

“Overall, our findings highlight the resilience of T cell responses generated in response to a pre-Omicron infection and/or to Wuhan-derived spike protein-based vaccines in the face of the B1.1.529 Omicron variant, particularly as measured by the IFN-γ production, which was by far the largest component of the antiviral T cell response.”

How they did it

The researchers recruited 215 vaccinated individuals with two doses of the mRNA vaccine and 25 with a complete vaccination regimen plus a booster. A separate group included 60 individuals with immunity after infection, and another had 45 individuals who were previously infected and later vaccinated. The control group collected blood samples from 32 healthy individuals before September 2019.

All participants were either younger than 50 or older than 55. They excluded participants between 50 and 55.

T cells maintain functional responses when exposed to Omicron

Blood samples were taken to measure T cell effector cytokine responses towards an ancestral SARS-CoV-2 spike protein versus the recent Omicron variant.

Vaccinated individuals had a 5-fold increase in T cell responses against the spike protein compared to the T cell response exhibited by the control group (pre-pandemic). The control group showed little cross-reactive responses.

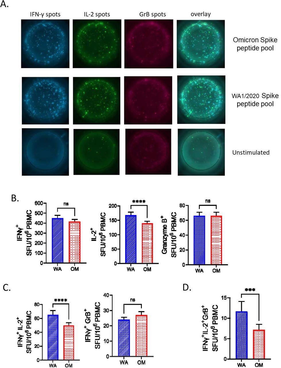
T cell response, specifically the number of IFN-γ SFU, between the ancestral SARS-CoV-2 spike protein was equal to those against Omicron. However, there was a decrease in the number of IL-2 SFU against Omicron. The researchers observed a 16.8% reduction compared to the ancestral strain.

They next looked at the number of polyfunctional T cells when faced with SARS-CoV-2 variants. There was a decrease in IFN-γ IL-2 double-positive cells, but not in IFN-γ GrB double-positive cells. In contrast, triple positive (IFN-γ, IL2, GrB) cells were reduced when encountered with Omicron. Based on the findings, the researchers conclude that decreases in T cell immunity from Omicron are negligible and that T cells still maintain their functional responses.

Robust SARS-CoV-2 specific T cells responses in immunized individuals A) 106 PBMCs per well were stimulated with Spike peptide pools from USA-WA1/2020) and B.1.1.529 (Omicron) cultured for 42h in pre-coated IFN-γ, IL-2 and GrB FLUORISpot plates. Both peptide pools induced responses of all three cytokines compared to unstimulated wells. B) Ag-specific ELISpot numbers were calculated by subtracting the unstimulated wells of each participant from the peptide stimulated wells. All immunized subjects (post infection and vaccinated) were pooled together (N=326). Omicron peptide pool induced equal IFN-γ and GrB response compared to USA-WA1/2020 but lower IL-2. C) Number of polyfunctional IFN-γ+IL-2+ cells but not IFN-γ+GrB+ cells was reduced after stimulation with Omicron spike peptide pool. D) Triple positive IFN-γ+IL-2+GrB+ were also reduced following stimulation with Omicron peptides. Data presented as mean ± standard error of the mean. Two-tailed Wilcoxon rank test. For all statistical differences *p<0.05, **p<0.01, ***p<0.001. ****p<0.0001.

Robust SARS-CoV-2 specific T cells responses in immunized individuals A) 106 PBMCs per well were stimulated with Spike peptide pools from USA-WA1/2020) and B.1.1.529 (Omicron) cultured for 42h in pre-coated IFN-γ, IL-2 and GrB FLUORISpot plates. Both peptide pools induced responses of all three cytokines compared to unstimulated wells. B) Ag-specific ELISpot numbers were calculated by subtracting the unstimulated wells of each participant from the peptide stimulated wells. All immunized subjects (post-infection and vaccinated) were pooled together (N=326). Omicron peptide pool induced equal IFN-γ and GrB response compared to USA-WA1/2020 but lower IL-2. C) Number of polyfunctional IFN-γ+IL-2+ cells but not IFN-γ+GrB+ cells was reduced after stimulation with Omicron spike peptide pool. D) Triple positive IFN-γ+IL-2+GrB+ were also reduced following stimulation with Omicron peptides. Data presented as mean ± standard error of the mean. Two-tailed Wilcoxon rank test. For all statistical differences *p<0.05, **p<0.01, ***p<0.001. ****p<0.0001.

T cell responses between vaccinated individuals with and without a booster

When measuring T cell responses between immunized individuals, the researchers found significantly lower numbers of IFN-γ SFU in individuals with two mRNA vaccine doses compared to all other groups.

In addition, the number of IL-2 SFU, double-positive, and triple positive SFU was reduced in the two-dose vaccine group when exposed to peptides from the ancestral SARS-CoV-2 strain.

Fully vaccinated individuals with a booster had the highest amount of polyfunctional triple-positive T cells when faced against Omicron, suggesting boosters enhance the immune response by increasing the number of T cells.

“Jointly, these results imply that two doses of mRNA vaccine-induced sub-maximal T cell immunity and that at least three doses are required to achieve the same level of antigen-specific T cells found in post-infection subjects,” wrote the research team.

Serum samples from vaccinated individuals exposed to SARS-CoV-2 spike protein showed more CD4 helper T cells than cytotoxic CD8 T cells upregulated CD137 and OX-40. Since CD4+ helper T cells made up a majority of the T cell response against IL-17a and IL-4 in the two-dose vaccinated group. Results showed a decrease in IL-17a and IL-4 when exposed to Omicron. However, this may be a positive finding, as the researchers explained that Th17 and Th2 responses would be counterproductive against viral infection.

Pooling together all vaccinated individuals, the researchers also found that people vaccinated using Moderna’s vaccine showed a higher number of IL-2+ SFU cells in response to the ancestral SARS-CoV-2 strain and Omicron than people immunized with the Pfizer-BioNTech vaccine.

Changes in T cell responses because of age were minimal. However, the researchers detected a small but measurable correlation between IL-2 responses with age. Older age was mildly associated with lower IL-2 levels. The results indicate that age is not a significant influencer for developing T cell responses after vaccination or a booster dose.

This news article was a review of a preliminary scientific report that had not undergone peer-review at the time of publication. Since its initial publication, the scientific report has now been peer reviewed and accepted for publication in a Scientific Journal. Links to the preliminary and peer-reviewed reports are available in the Sources section at the bottom of this article. View Sources

Journal references:

Article Revisions

  • May 11 2023 - The preprint preliminary research paper that this article was based upon was accepted for publication in a peer-reviewed Scientific Journal. This article was edited accordingly to include a link to the final peer-reviewed paper, now shown in the sources section.
Jocelyn Solis-Moreira

Written by

Jocelyn Solis-Moreira

Jocelyn Solis-Moreira graduated with a Bachelor's in Integrative Neuroscience, where she then pursued graduate research looking at the long-term effects of adolescent binge drinking on the brain's neurochemistry in adulthood.

Citations

Please use one of the following formats to cite this article in your essay, paper or report:

  • APA

    Solis-Moreira, Jocelyn. (2023, May 11). Study finds COVID booster maintains strong T cell response against Omicron. News-Medical. Retrieved on January 17, 2026 from https://appetitesciencelab.com/news/20220118/Study-finds-COVID-booster-maintains-strong-T-cell-response-against-Omicron.aspx.

  • MLA

    Solis-Moreira, Jocelyn. "Study finds COVID booster maintains strong T cell response against Omicron". News-Medical. 17 January 2026. <https://appetitesciencelab.com/news/20220118/Study-finds-COVID-booster-maintains-strong-T-cell-response-against-Omicron.aspx>.

  • Chicago

    Solis-Moreira, Jocelyn. "Study finds COVID booster maintains strong T cell response against Omicron". News-Medical. https://appetitesciencelab.com/news/20220118/Study-finds-COVID-booster-maintains-strong-T-cell-response-against-Omicron.aspx. (accessed January 17, 2026).

  • Harvard

    Solis-Moreira, Jocelyn. 2023. Study finds COVID booster maintains strong T cell response against Omicron. News-Medical, viewed 17 January 2026, https://appetitesciencelab.com/news/20220118/Study-finds-COVID-booster-maintains-strong-T-cell-response-against-Omicron.aspx.

Comments

  1. Fergal Warren Fergal Warren France says:

    I was fully vaccinated PPM having received by booster jab on 15th December. On December 28th I started sneezing a little and on the 29th I registered a positve PCR test for Omicron. Sneezing ended on the 30th, I had no other symptoms. Having recoeverd for Omicron I am trying to figure out am I now protected against infection for all currently known variants of covid, I think I am based on reading material I can find from verifyable reputable sources. Also I seem to be reading that I am protected for a number of months, exact number not knowable. This assumes no contact with new variants. Secondly as I am protected am I also in the coming weeks not a danger to anybody I come in contact with. I would be grateful if anyone can help.

The opinions expressed here are the views of the writer and do not necessarily reflect the views and opinions of News Medical.
Post a new comment
Post

Sign in to keep reading

We're committed to providing free access to quality science. By registering and providing insight into your preferences you're joining a community of over 1m science interested individuals and help us to provide you with insightful content whilst keeping our service free.

or

While we only use edited and approved content for Azthena answers, it may on occasions provide incorrect responses. Please confirm any data provided with the related suppliers or authors. We do not provide medical advice, if you search for medical information you must always consult a medical professional before acting on any information provided.

Your questions, but not your email details will be shared with OpenAI and retained for 30 days in accordance with their privacy principles.

Please do not ask questions that use sensitive or confidential information.

Read the full Terms & Conditions.

You might also like...
UBC researchers crack code to grow helper t cells from stem cells