Defensosomes can act as decoys to protect against SARS-CoV-2

Part of the reason that coronavirus disease 2019 (COVID-19) was so worrying when it first spread around the world was the lack of specific therapies to treat the disease. Healthcare workers were forced to treat the symptoms using supplementary oxygen or invasive mechanical ventilation. Researchers from New York University have been examining the ability of defensosomes to combat severe acute respiratory syndrome coronavirus 2 (SARS-CoV-2) infection.

A preprint of the group's study can be found on the bioRxiv* server.

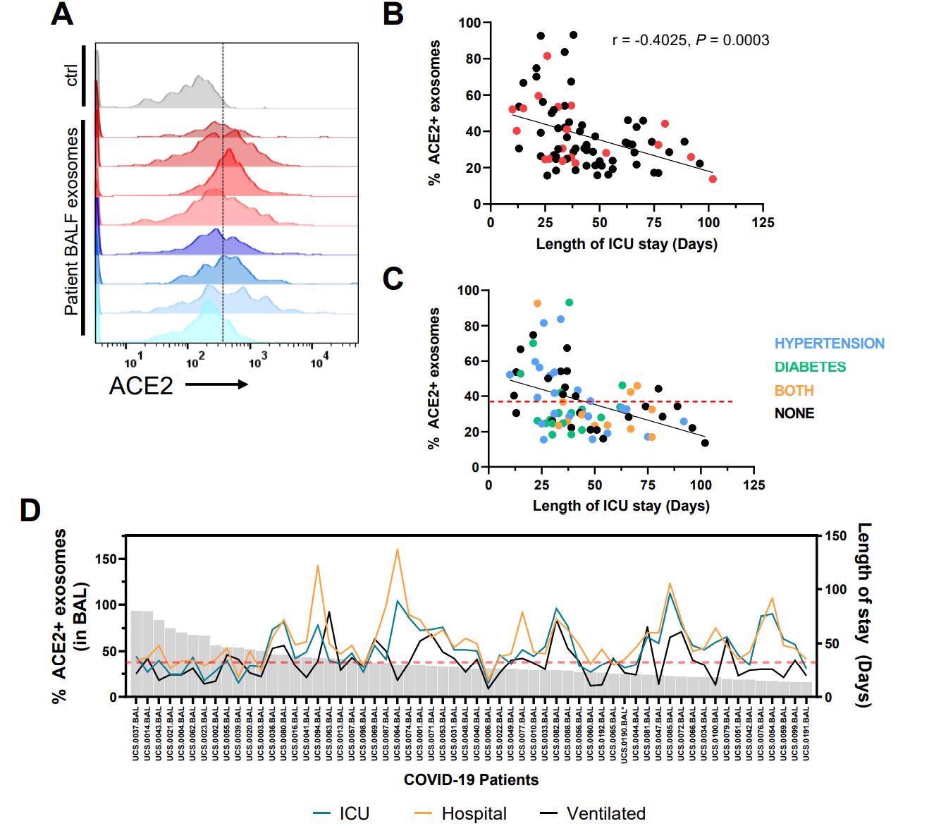
ACE2+ exosomes are associated with reduced length of stay in ICU for COVID-19 patients.

ACE2+ exosomes are associated with reduced length of stay in ICU for COVID-19 patients. 

This news article was a review of a preliminary scientific report that had not undergone peer-review at the time of publication. Since its initial publication, the scientific report has now been peer reviewed and accepted for publication in a Scientific Journal. Links to the preliminary and peer-reviewed reports are available in the Sources section at the bottom of this article. View Sources

The Study

The researchers analyzed bronchioalveolar lavage fluid (BALF) samples from 80 patients showing severe COVID-19 symptoms. 76.2% of these were male, roughly half were white, and they had a mean age of 62 years. 52.5% of patients showed hypertension, and 38.3% had diabetes. All of these patients were in intensive care and required mechanical ventilation due to respiratory failure. Biochemical fractionation was then used to enrich these samples for exosomes followed by flow cytometry.

After applying gating criteria for exosomes, the mean fluorescence intensity (MFI) was used to detect significant interindividual variation in the proportion of exosomes with surface ACE2 and the levels of ACE2 on each exosome. 10 patients were found to have at least two-fold higher exosome levels in their BALF compared to mean exosome levels from other patients.

Following this, they examined whether the level of ACE2 on exosomes, or the proportion of ACE2+ exosomes, correlate with parameters including age, sex, disease severity, and comorbidities. They ran regressions using ACE2 MFI as a predictor of ICU stay outcome as a sensitivity analysis, revealing the same trends in covariates as previously seen.

When compiling the information about the proportions of ACE2 containing exosomes in patient BALF, different models were run using clinical data to test the associations with ACE2 exosomes and length of stay in the ICU. These models included a linear model and a negative binomial model controlled for age, gender, culture results of BAL and blood, and comorbidities. A sensitivity analysis model was included using an interaction term between gender, sex, and hypertension as these are normally correlated.

The coefficients were expressed without interaction as estimates did not change significantly. Both the linear and negative binomial models revealed a negative correlation between length of stay in the ICU and proportion of ACE2 exosomes in the BALF. To confirm these results and remove complications that could arise from other issues, these models were run again using ventilation days as an outcome – to the same result.

They found that patients with a proportion of ACE2 exosomes below the mean of 38.78% generally have longer stays in both the ICU ward and in hospital as well as increased days spent on a ventilator. Diabetes was found to decrease the proportion of ACE2 exosomes, and the authors suggest that this could be the mechanism behind other comorbidities as well. Hypertension was also found to lead to reduced levels of circulating ACE2, resulting in increased concentrations of Angiotensin II, a vasoconstricting molecule.

The scientists then examined whether immune ligands generated during RNA virus infections affect endosome mutations by stimulating A549 cells with oxidized mitochondrial DNA (ox-mtDNA) – known to be produced during respiratory tract infections. This did increase exosome production, but the same was not seen with sheared genomic DNA or DNA fragments without oxidized bases. CpG-B was also tested and failed to elicit exosomes. Infection of A549 cells expressing ACE2 with SARS-CoV-2 revealed that this stimulated production of ACE2 exosomes, which was impaired by ATG16L1 knockdown.

The researchers examined whether the addition of exosomes could protect Vero E6 cells from SARS-CoV-2 infection. Vero E6 cells are integral to SARS-CoV-2 research as they are extremely susceptible to infection with the organism. Exosomes isolated from A549 cells mixed with SARS-CoV-2 were added to the Vero E6 cells with a neutralizing antibody that targeted the spike protein as a positive control, revealing that the ACE2 exosomes led to a dose-dependent reduction in viral nucleoprotein. Similar results were found in human epithelial cultures.

Finally, the researchers used electron microscopy to examine the mechanics of the interactions between the virus and the defensosomes. Immuno-gold labeling revealed enrichment of CD63 labeling around SARS-CoV-2 virions when incubated with ACE2 exosomes, which could be indicative of multiple exosomes bound to the virus.

Conclusion

The authors highlight that their study shows that ACE2+ exosomes can have a powerful effect in combatting SARS-CoV-2, and in individuals where this is inhibited, the patient suffers more from the disease. They have revealed several potential mechanisms through which this could occur, and this information could prove invaluable for researchers working on exosome-based therapies against not just SARS-CoV-2, but different diseases including cancers and kidney diseases.

This news article was a review of a preliminary scientific report that had not undergone peer-review at the time of publication. Since its initial publication, the scientific report has now been peer reviewed and accepted for publication in a Scientific Journal. Links to the preliminary and peer-reviewed reports are available in the Sources section at the bottom of this article. View Sources

Journal references:
  • Preliminary scientific report. ACE2-containing defensosomes serve as decoys to inhibit SARS-CoV-2 infection. Krystal L Ching, Maren de Vries, Juan Gago, Kristen Dancel-Manning, Joseph Sall, William J Rice, Clea Barnett, Feng-Xia Liang, Lorna E Thorpe, Bo Shopsin, Leopoldo N Segal, Meike Dittmann, Victor J Torres, Ken Cadwell. bioRxiv 2021.12.17.473223; doi: https://doi.org/10.1101/2021.12.17.473223
  • Peer reviewed and published scientific report. Ching, Krystal L., Maren de Vries, Juan Gago, Kristen Dancel-Manning, Joseph Sall, William J. Rice, Clea Barnett, et al. 2022. “ACE2-Containing Defensosomes Serve as Decoys to Inhibit SARS-CoV-2 Infection.” Edited by Eng Eong Ooi. PLOS Biology 20 (9): e3001754. https://doi.org/10.1371/journal.pbio.3001754. https://journals.plos.org/plosbiology/article?id=10.1371/journal.pbio.3001754.

Article Revisions

  • May 9 2023 - The preprint preliminary research paper that this article was based upon was accepted for publication in a peer-reviewed Scientific Journal. This article was edited accordingly to include a link to the final peer-reviewed paper, now shown in the sources section.
Sam Hancock

Written by

Sam Hancock

Sam completed his MSci in Genetics at the University of Nottingham in 2019, fuelled initially by an interest in genetic ageing. As part of his degree, he also investigated the role of rnh genes in originless replication in archaea.

Citations

Please use one of the following formats to cite this article in your essay, paper or report:

  • APA

    Hancock, Sam. (2023, May 09). Defensosomes can act as decoys to protect against SARS-CoV-2. News-Medical. Retrieved on January 18, 2026 from https://appetitesciencelab.com/news/20211222/Defensosomes-can-act-as-decoys-to-protect-against-SARS-CoV-2.aspx.

  • MLA

    Hancock, Sam. "Defensosomes can act as decoys to protect against SARS-CoV-2". News-Medical. 18 January 2026. <https://appetitesciencelab.com/news/20211222/Defensosomes-can-act-as-decoys-to-protect-against-SARS-CoV-2.aspx>.

  • Chicago

    Hancock, Sam. "Defensosomes can act as decoys to protect against SARS-CoV-2". News-Medical. https://appetitesciencelab.com/news/20211222/Defensosomes-can-act-as-decoys-to-protect-against-SARS-CoV-2.aspx. (accessed January 18, 2026).

  • Harvard

    Hancock, Sam. 2023. Defensosomes can act as decoys to protect against SARS-CoV-2. News-Medical, viewed 18 January 2026, https://appetitesciencelab.com/news/20211222/Defensosomes-can-act-as-decoys-to-protect-against-SARS-CoV-2.aspx.

Comments

The opinions expressed here are the views of the writer and do not necessarily reflect the views and opinions of News Medical.
Post a new comment
Post

Sign in to keep reading

We're committed to providing free access to quality science. By registering and providing insight into your preferences you're joining a community of over 1m science interested individuals and help us to provide you with insightful content whilst keeping our service free.

or

While we only use edited and approved content for Azthena answers, it may on occasions provide incorrect responses. Please confirm any data provided with the related suppliers or authors. We do not provide medical advice, if you search for medical information you must always consult a medical professional before acting on any information provided.

Your questions, but not your email details will be shared with OpenAI and retained for 30 days in accordance with their privacy principles.

Please do not ask questions that use sensitive or confidential information.

Read the full Terms & Conditions.

You might also like...
Gut microbe emerges as a promising tool in the fight against COVID-19