Scientists develop and characterize variant-specific vaccines against SARS-CoV-2

In a recent study conducted at Yale University, USA, scientists have investigated the immunogenicity of mRNA-based coronavirus disease 2019 (COVID-19) vaccine candidates encoding the spike proteins of different severe acute respiratory syndrome coronavirus 2 (SARS-CoV-2) variants. The findings reveal that the vaccines induce robust immune responses against SARS-CoV-2 variants. The study is currently available on the bioRxiv* preprint server.

Study: Systems immune profiling of variant-specific vaccination against SARS-CoV-2. Image Credit: NIAID
Study: Systems immune profiling of variant-specific vaccination against SARS-CoV-2. Image Credit: NIAID

This news article was a review of a preliminary scientific report that had not undergone peer-review at the time of publication. Since its initial publication, the scientific report has now been peer reviewed and accepted for publication in a Scientific Journal. Links to the preliminary and peer-reviewed reports are available in the Sources section at the bottom of this article. View Sources

Background

The continuous emergence of novel SARS-CoV-2 variants with multiple spike mutations has caused a significant reduction in vaccine efficacy worldwide. For instance, the beta variant of SARS-CoV-2, which was first detected in South Africa, has caused a decrease in the effectiveness of the mRNA-based Pfizer/BioNTech COVID-19 vaccine from 90% to 70% by acquiring escape mutations. A similar effect has been observed for the delta variant, which was detected first in India. In addition, there is also grave concern about the recent arrival of the new Omicron variant.

Given the significant negative impacts of viral variants on vaccine efficacy, it is essential to develop next-generation vaccines that can directly target and neutralize more deadly variants of SARS-CoV-2.   

In the current study, the scientists have developed three lipid nanoparticle-formulated mRNA-based vaccine candidates that encode the spike proteins of wild-type SARS-CoV-2 and its variants B.1.351 (Beta) and B.1.617 (14 lineages, including B.1.617.1 “Kappa variant,” B.1.617.2 “Delta variant). In addition, they have specifically investigated the immunogenicity of these vaccine candidates in mice.

They immunized the mice with two doses (prime-boost) of each vaccine intramuscularly at an interval of three weeks. They collected serum samples from the mice two weeks after vaccination to assess antibody response. The mice were sacrificed after 40 days of vaccination and their spleens, lymph nodes, and blood cells were collected for flow cytometry, single-cell transcriptomics, B cell receptor sequencing, and T cell receptor sequencing.

Immune responses to wild-type vaccine

The immunization of mice with wild-type vaccine resulted in strong binding and neutralizing antibody responses against the wild-type virus and all tested variants (B.1.351 and B.1.617). However, the neutralizing potency of vaccinated sera was many folds lower against the variants compared to that against the wild-type virus.

Regarding cellular immunity, the wild-type vaccine showed high efficacy in inducing spike-specific CD8+ T cells secreting interferon-gamma, tumor necrosis factor-alpha, and interleukin-2. Similarly, the vaccine-induced robust spike-specific CD4+ T Cells secreting interferon-gamma.

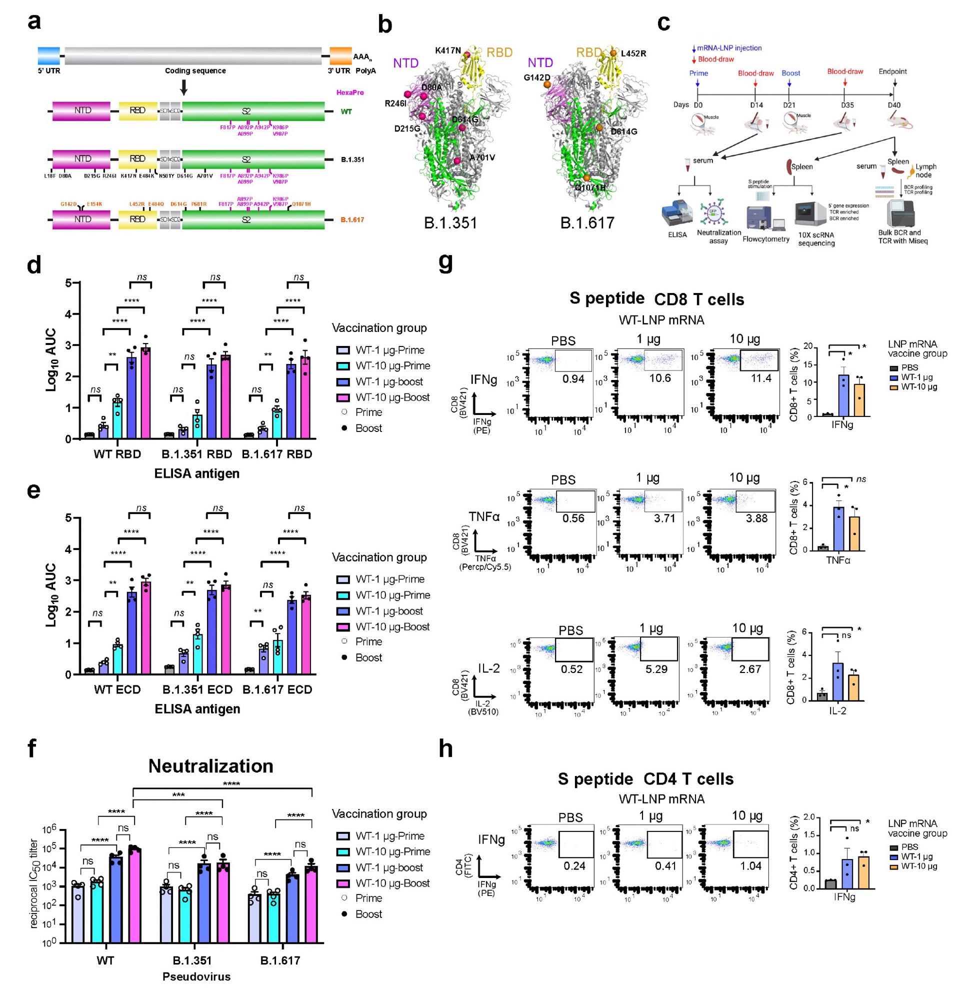
Overview of the primary experimental design, and the B and T cell responses induced by WT3 LNP-mRNA vaccination against SARS-CoV-2 WT, B.1.351 and B.1.617 spikes in mice. a, Schematic of the designs of three variant-specific LNP-mRNA vaccine candidates. Functional elements were shown in the spike mRNA and translated protein of SARS-CoV-2 WT, B.1.351 and B.1.617 spikes, including protein domains, HexaPro and variant-specific mutations. b, 3D structure highlighting certain variant-specific mutations in B.1.351 and B.1.617 spikes. Distribution of mutations of B.1.351 and B.1.617 were shown in the structure of SARS-CoV-2 (PDB: 6VSB). Mutations of B.1.351 and B.1.617 were shown as spheres, except for those in the unstructured loop regions. Certain mutations were not visible in the structure as they fall into floppy regions of spike. c, Schematic of overall design of primary experiments. Six- to 8-week-old C57BL/6Ncr mice (B.1.351-LNP12 mRNA (top) and B.1.617-LNP-mRNA, n = 6 mice per group; WT-LNP-mRNA, n = 4 mice; PBS, n = 9) received 1 or 10 µg of WT-LNP mRNA, B.1.351-LNP-mRNA or B.1.617-LNP-mRNA via the intramuscular route on day 0 (Prime) and day 21 (Boost). Blood was collected twice, two weeks post prime and boost. The binding and pseudovirus-neutralizing antibody responses induced by LNP-mRNA were evaluated by ELISA and neutralization assay. Mice were euthanized at day 40. The spleen, lymph node and blood samples were collected to analyze immune responses in by flow cytometry, bulk BCR and TCR profiling and single cell profiling. d-e, Serum ELISA titers of WT-LNP mRNA vaccinated animals (n = 4). Serum antibody titer as area under curve (AUC) of log10-transformed curve (1og10 AUC) to spike RBDs (d) and ECDs (e) of SARS-CoV-2 WT, B.1.351 and B.1.617. Two-way ANOVA with Tukey
Overview of the primary experimental design, and the B and T cell responses induced by WT3 LNP-mRNA vaccination against SARS-CoV-2 WT, B.1.351 and B.1.617 spikes in mice. a, Schematic of the designs of three variant-specific LNP-mRNA vaccine candidates. Functional elements were shown in the spike mRNA and translated protein of SARS-CoV-2 WT, B.1.351 and B.1.617 spikes, including protein domains, HexaPro and variant-specific mutations. b, 3D structure highlighting certain variant-specific mutations in B.1.351 and B.1.617 spikes. The distribution of mutations of B.1.351 and B.1.617 was shown in the structure of SARS-CoV-2 (PDB: 6VSB). Mutations of B.1.351 and B.1.617 were shown as spheres, except for those in the unstructured loop regions. Certain mutations were not visible in the structure as they fall into floppy regions of the spike. c, Schematic of the overall design of primary experiments. Six- to 8-week-old C57BL/6Ncr mice (B.1.351-LNP12 mRNA (top) and B.1.617-LNP-mRNA, n = 6 mice per group; WT-LNP-mRNA, n = 4 mice; PBS, n = 9) received 1 or 10 µg of WT-LNP mRNA, B.1.351-LNP-mRNA or B.1.617-LNP-mRNA via the intramuscular route on day 0 (Prime) and day 21 (Boost). Blood was collected twice, two weeks post-prime and boost. The binding and pseudovirus-neutralizing antibody responses induced by LNP-mRNA were evaluated by ELISA and neutralization assay. Mice were euthanized at day 40. The spleen, lymph node, and blood samples were collected to analyze immune responses in by flow cytometry, bulk BCR and TCR profiling and single-cell profiling. d-e, Serum ELISA titers of WT-LNP mRNA vaccinated animals (n = 4). Serum antibody titer as the area under the curve (AUC) of the log10-transformed curve (1og10 AUC) to spike RBDs (d) and ECDs (e) of SARS-CoV-2 WT, B.1.351 and B.1.617. Two-way ANOVA with Tukey's multiple comparisons test was used to assess statistical significance. f, Serum neutralization titers of WT-LNP mRNA vaccinated animals (n = 4). Cross neutralization of SARS-CoV-2 WT, B.1.351 or B.1.617 pseudovirus infection of ACE2-overexpressed 293T cells. Two-way ANOVA with Tukey's multiple comparisons test was used to assess statistical significance. g-h, T cell response of WT-LNP mRNA vaccinated animals (n = 4). CD8+ (g) and CD4+ (h) T cell responses were measured by intracellular cytokine staining 6 hours after the addition of BFA. The unpaired parametric t-test was used to evaluate the statistical significance.

Immune responses to variant-specific vaccines

Both variant-specific vaccines produced strong antibody responses against wild-type and tested variants, just like the wild-type vaccine. In addition, both variant-specific vaccines induced robust neutralizing antibodies against all tested variants. The binding and neutralizing antibody titers were significantly higher after booster immunization compared to that after prime immunization.

Specifically, the B.1.351-specific vaccine showed similar neutralizing efficacy against all tested viral variants. However, the B.1.617-specific vaccine induced significantly higher antibody titers against the B.1.617 variant compared to that against the wild-type virus and B.1.351 variant. 

Regarding cellular immunity, both variant-specific vaccines induced spike-specific CD8+ and CD4+ immune responses similar to the wild-type vaccine.

Immune cell transcriptional landscape following variant-specific vaccination

The findings of single-cell transcriptomics sequencing revealed that both variant-specific vaccines caused a significant increase in activated CD8+ T cells and a slight decrease in natural killer cells. In addition, the B.1.351-specific vaccine caused a slight increase in dendritic cells.

The analysis identified differential expressions of many genes regarding vaccine-induced transcriptomic changes in the B cell and T cell subpopulations. In B cells, differentially expressed genes were associated with B cell activation, immune effector, and immune response. Similarly, in CD4+ and CD8+ T cells, differentially expressed genes were associated with T cell activation, immune effector, and immune response. For both vaccines, the most significantly upregulated genes in B and T cells represented transcription and translation machinery, indicating active lymphocyte activation following vaccination.

B cell and T cell receptor diversity following variant-specific vaccination

The findings of single-cell and bulk B/T cell receptor sequencing revealed a reduction in clonal diversity in the spleen, peripheral blood, and lymph node samples following variant-specific vaccination. These observations indicate that both B.1.351- and B.1.617-specific vaccines cause expansion of a small number of B cell and T cell clones.

Study significance

The study highlights that variant-specific COVID-19 vaccines induce robust humoral and cellular immune responses and are associated with a strong signature of transcriptional and translational machineries in lymphocytes.

This news article was a review of a preliminary scientific report that had not undergone peer-review at the time of publication. Since its initial publication, the scientific report has now been peer reviewed and accepted for publication in a Scientific Journal. Links to the preliminary and peer-reviewed reports are available in the Sources section at the bottom of this article. View Sources

Journal references:

Article Revisions

  • May 8 2023 - The preprint preliminary research paper that this article was based upon was accepted for publication in a peer-reviewed Scientific Journal. This article was edited accordingly to include a link to the final peer-reviewed paper, now shown in the sources section.
Dr. Sanchari Sinha Dutta

Written by

Dr. Sanchari Sinha Dutta

Dr. Sanchari Sinha Dutta is a science communicator who believes in spreading the power of science in every corner of the world. She has a Bachelor of Science (B.Sc.) degree and a Master's of Science (M.Sc.) in biology and human physiology. Following her Master's degree, Sanchari went on to study a Ph.D. in human physiology. She has authored more than 10 original research articles, all of which have been published in world renowned international journals.

Citations

Please use one of the following formats to cite this article in your essay, paper or report:

  • APA

    Dutta, Sanchari Sinha Dutta. (2023, May 08). Scientists develop and characterize variant-specific vaccines against SARS-CoV-2. News-Medical. Retrieved on January 21, 2026 from https://appetitesciencelab.com/news/20211206/Scientists-develop-and-characterize-variant-specific-vaccines-against-SARS-CoV-2.aspx.

  • MLA

    Dutta, Sanchari Sinha Dutta. "Scientists develop and characterize variant-specific vaccines against SARS-CoV-2". News-Medical. 21 January 2026. <https://appetitesciencelab.com/news/20211206/Scientists-develop-and-characterize-variant-specific-vaccines-against-SARS-CoV-2.aspx>.

  • Chicago

    Dutta, Sanchari Sinha Dutta. "Scientists develop and characterize variant-specific vaccines against SARS-CoV-2". News-Medical. https://appetitesciencelab.com/news/20211206/Scientists-develop-and-characterize-variant-specific-vaccines-against-SARS-CoV-2.aspx. (accessed January 21, 2026).

  • Harvard

    Dutta, Sanchari Sinha Dutta. 2023. Scientists develop and characterize variant-specific vaccines against SARS-CoV-2. News-Medical, viewed 21 January 2026, https://appetitesciencelab.com/news/20211206/Scientists-develop-and-characterize-variant-specific-vaccines-against-SARS-CoV-2.aspx.

Comments

The opinions expressed here are the views of the writer and do not necessarily reflect the views and opinions of News Medical.
Post a new comment
Post

Sign in to keep reading

We're committed to providing free access to quality science. By registering and providing insight into your preferences you're joining a community of over 1m science interested individuals and help us to provide you with insightful content whilst keeping our service free.

or

While we only use edited and approved content for Azthena answers, it may on occasions provide incorrect responses. Please confirm any data provided with the related suppliers or authors. We do not provide medical advice, if you search for medical information you must always consult a medical professional before acting on any information provided.

Your questions, but not your email details will be shared with OpenAI and retained for 30 days in accordance with their privacy principles.

Please do not ask questions that use sensitive or confidential information.

Read the full Terms & Conditions.

You might also like...
Poor lung gas exchange may help explain lingering brain symptoms in Long COVID