Research on SARS-CoV-2 breakthrough infections shows the danger posed by Delta

Scientists from Florida, USA, have conducted a study to determine the risk of severe acute respiratory syndrome coronavirus 2 (SARS-CoV-2) transmission from individuals with delta breakthrough infections. The findings reveal that delta breakthrough cases exhibit a relatively lower viral load compared to unvaccinated cases. However, in the majority of delta cases, the viral load is above the transmissibility threshold. The study is currently available on the medRxiv* preprint server while awaiting peer review.

This news article was a review of a preliminary scientific report that had not undergone peer-review at the time of publication. Since its initial publication, the scientific report has now been peer reviewed and accepted for publication in a Scientific Journal. Links to the preliminary and peer-reviewed reports are available in the Sources section at the bottom of this article. View Sources

Background

With the progression of the coronavirus disease 2019 (COVID-19) pandemic, several novel variants of SARS-CoV-2 with increased fitness have emerged in many countries across the globe. Because of increased transmissibility and pathogenicity, some of these variants have been designated as Variants of Concern (VOCs) by the World Health Organization (WHO).

The SARS-CoV-2 delta VOC, first identified in India, contains multiple spike mutations that make the virus more infectious and resistant to infection- or vaccination-induced immunity. In the US, a sharp rise in new delta cases and related hospitalization has been observed since June 2021, despite a high vaccine coverage. This indicates declining vaccine immunity against the delta variant. Moreover, evidence suggests that most delta cases are associated with high viral loads, indicating higher viral transmission potency.

In the current study, the scientists have investigated whether the delta variant is associated with a higher rate of vaccine breakthrough infections, and whether fully vaccinated people with delta infection are able to transmit the virus to others. Moreover, they have estimated the percentage of delta-related breakthrough cases with viral loads higher than the transmissibility threshold during acute infection.

Study design

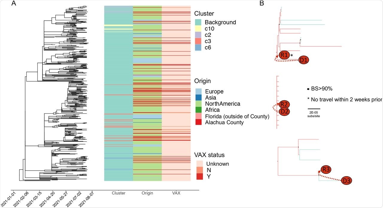
The scientists sequenced a total of 4,439 genomes of SARS-CoV-2, representing 23% of all detected cases between October 2020 and July 2021 in Alachua County, Florida. Of these cases, 109 were vaccine breakthrough cases. They conducted a series of statistical analyses to investigate the association between viral load and transmissibility in breakthrough cases with delta infection. To determine the possibility of direct viral transmission between vaccinated individuals, they conducted contact tracing and phylogenetic analysis.

Important observations

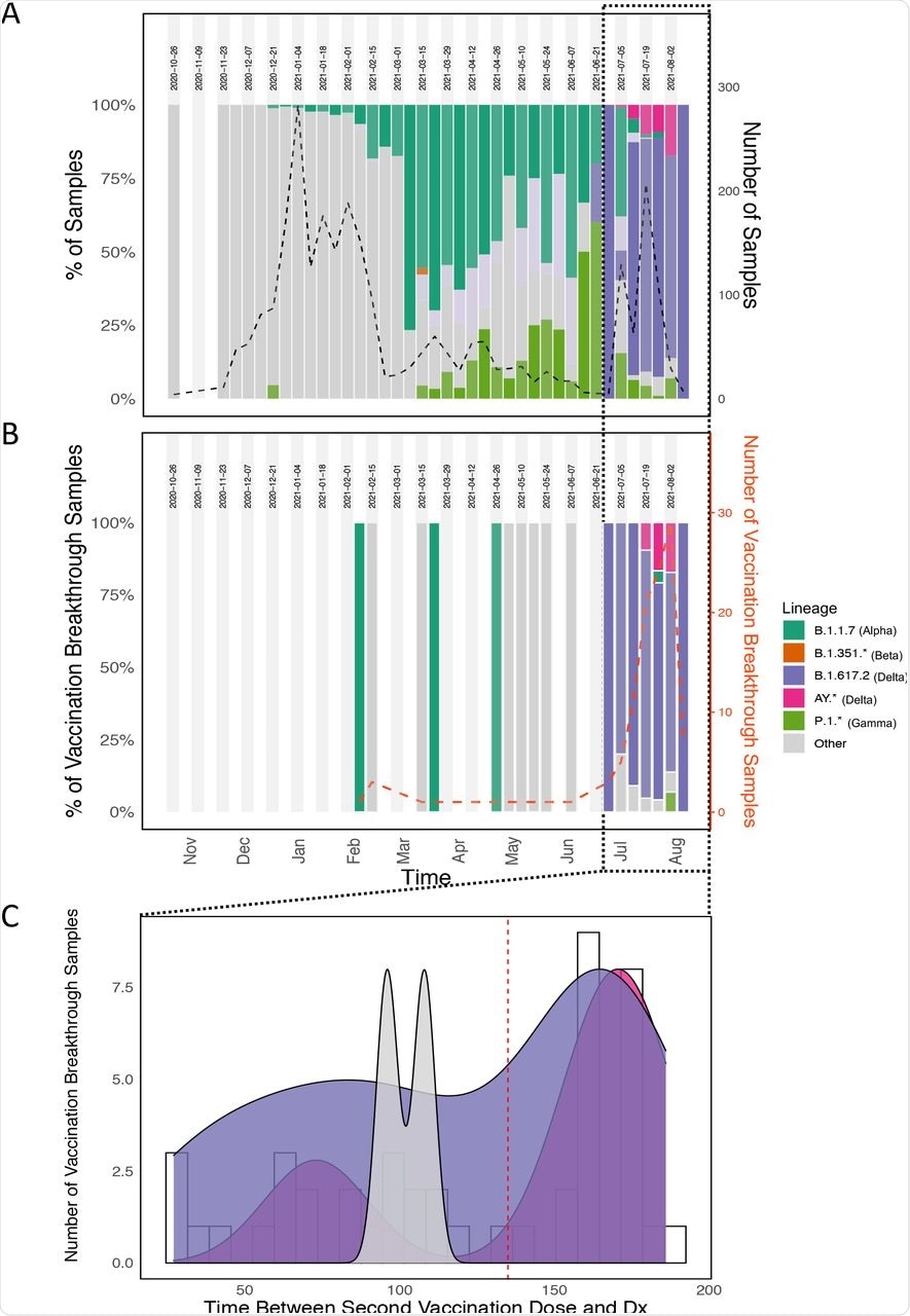
A rapid surge in delta-induced vaccine breakthrough cases was observed in Florida during July 2021. Of 109 identified breakthrough infections, 58 were caused by the delta variant. The average duration between full vaccination and infection detection was three months. Compared to vaccinated people, a relatively higher frequency of delta infection was observed in unvaccinated people.

A large proportion of breakthrough cases were caused by household transmissions, community-level transmissions, and healthcare-related exposures.

Viral load in delta infection

Vaccinated people with delta infection showed a 38% reduced viral load compared to unvaccinated people with delta infection. Similarly, the reduction was 34% when compared to unvaccinated cases with non-delta infection. However, about 59% of delta-induced vaccine breakthrough cases showed a viral load above the potential transmissibility threshold.

SARS-CoV-2 variants distribution in Alachua County, Florida, over time. (A) Lineage distribution (y-axis) vs. time (x-axis) among sequenced samples. Total number of samples successfully sequenced is represented by the black, dotted line (right y-axis). (B) Lineage distribution (y-axis) vs. time in vaccine breakthrough cases. Total number of samples successfully sequenced is represented by the red, dotted line (right y-axis). (C) number of vaccine breakthrough cases (x-axis) vs. time between 2nd vaccination dose and diagnosis (y-axis).
SARS-CoV-2 variants distribution in Alachua County, Florida, over time. (A) Lineage distribution (y-axis) vs. time (x-axis) among sequenced samples. Total number of samples successfully sequenced is represented by the black, dotted line (right y-axis). (B) Lineage distribution (y-axis) vs. time in vaccine breakthrough cases. Total number of samples successfully sequenced is represented by the red, dotted line (right y-axis). (C) number of vaccine breakthrough cases (x-axis) vs. time between 2nd vaccination dose and diagnosis (y-axis).

Viral transmission between vaccinated people

The study identified six transmission pairs through contact tracing and phylogenetic analysis. Each pair involved a fully vaccinated donor with delta infection and a recipient. The donors had been fully vaccinated with mRNA-based COVID-19 vaccines for at least 120 days. Among six recipients, four had also been vaccinated with the mRNA vaccine for 67 – 164 days. Overall, these observations indicate that direct viral transmission can occur between fully vaccinated people with delta infections.

Further analysis revealed the viral transmission potency of delta-induced breakthrough cases does vary with the vaccine type or time since full vaccination. Moreover, there was no correlation between viral load and vaccine type, duration between symptom onset and sampling, or time since full vaccination.

Phylogenetic reconstruction and transmission characterization of SARS-CoV-2 Delta sequences obtained from Alachua County, Florida, and epidemiologically relevant outside locations. (A) Phylogeny of sequences with heatmap depicting cluster origin, geographical origin, and vaccination status of each sampled sequence. (B) Phylogenetic relationships of sequences from donor(D)-recipient(R) pairs linked via exposure using contact tracing (branches are colored according to cluster origin). Bootstrap support (BS) within clades containing transmission pairs >90% are represented by black dots. Individuals with confirmed no known travel within 2 weeks prior to diagnosis are represented with asterisks. Branches are scaled in substitutions/site.
Phylogenetic reconstruction and transmission characterization of SARS-CoV-2 Delta sequences obtained from Alachua County, Florida, and epidemiologically relevant outside locations. (A) Phylogeny of sequences with heatmap depicting cluster origin, geographical origin, and vaccination status of each sampled sequence. (B) Phylogenetic relationships of sequences from donor(D)-recipient(R) pairs linked via exposure using contact tracing (branches are colored according to cluster origin). Bootstrap support (BS) within clades containing transmission pairs >90% are represented by black dots. Individuals with confirmed no known travel within 2 weeks prior to diagnosis are represented with asterisks. Branches are scaled in substitutions/site.

Study significance

The study findings indicate that COVID-19 vaccines are not fully effective in reducing the risk of person-to-person SARS-CoV-2 transmission even after full vaccination. As mentioned by the scientists, more studies are needed to carefully investigate the effectiveness of a third booster vaccine dose in controlling breakthrough infections and related transmissibility.

This news article was a review of a preliminary scientific report that had not undergone peer-review at the time of publication. Since its initial publication, the scientific report has now been peer reviewed and accepted for publication in a Scientific Journal. Links to the preliminary and peer-reviewed reports are available in the Sources section at the bottom of this article. View Sources

Journal references:

Article Revisions

  • May 8 2023 - The preprint preliminary research paper that this article was based upon was accepted for publication in a peer-reviewed Scientific Journal. This article was edited accordingly to include a link to the final peer-reviewed paper, now shown in the sources section.
Dr. Sanchari Sinha Dutta

Written by

Dr. Sanchari Sinha Dutta

Dr. Sanchari Sinha Dutta is a science communicator who believes in spreading the power of science in every corner of the world. She has a Bachelor of Science (B.Sc.) degree and a Master's of Science (M.Sc.) in biology and human physiology. Following her Master's degree, Sanchari went on to study a Ph.D. in human physiology. She has authored more than 10 original research articles, all of which have been published in world renowned international journals.

Citations

Please use one of the following formats to cite this article in your essay, paper or report:

  • APA

    Dutta, Sanchari Sinha Dutta. (2023, May 08). Research on SARS-CoV-2 breakthrough infections shows the danger posed by Delta. News-Medical. Retrieved on January 20, 2026 from https://appetitesciencelab.com/news/20211114/Research-on-SARS-CoV-2-breakthrough-infections-shows-the-danger-posed-by-Delta.aspx.

  • MLA

    Dutta, Sanchari Sinha Dutta. "Research on SARS-CoV-2 breakthrough infections shows the danger posed by Delta". News-Medical. 20 January 2026. <https://appetitesciencelab.com/news/20211114/Research-on-SARS-CoV-2-breakthrough-infections-shows-the-danger-posed-by-Delta.aspx>.

  • Chicago

    Dutta, Sanchari Sinha Dutta. "Research on SARS-CoV-2 breakthrough infections shows the danger posed by Delta". News-Medical. https://appetitesciencelab.com/news/20211114/Research-on-SARS-CoV-2-breakthrough-infections-shows-the-danger-posed-by-Delta.aspx. (accessed January 20, 2026).

  • Harvard

    Dutta, Sanchari Sinha Dutta. 2023. Research on SARS-CoV-2 breakthrough infections shows the danger posed by Delta. News-Medical, viewed 20 January 2026, https://appetitesciencelab.com/news/20211114/Research-on-SARS-CoV-2-breakthrough-infections-shows-the-danger-posed-by-Delta.aspx.

Comments

The opinions expressed here are the views of the writer and do not necessarily reflect the views and opinions of News Medical.
Post a new comment
Post

Sign in to keep reading

We're committed to providing free access to quality science. By registering and providing insight into your preferences you're joining a community of over 1m science interested individuals and help us to provide you with insightful content whilst keeping our service free.

or

While we only use edited and approved content for Azthena answers, it may on occasions provide incorrect responses. Please confirm any data provided with the related suppliers or authors. We do not provide medical advice, if you search for medical information you must always consult a medical professional before acting on any information provided.

Your questions, but not your email details will be shared with OpenAI and retained for 30 days in accordance with their privacy principles.

Please do not ask questions that use sensitive or confidential information.

Read the full Terms & Conditions.

You might also like...
COVID-19 immunity stays specific and barely boosts protection against common cold coronaviruses