Scientists describe SARS-CoV-2 uptake in tissue-resident human macrophages enhanced by virus-specific antibodies

The severe acute respiratory syndrome coronavirus-2 (SARS-CoV-2), causes mild to severe infection in humans, and to date, it has claimed more than 4.77 million lives across the world. This virus is the causative agent of the ongoing coronavirus disease 2019 (COVID-19) pandemic that has devastated the economy and health care systems worldwide.

Background

Although the majority of individuals infected with SARS-CoV-2 experience mild flu-like infection, around 10-20% of people suffer chronic infection. Scientists have indicated two persistent factors in severely infected individuals and individuals suffering from post-COVID syndrome (PCS). These factors are continual interferon (IFN) response and the presence of persistent viral RNA, even several months after recovering from acute symptoms. Prevailing conditions, such as the chronic inflammatory state in macrophages, delayed antibody production, and systemic lymphopenia, could result in the development of pulmonary fibrosis. Histopathological and transcriptional analyses of lungs affected by COVID-19 confirm this.

Now, in a new news study posted to the bioRxiv* preprint server, researchers have successfully induced similar chronicity associated with SARS-CoV-2 infection in MISTRG6-hACE2 humanized mice. These mice experienced the presence of persistent viral RNA as well as sustained type I IFN response in the lungs for at least one month after inoculation of the virus. During this period, scientists found the presence of detectable viral titers, which significantly reduced over time. Similar to that of SARS-CoV-2 infection in humans, monocytes and macrophages were produced in SARS-CoV-2 infected MISTRG6-hACE2 mice. Proinflammatory cytokines interleukin (IL)-1β, IL-18, TNF-α, and IL-6 were primarily found in the infected lungs.

Increased cytokine levels such as IL-1β, IL-18, and IL-6 have been correlated with severe COVID-19 disease. However, scientists believe that more research is required to elucidate the role of these cytokines in disease severity. Also, it is vital to understand the effects of persistent viral RNA and the IFN response in severe COVID-19 infection and PCS. This new study addressed the above-discussed research gaps.

A New Study

The authors of this study indicated that the ability of the MISTRG6-hACE2 model to recapitulate chronic COVID-19 disease had enabled them to study the fundamental mechanisms associated with disease progression. In addition, this model is also important to determine the efficacy of possible therapeutics targeted to manipulate the underlying mechanisms associated with severe COVID-19 infection.

In the study, the researchers conducted in vivo experiments to characterize the function of viral RNA in the hyperinflammatory macrophage response. These results are in line with a previous study that also detected SARS-CoV-2 viral RNA in mononuclear phagocytes, which were characterized using scRNA-seq analysis of autopsied lungs of COVID-19 patients. Another study had also reported that CD14hiCD16hi cells and alveolar macrophages were chiefly enriched with viral RNA. However, the authors of this study pointed out that these cells did not co-express the common viral entry factors, i.e., ACE2 and TMPRSS28. The mouse model indicated that viral uptake resulted in an anti-viral immune response, which was elevated in the presence of monoclonal antibodies. However, this increase did not influence the pathological outcome when introduced early.

Scientists reported that persistent viral RNA production and sustained IFN response are essential for pathogenesis in SARS-CoV-2 infected MISTRG6-hACE2. The mechanistic study of this model described that tissue-resident human macrophages take up the SARS-CoV-2 virus, and following which, a series of events occur for approximately two days. Finally, SARS-CoV-2 partially replicates in these macrophages and activates an inflammatory program.

Previous studies had shown that when dexamethasone treatment was stopped too early, at the peak of infection when the viral load was extremely high, the patient's condition declined rapidly. Thereby, this study reveals that an early anti-viral immune response is essential for disease control. Interestingly, researchers had also found that persistent anti-viral responses could be pathogenic.

The primary role of IFNs in the early phase of the COVID-19 disease has been successfully elucidated via this model. Researchers explained that therapeutically targeting chronic viral replication or the late IFN response lowered several aspects of the overactive immune-inflammatory response, such as the inflammatory macrophage response.

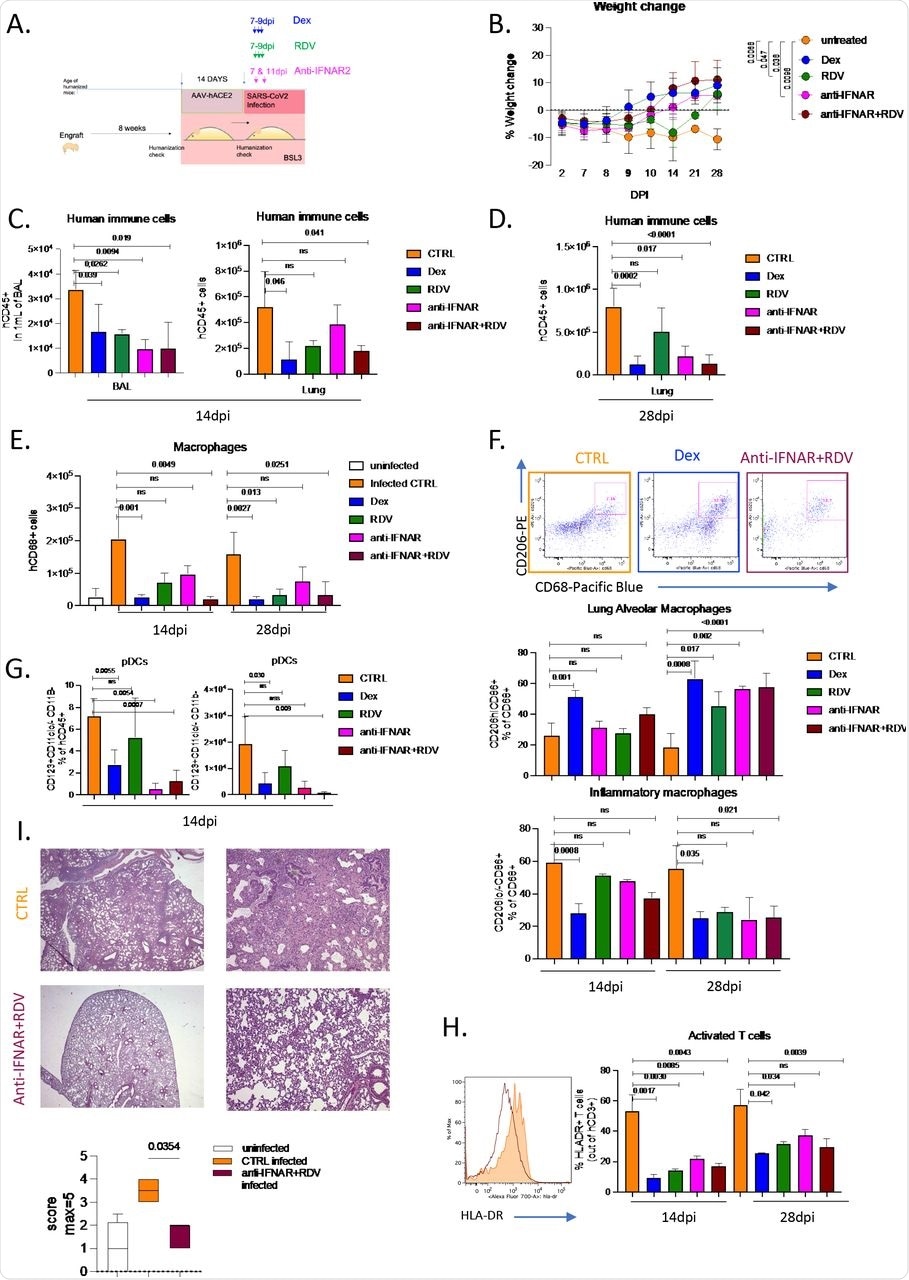
A. Schematic of experimental design of remdesivir, anti-IFNAR2 or dexamethasone treatment. SARS-CoV-2 infected MISTRG6-hACE2 mice were treated with dexamethasone and Remdesivir on days 7,8,9 post-infection with anti-IFNAR2 at 7dpi and 11 dpi. Mice were analyzed either at 14dpi or 28dpi.  B. Weight change in treated or control mice during SARS-CoV-2 infection plotted as percent change compared with original weight prior to viral inoculation. Mice were treated with remdesivir, dexamethasone at 7,8,9 dpi, with anti-IFNAR2 at 7,11 dpi or a combination of Remdesivir and anti-IFNAR2.
A. Schematic of experimental design of remdesivir, anti-IFNAR2 or dexamethasone treatment. SARS-CoV-2 infected MISTRG6-hACE2 mice were treated with dexamethasone and Remdesivir on days 7,8,9 post-infection with anti-IFNAR2 at 7dpi and 11 dpi. Mice were analyzed either at 14dpi or 28dpi. B. Weight change in treated or control mice during SARS-CoV-2 infection plotted as percent change compared with original weight prior to viral inoculation. Mice were treated with remdesivir, dexamethasone at 7,8,9 dpi, with anti-IFNAR2 at 7,11 dpi or a combination of Remdesivir and anti-IFNAR2. N=4-6. Unpaired, two-tailed t-test. Mean with SD. C. Human immune cells in 14dpi lungs and BAL of MISTRG6-hACE2 mice treated with dexamethasone, remdesivir, anti-IFNAR2 or a combined therapy of Remdesivir and anti-IFNAR2. Mean with SD. Unpaired, two-tailed t-test. D. Human immune cells in 28dpi lungs of MISTRG6-hACE2 mice treated with dexamethasone, Remdesivir, anti-IFNAR2 or a combined therapy of Remdesivir and anti-IFNAR2. Mean with SD. Unpaired, two-tailed t-test. E. Human macrophages in 14dpi or 28dpi lungs of treated or untreated MISTRG6-hACE2 mice. Infected MISTRG6-hACE2 were treated with dexamethasone, remdesivir, anti-IFNAR2 or a combined therapy of Remdesivir and anti-IFNAR2. F. Representative flow cytometry plots and frequencies of alveolar macrophages or inflammatory macrophages in 14dpi or 28dpi lungs of treated or untreated MISTRG6-hACE2 mice. Mean with SD. Unpaired, two-tailed t-test. G. Frequencies (left) and numbers (right) of pDCs at 14dpi in the lungs of treated or control mice. N=4-6. Mean with SD. Unpaired, two-tailed t-test. H. Representative histograms for HLA-DR expression in lung T cells and frequencies of HLA-DR+ activated T cells at 14dpi or 28dpi in treated or control mice. N=6. Unpaired, two-tailed t-test. Mean with SD. Unpaired, two-tailed t-test. I. Representative images of H&E staining and box and whisker plot (min to max) of the histopathological scores of MISTRG6-hACE2 mice treated with a combined therapy of Remdesivir and anti-IFNAR2. N=3-6.

This news article was a review of a preliminary scientific report that had not undergone peer-review at the time of publication. Since its initial publication, the scientific report has now been peer reviewed and accepted for publication in a Scientific Journal. Links to the preliminary and peer-reviewed reports are available in the Sources section at the bottom of this article. View Sources

Effective Therapeutics for Chronic COVID-19 Disease

Scientists detected double-stranded RNA, subgenomic viral RNA, and also reported the expression of a virally encoded fluorescent reporter gene in human macrophages. Remdesivir can inhibit the replication of SARS-CoV-2 in human macrophages. The authors of this study stated that the combination of remdesivir (inhibitor of viral replication) and anti-IFNAR2 antibodies could be an effective therapy for the treatment of chronic COVID-19.

This research has shed light on alternative therapeutics by targeting viral RNA and sustained IFN response for treating patients who are suffering from severe SARS-CoV-2 infection.

This news article was a review of a preliminary scientific report that had not undergone peer-review at the time of publication. Since its initial publication, the scientific report has now been peer reviewed and accepted for publication in a Scientific Journal. Links to the preliminary and peer-reviewed reports are available in the Sources section at the bottom of this article. View Sources

Journal references:

Article Revisions

  • Apr 29 2023 - The preprint preliminary research paper that this article was based upon was accepted for publication in a peer-reviewed Scientific Journal. This article was edited accordingly to include a link to the final peer-reviewed paper, now shown in the sources section.
Dr. Priyom Bose

Written by

Dr. Priyom Bose

Priyom holds a Ph.D. in Plant Biology and Biotechnology from the University of Madras, India. She is an active researcher and an experienced science writer. Priyom has also co-authored several original research articles that have been published in reputed peer-reviewed journals. She is also an avid reader and an amateur photographer.

Citations

Please use one of the following formats to cite this article in your essay, paper or report:

  • APA

    Bose, Priyom. (2023, April 29). Scientists describe SARS-CoV-2 uptake in tissue-resident human macrophages enhanced by virus-specific antibodies. News-Medical. Retrieved on January 18, 2026 from https://appetitesciencelab.com/news/20210929/Scientists-describe-SARS-CoV-2-uptake-in-tissue-resident-human-macrophages-that-is-enhanced-by-virus-specific-antibodies.aspx.

  • MLA

    Bose, Priyom. "Scientists describe SARS-CoV-2 uptake in tissue-resident human macrophages enhanced by virus-specific antibodies". News-Medical. 18 January 2026. <https://appetitesciencelab.com/news/20210929/Scientists-describe-SARS-CoV-2-uptake-in-tissue-resident-human-macrophages-that-is-enhanced-by-virus-specific-antibodies.aspx>.

  • Chicago

    Bose, Priyom. "Scientists describe SARS-CoV-2 uptake in tissue-resident human macrophages enhanced by virus-specific antibodies". News-Medical. https://appetitesciencelab.com/news/20210929/Scientists-describe-SARS-CoV-2-uptake-in-tissue-resident-human-macrophages-that-is-enhanced-by-virus-specific-antibodies.aspx. (accessed January 18, 2026).

  • Harvard

    Bose, Priyom. 2023. Scientists describe SARS-CoV-2 uptake in tissue-resident human macrophages enhanced by virus-specific antibodies. News-Medical, viewed 18 January 2026, https://appetitesciencelab.com/news/20210929/Scientists-describe-SARS-CoV-2-uptake-in-tissue-resident-human-macrophages-that-is-enhanced-by-virus-specific-antibodies.aspx.

Comments

The opinions expressed here are the views of the writer and do not necessarily reflect the views and opinions of News Medical.
Post a new comment
Post

Sign in to keep reading

We're committed to providing free access to quality science. By registering and providing insight into your preferences you're joining a community of over 1m science interested individuals and help us to provide you with insightful content whilst keeping our service free.

or

While we only use edited and approved content for Azthena answers, it may on occasions provide incorrect responses. Please confirm any data provided with the related suppliers or authors. We do not provide medical advice, if you search for medical information you must always consult a medical professional before acting on any information provided.

Your questions, but not your email details will be shared with OpenAI and retained for 30 days in accordance with their privacy principles.

Please do not ask questions that use sensitive or confidential information.

Read the full Terms & Conditions.

You might also like...
SARS-CoV-2 evolves after jumping from humans to zoo animals