Study sheds light on neurologic symptoms caused by SARS-CoV-2 infection

Researchers in Australia and Finland have provided important insights into how infection with severe acute respiratory syndrome coronavirus 2 (SARS-CoV-2) – the agent that causes coronavirus disease 2019 (COVID-19) –  might affect nervous system circuitries and cause neurologic symptoms.

The team’s study demonstrated that neuronal expression of the SARS-CoV-2 spike protein (the structure that mediates host cell infection) can induce fusion between interconnected neurons and between neurons and glial cells.

The researchers – from the University of Queensland in Brisbane, Macquarie University in Sydney and the University of Helsinki – also showed that this phenomenon was observed for the p15 protein of the baboon orthoreovirus.

Massimo Hilliard and colleagues report that these fusion events were progressive, occurred between distant neurites, and led to the formation of multicellular syncytia. The events also enabled the diffusion and movement of large organelles such as mitochondria between fused neurons.  

“Our results provide important mechanistic insights into how SARS-CoV-2 and other viruses could affect the nervous system circuitries causing neurological symptoms,” writes the team.

A pre-print version of the research paper is available on the bioRxiv* server, while the article undergoes peer review.

*Important notice: bioRxiv publishes preliminary scientific reports that are not peer-reviewed and, therefore, should not be regarded as conclusive, guide clinical practice/health-related behavior, or treated as established information.

More about viral fusogens and neuronal fusion

Numerous viruses, including the herpes simplex virus, dengue virus, orthoreovirus, and SARS-CoV-2, can infect neurons and cause symptoms such as headache, fever, epileptic seizures, and loss of taste or smell. More severe cases of viral brain infection can lead to encephalitis, meningitis, paralysis and death.

Most clinical symptoms can be explained by the death of infected neurons, but some viruses do not kill host cells, suggesting that other neuropathologic mechanisms underlie the progression of viral infections that lead to brain dysfunction.

In non-neuronal tissues, viruses use specialized surface molecules called fusogens to fuse with host membranes and enter cells. Once expressed inside the cell, the fusogens decorate the host membrane, enabling them to fuse with neighboring cells and form multinucleated syncytia. The viruses use these syncytia to propagate from within the cell, thereby avoiding the need for virions to be released into the extracellular space where they may be targeted by the immune system.

“It is currently unknown whether the presence of viral fusogens can cause neuronal fusion and the formation of syncytia, thereby altering the neuronal circuitry and function,” says Hilliard and colleagues.

What did the researchers do?

To address this gap in knowledge, the team began by using the transmembrane fusogen p15, isolated from the baboon orthoreovirus. The virus only needs this p15 fusogen to form a syncytium and does not require a host receptor protein to facilitate fusion. The researchers transfected embryonic murine primary hippocampal neurons with p15 and visualized fusion via the transfer of intracellular fluorophores between neurons.

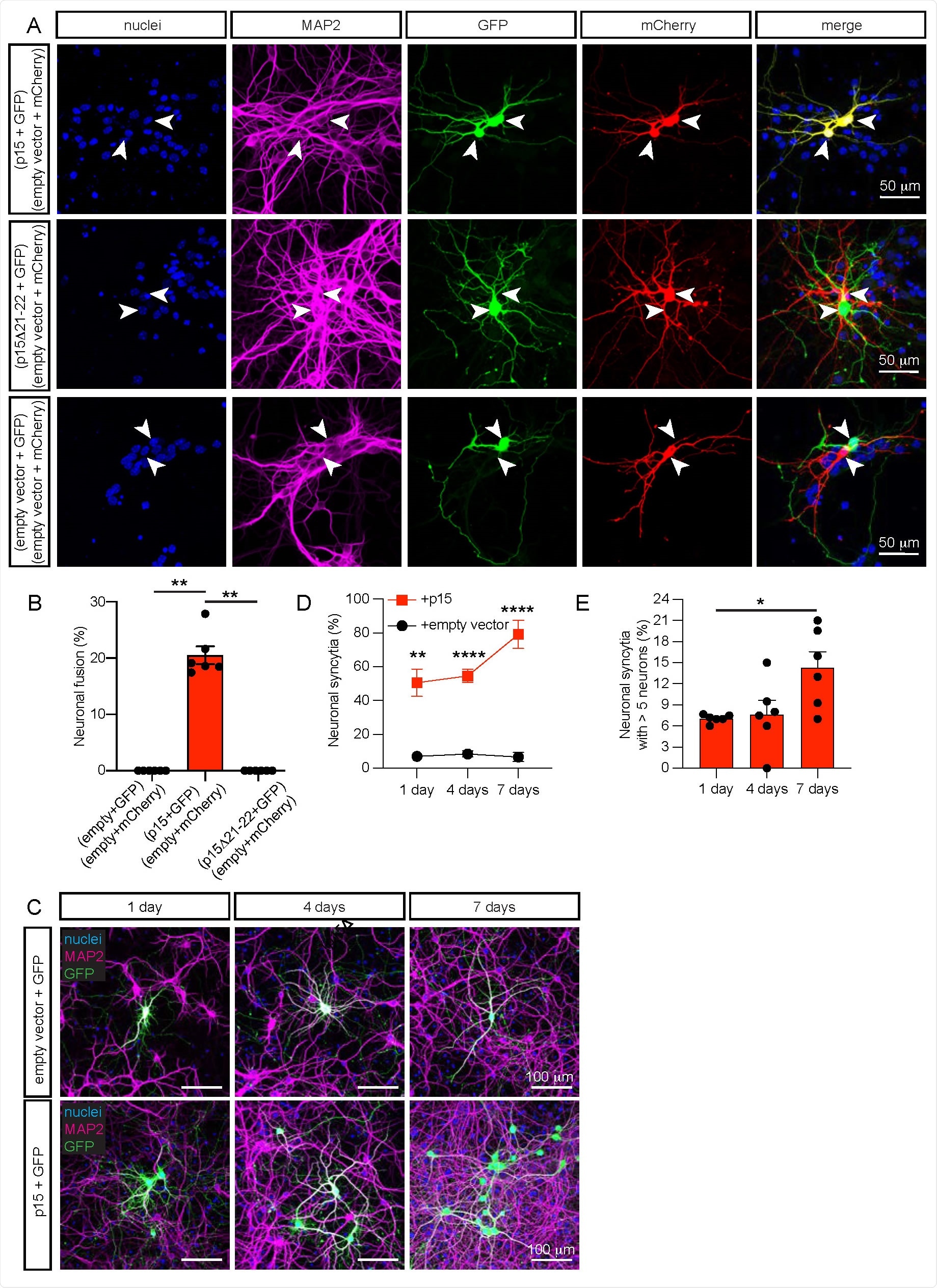
Expression of p15 induces fusion of murine neurons in culture. a, Representative images of fused neurons (upper row panels) identifiable with GFP (green) and mCherry (red) fluorescence appearing simultaneously in adjacent neurons (yellow in the merge panel), or non-fused control neurons (middle and lower row panels) with green and red fluorescence in adjacent neurons. Two populations of hippocampal neurons expressing either p15 and GFP, or empty vector and mCherry were cultured together for 7 days (7 DIV). In control conditions, p15 was substituted by the non-fusogenic mutant p15Δ21-22, or by the empty vector. Immunocytochemistry for nuclei (blue), neuronal MAP2 (magenta), GFP (green) and mCherry (red). b, Quantification of neuronal fusion as the percentage of transfected neurons that fuse (yellow) when two neurons are in proximity (£ 200 µm). c, Representative images of neurons illustrating the propagation of fusion over time (upper panels). Hippocampal neurons were co-transfected at 7-10 DIV with p15 and GFP (or empty vector and GFP in control, lower panels), and were cultured for 1 day, 4 days or 7 days. Immunocytochemistry for nuclei (blue), MAP2 (magenta) and GFP (green). d, Quantification of neuronal syncytia as the percentage of interconnected neurons within a distance of £ 200 µm. e, Quantification of the average number of interconnected neurons per syncytium containing more than 5 neurons. Data in b are displayed as mean ± SEM, n > 150 neurons analyzed in 6 independent dishes from > 2 cultures, One-way ANOVA Kruskal-Wallis test followed by Dunn’s post hoc test in e comparing all groups to empty vector control. Data in d and e are displayed as mean ± SEM, n > 350 neurons analyzed in > 4 independent dishes from 4 cultures. Two-way ANOVA in d followed by Geisser-Greenhouse correction and the Šidák post hoc test comparing treatments (+ empty vector vs + p15) within each condition (days in culture). One-way ANOVA Kruskal-Wallis test followed by Dunn’s post hoc test in e comparing all groups to 1 day. *p <0.05, **p <0.01, ****p <0.0001.
Expression of p15 induces fusion of murine neurons in culture. a, Representative images of fused neurons (upper row panels) identifiable with GFP (green) and mCherry (red) fluorescence appearing simultaneously in adjacent neurons (yellow in the merge panel), or non-fused control neurons (middle and lower row panels) with green and red fluorescence in adjacent neurons. Two populations of hippocampal neurons expressing either p15 and GFP, or empty vector and mCherry were cultured together for 7 days (7 DIV). In control conditions, p15 was substituted by the non-fusogenic mutant p15Δ21-22, or by the empty vector. Immunocytochemistry for nuclei (blue), neuronal MAP2 (magenta), GFP (green) and mCherry (red). b, Quantification of neuronal fusion as the percentage of transfected neurons that fuse (yellow) when two neurons are in proximity (£ 200 µm). c, Representative images of neurons illustrating the propagation of fusion over time (upper panels). Hippocampal neurons were co-transfected at 7-10 DIV with p15 and GFP (or empty vector and GFP in control, lower panels), and were cultured for 1 day, 4 days or 7 days. Immunocytochemistry for nuclei (blue), MAP2 (magenta) and GFP (green). d, Quantification of neuronal syncytia as the percentage of interconnected neurons within a distance of £ 200 µm. e, Quantification of the average number of interconnected neurons per syncytium containing more than 5 neurons. Data in b are displayed as mean ± SEM, n > 150 neurons analyzed in 6 independent dishes from > 2 cultures, One-way ANOVA Kruskal-Wallis test followed by Dunn’s post hoc test in e comparing all groups to empty vector control. Data in d and e are displayed as mean ± SEM, n > 350 neurons analyzed in > 4 independent dishes from 4 cultures. Two-way ANOVA in d followed by Geisser-Greenhouse correction and the Šidák post hoc test comparing treatments (+ empty vector vs + p15) within each condition (days in culture). One-way ANOVA Kruskal-Wallis test followed by Dunn’s post hoc test in e comparing all groups to 1 day. *p <0.05, **p <0.01, ****p <0.0001.

They found that the expression of p15 was sufficient to induce neuronal fusion, as detected by the presence of neurons containing green fluorescent protein (GFP) and mCherry fluorophores.

To determine whether the fusogenic properties of p15 were responsible for this fluorophore diffusion, the researchers generated an inactive version of p15 – the expression of which completely abolished the neuronal fusion.

Further analysis revealed the existence of an active cytoplasmic bridge between p15-fused neurons. To investigate whether such fusion bridges allow the exchange of cellular components larger than fluorescent proteins, the team used the photo-activatable mitochondrial marker mito-mPA-GFP to visualize the movement of mitochondria.

Indeed, this revealed that in fused neurons, mitochondria were diffused from donor to acceptor neurons.

Investigating the formation of syncytia

Next, Hilliard and colleagues investigated whether the neuronal fusion induced by p15 was restricted to two adjacent neurons or was a propagating event that generated syncytia comprising a larger number of interconnected neurons. They co-transfected neurons with p15 and GFP and monitored the appearance of syncytia over seven days.

The number of neuronal syncytia increased over time, forming clusters of GFP-positive neurons that progressively incorporated more cells.

To determine whether this p15-mediated neuronal fusion was also conserved in vivo, the researchers produced transgenic strains of the nematode Caenorhabditis elegans, in which p15 and GFP were expressed simultaneously. This revealed the presence of additional GFP-positive cells in the head, mid-body and tail – a phenomenon that has not previously been observed in non-transgenic or wild-type nematodes.

What about the SARS-CoV-2 spike protein?

Unlike p15, the SARS-CoV-2 spike protein must bind to the host receptor human angiotensin-converting enzyme 2 (hACE2) to infect cells.

“For this reason, to study the neuronal fusion properties of the spike protein, both spike and hACE2 must be expressed in murine neurons,” writes the team.

The researchers independently electroporated two neuronal populations – one with a GFP-expressing plasmid plus a plasmid containing the spike protein, and the other with a mCherry- expressing plasmid plus a plasmid containing the hACE2 receptor. The two neuronal populations were plated together and cultured for seven days.

Hilliard and colleagues report that expression of the spike fusogen and hACE2 in adjacent cells resulted in the fusion of these neurons and mixing of the fluorophores. The expression of spike or hACE2 alone did not generate any fusion events.

To determine whether this event was caused by the fusogenic properties of the spike, the researchers tested two fusion-inactive versions of the spike (S-2P and S-6P), neither of which induced neuronal fusion.

In addition to neuron-to-neuron fusion, the team also observed neuron-glia and glia-glia fusion events when both the fusion-active spike and hACE2 were expressed.

Neurons were able to fuse through their soma or via contacting neurites, forming fusion bridges of more than 100 microns in length.

Testing the fusogens in human-derived systems

Finally, when the researchers transfected human embryonic stem cell-derived neurons and brain organoids with a fluorophore (mCherry or GFP) with p15, full-length spike or the inactive S-6P, both p15 and the full-length spike caused extensive neuronal fusion in both human-derived systems.

Importantly, S-6P also failed to induce cell fusion in the cultured human neurons and brain organoids, says the team.

“Our results demonstrate that neurons expressing viral fusogens acquire the capacity to fuse, potentially compromising their functional circuit properties while remaining viable,” writes Hilliard and colleagues.

“This previously uncharacterized event could explain at least some, if not most, of the neurological consequences of viral infections of the nervous system,” they conclude.

*Important notice: bioRxiv publishes preliminary scientific reports that are not peer-reviewed and, therefore, should not be regarded as conclusive, guide clinical practice/health-related behavior, or treated as established information.

Journal reference:
Sally Robertson

Written by

Sally Robertson

Sally first developed an interest in medical communications when she took on the role of Journal Development Editor for BioMed Central (BMC), after having graduated with a degree in biomedical science from Greenwich University.

Citations

Please use one of the following formats to cite this article in your essay, paper or report:

  • APA

    Robertson, Sally. (2021, September 06). Study sheds light on neurologic symptoms caused by SARS-CoV-2 infection. News-Medical. Retrieved on January 17, 2026 from https://appetitesciencelab.com/news/20210906/Study-sheds-light-on-neurologic-symptoms-caused-by-SARS-CoV-2-infection.aspx.

  • MLA

    Robertson, Sally. "Study sheds light on neurologic symptoms caused by SARS-CoV-2 infection". News-Medical. 17 January 2026. <https://appetitesciencelab.com/news/20210906/Study-sheds-light-on-neurologic-symptoms-caused-by-SARS-CoV-2-infection.aspx>.

  • Chicago

    Robertson, Sally. "Study sheds light on neurologic symptoms caused by SARS-CoV-2 infection". News-Medical. https://appetitesciencelab.com/news/20210906/Study-sheds-light-on-neurologic-symptoms-caused-by-SARS-CoV-2-infection.aspx. (accessed January 17, 2026).

  • Harvard

    Robertson, Sally. 2021. Study sheds light on neurologic symptoms caused by SARS-CoV-2 infection. News-Medical, viewed 17 January 2026, https://appetitesciencelab.com/news/20210906/Study-sheds-light-on-neurologic-symptoms-caused-by-SARS-CoV-2-infection.aspx.

Comments

  1. cyn nobs cyn nobs United States says:

    So could this spike protein/ACE2 fusion account for the neurological issues we are also seeing after CV19 vaccinations? I’m not a scientist but if I am understanding this article correctly it seems logical that if these full spike proteins are the cause of these issues in CV19 they would do the same as expressed in the mRNA vaccines. Don’t we already have medications that can inhibit this connection to the ACE2 receptors? …
    Which could help protect people with CV19 and vaccine side effects?

The opinions expressed here are the views of the writer and do not necessarily reflect the views and opinions of News Medical.
Post a new comment
Post

Sign in to keep reading

We're committed to providing free access to quality science. By registering and providing insight into your preferences you're joining a community of over 1m science interested individuals and help us to provide you with insightful content whilst keeping our service free.

or

While we only use edited and approved content for Azthena answers, it may on occasions provide incorrect responses. Please confirm any data provided with the related suppliers or authors. We do not provide medical advice, if you search for medical information you must always consult a medical professional before acting on any information provided.

Your questions, but not your email details will be shared with OpenAI and retained for 30 days in accordance with their privacy principles.

Please do not ask questions that use sensitive or confidential information.

Read the full Terms & Conditions.

You might also like...
COVID boosters do not harm T-cell function in the vulnerable