Study says mRNA COVID vaccines are effective against Lambda variant

Researchers in the United States have conducted a study suggesting that the coronavirus disease 2019 (COVID-19) vaccines that are currently being rolled out in many countries should be effective against the C.37 lineage (lambda variant) of severe acute respiratory syndrome coronavirus 2 (SARS-CoV-2).

The C.37 lineage, which has been categorized as a “variant of interest” by the World Health Organization, is currently increasing in prevalence in South American and other countries.

The researchers found that while pseudotyped virus expressing the C.37 viral spike protein was less susceptible to vaccine-elicited neutralizing antibodies, the reduction in neutralization was only minor.

The spike protein is the main surface structure that SARS-CoV-2 uses to bind to and infect host cells. The receptor-binding domain (RBD) of this spike mediates the initial stage of the infection process when it binds to the host cell receptor angiotensin-converting enzyme 2 (ACE2).

The team – from the New York University Grossman School of Medicine – says the study findings also suggest that Regeneron’s REGN-COV2 cocktail of monoclonal antibodies should be effective against C.37.

“The results suggest that the vaccines in current use will remain protective against the lambda variant and that monoclonal antibody therapy will remain effective,” writes Nathaniel Landau and colleagues.

A pre-print version of the research paper is available on the bioRxiv* server, while the article undergoes peer review.

This news article was a review of a preliminary scientific report that had not undergone peer-review at the time of publication. Since its initial publication, the scientific report has now been peer reviewed and accepted for publication in a Scientific Journal. Links to the preliminary and peer-reviewed reports are available in the Sources section at the bottom of this article. View Sources

Concerns surrounding continued emergence of SARS-CoV-2 variants

The ongoing emergence of SARS-CoV-2 variants containing mutations that confer increased transmissibility or immune escape are increasingly causing concern about the immunity provided by previous infection or vaccination.

“The spread of variants also raises concerns regarding a potential decrease in the efficacy of anti-spike protein monoclonal antibody therapies that have been shown to reduce disease symptoms and the rate of hospitalization,” says Landau and colleagues.

The C.37 spike protein is characterized by several novel deletions and mutations, two of which are found in the RBD.

“The lambda spike protein contains novel mutations within the RBD (L452Q and F490S) that may contribute to its increased transmissibility and could result in susceptibility to re-infection or a reduction in protection provided by current vaccines,” says the team.

What did the current study involve?

The researchers tested the infectivity and susceptibility of lentivirus pseudotyped with the C.37 spike protein to neutralization by convalescent sera, vaccine-elicited antibodies and the Regeneron monoclonal antibodies REGN10933 and REGN10987.

The C.37 spike virus exhibited a 2-fold increase in the infectivity of ACE2.293T cells, compared with the virus containing the D614G spike mutation that emerged and became dominant soon after the COVID-19 pandemic began.

Landau and colleagues report that this increased infectivity was attributed to the L452Q mutation. None of the other mutations (G75V-T76I, F490S, T859N and D246-252) significantly impacted infectivity.

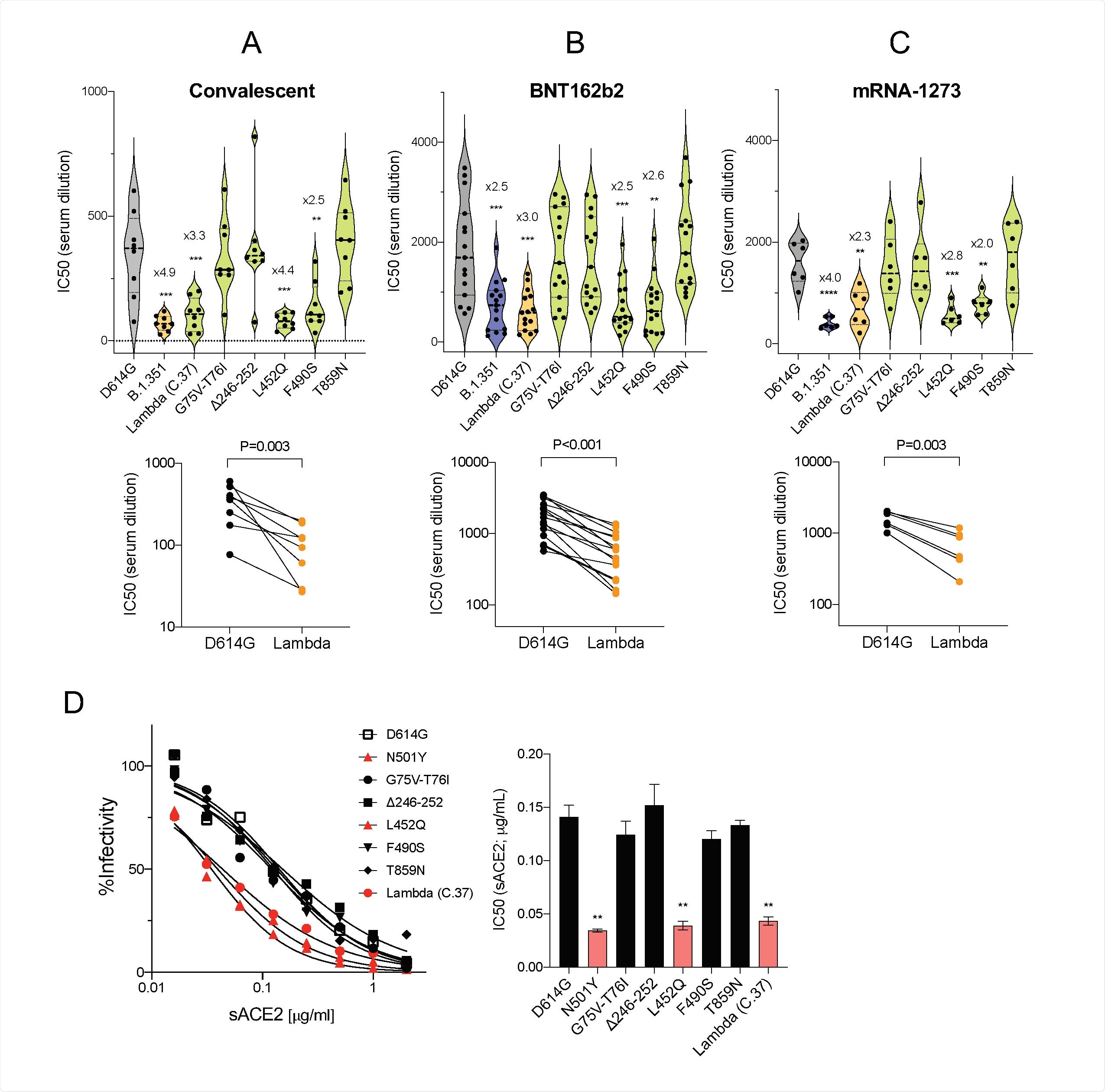
Analysis of serum samples from convalescent patients who had been infected prior to the emergence of SARS-CoV-2 variants showed that the C.37 spike virus was 3.3 times more resistant to neutralization, compared with the D614G spike virus.

Similarly, analysis of serum from individuals who had been immunized with Pfizer-BioNTech’s BNT162b2 vaccine or Moderna’s mRNA-1273 vaccine showed that the C.37 spike virus was about 3.0 and 2.3 times more resistant, respectively, to neutralization.

The researchers report that the increased resistance to neutralization was attributed to the presence of the C.37 spike mutations L452Q and F490S.

Neutralization of variant spike protein pseudotyped viruses by convalescent sera, vaccine-elicited antibodies, monoclonal antibodies and soluble ACE2. (A) Neutralization of lambda variant spike protein viruses pseudotyped virus by convalescent serum (n=8). Dots represent the IC50 of single donors. (B) Neutralizing titers of serum samples from BNT162b2 vaccinated individuals (n=15). Each dot represents the IC50 for a single donor. (C) Neutralizing titers of serum samples from mRNA-1273 vaccinated donors (n=6). The neutralization IC50 from individual donors is shown. Significance is based on the two172 sided test. (**P≤0.05, ***P≤0.001, ****P≤0.0001). (D) Neutralization of beta (B.1.351) and lambda variant spike protein variants by REGN10933 and REGN10987 monoclonal antibodies. Neutralization of D614G and lambda variant pseudotyped viruses by REGN10933 (left), REGN10987 (middle), and 1:1 ratio of REGN10933 and REGN10987 (right). The IC50s of REGN10933, REGN10987 and the cocktail is shown in the table. (E) Neutralization of individual mutated spikes by REGN10933 (left), REGN10987 (middle), and cocktail (right). The table shows the IC50 of REGN10933, REGN10987 and the cocktail. (F) Neutralization of lambda variant spike protein variants by soluble sACE2. Viruses pseudotyped with variant spike proteins were incubated with a serially diluted recombinant sACE2 and then applied to ACE2.293T cells. Each plot represents the percent infectivity of D614G and other mutated spike pseudotyped virus. The diagram shows the IC50 for each curve.
Neutralization of variant spike protein pseudotyped viruses by convalescent sera, vaccine-elicited antibodies, monoclonal antibodies and soluble ACE2. (A) Neutralization of lambda variant spike protein viruses pseudotyped virus by convalescent serum (n=8). Dots represent the IC50 of single donors. (B) Neutralizing titers of serum samples from BNT162b2 vaccinated individuals (n=15). Each dot represents the IC50 for a single donor. (C) Neutralizing titers of serum samples from mRNA-1273 vaccinated donors (n=6). The neutralization IC50 from individual donors is shown. Significance is based on the two172 sided test. (**P≤0.05, ***P≤0.001, ****P≤0.0001). (D) Neutralization of beta (B.1.351) and lambda variant spike protein variants by REGN10933 and REGN10987 monoclonal antibodies. Neutralization of D614G and lambda variant pseudotyped viruses by REGN10933 (left), REGN10987 (middle), and 1:1 ratio of REGN10933 and REGN10987 (right). The IC50s of REGN10933, REGN10987 and the cocktail is shown in the table. (E) Neutralization of individual mutated spikes by REGN10933 (left), REGN10987 (middle), and cocktail (right). The table shows the IC50 of REGN10933, REGN10987 and the cocktail. (F) Neutralization of lambda variant spike protein variants by soluble sACE2. Viruses pseudotyped with variant spike proteins were incubated with a serially diluted recombinant sACE2 and then applied to ACE2.293T cells. Each plot represents the percent infectivity of D614G and other mutated spike pseudotyped virus. The diagram shows the IC50 for each curve.

What about the effectiveness of Regeneron’s monoclonal antibodies?

Next, the team tested the effectiveness of Regeneron’s monoclonal antibodies – REGN10933 and REGN10987 – on viruses expressing the C.37 spike or the D614G spike.

This revealed that the C.37 spike virus was approximately 3.6 times more resistant to neutralization by REGN10987 – an outcome that was attributed to the L452Q mutation.

However, the C.37 spike virus was effectively neutralized by Regeneron’s REGN-COV2 cocktail therapy containing both REGN10933 and REGN10987, with no decrease in neutralizing titers observed, compared with titers against the D614G spike virus.

What do the authors advise?

The team says that while the lambda spike protein showed partial resistance to neutralization by vaccine-elicited antibodies and convalescent sera, the average 3-fold decrease in neutralizing titer against the variant is not likely to result in any significant loss of protection against infection.

Furthermore, “while the lambda variant was slightly resistant to REGN10987, it was neutralized well by the cocktail with REGN10933,” they add.

However, Landau and colleagues warn that although the findings suggest that current vaccines will provide protection against the variants identified to date, the results do not preclude the possibility that novel variants will emerge that are more resistant to current vaccines.

“The findings highlight the importance of wide-spread adoption of vaccination which will protect individuals from disease, decrease virus spread and slow the emergence of novel variants,” they conclude.

This news article was a review of a preliminary scientific report that had not undergone peer-review at the time of publication. Since its initial publication, the scientific report has now been peer reviewed and accepted for publication in a Scientific Journal. Links to the preliminary and peer-reviewed reports are available in the Sources section at the bottom of this article. View Sources

Journal references:

Article Revisions

  • Apr 10 2023 - The preprint preliminary research paper that this article was based upon was accepted for publication in a peer-reviewed Scientific Journal. This article was edited accordingly to include a link to the final peer-reviewed paper, now shown in the sources section.
Sally Robertson

Written by

Sally Robertson

Sally first developed an interest in medical communications when she took on the role of Journal Development Editor for BioMed Central (BMC), after having graduated with a degree in biomedical science from Greenwich University.

Citations

Please use one of the following formats to cite this article in your essay, paper or report:

  • APA

    Robertson, Sally. (2023, April 10). Study says mRNA COVID vaccines are effective against Lambda variant. News-Medical. Retrieved on January 17, 2026 from https://appetitesciencelab.com/news/20210705/Study-says-mRNA-COVID-vaccines-are-effective-against-Lambda-variant.aspx.

  • MLA

    Robertson, Sally. "Study says mRNA COVID vaccines are effective against Lambda variant". News-Medical. 17 January 2026. <https://appetitesciencelab.com/news/20210705/Study-says-mRNA-COVID-vaccines-are-effective-against-Lambda-variant.aspx>.

  • Chicago

    Robertson, Sally. "Study says mRNA COVID vaccines are effective against Lambda variant". News-Medical. https://appetitesciencelab.com/news/20210705/Study-says-mRNA-COVID-vaccines-are-effective-against-Lambda-variant.aspx. (accessed January 17, 2026).

  • Harvard

    Robertson, Sally. 2023. Study says mRNA COVID vaccines are effective against Lambda variant. News-Medical, viewed 17 January 2026, https://appetitesciencelab.com/news/20210705/Study-says-mRNA-COVID-vaccines-are-effective-against-Lambda-variant.aspx.

Comments

The opinions expressed here are the views of the writer and do not necessarily reflect the views and opinions of News Medical.

Sign in to keep reading

We're committed to providing free access to quality science. By registering and providing insight into your preferences you're joining a community of over 1m science interested individuals and help us to provide you with insightful content whilst keeping our service free.

or

While we only use edited and approved content for Azthena answers, it may on occasions provide incorrect responses. Please confirm any data provided with the related suppliers or authors. We do not provide medical advice, if you search for medical information you must always consult a medical professional before acting on any information provided.

Your questions, but not your email details will be shared with OpenAI and retained for 30 days in accordance with their privacy principles.

Please do not ask questions that use sensitive or confidential information.

Read the full Terms & Conditions.

You might also like...
Long-term study reveals shifting patterns in COVID-19 vaccine hesitancy