A new study reveals unintended CRISPR/Cas9 editing events

A recent study by researchers from Sweden and the United Kingdom shows that CRISPR/Cas9-based genomic engineering can prompt unwanted on-target effects, and highlights the complexity of human DNA repair mechanisms in the presence of the powerful prokaryotic Cas9 nuclease. The paper is currently available on the bioRxiv* preprint server.

This news article was a review of a preliminary scientific report that had not undergone peer-review at the time of publication. Since its initial publication, the scientific report has now been peer reviewed and accepted for publication in a Scientific Journal. Links to the preliminary and peer-reviewed reports are available in the Sources section at the bottom of this article. View Sources

In the recent decade, genome engineering endeavors were revolutionized with the increasingly pervasive use of the CRISPR/Cas9 system. As a result, a myriad of toolsets has been developed, allowing efficient and straightforward loss-of-function perturbations of functional genomic elements.

Consequently, both the functionality and applicability of these systems are astonishing. In the presence of a guide RNA (gRNA) complementary to the target site and alongside an adjacent protospacer motif (PAM), the expressed Cas9 endonuclease creates a double-strand break (DSB) at a particular genomic site.

In cases when an exogenous homologous template of deoxyribonucleic acid (DNA) is supplied, such DSB is restored by the homology-directed repair in order to introduce specific mutations or insertions of selected sequences.

However, this is not only valid for single nucleotide or short sequence deletions; longer DNA regions can also be excised from the genome with the use of dual gRNAs that flank the targeted region and direct Cas9 to induce two DSBs.

Still, albeit a plethora of functional sequences were deleted from the genome very successfully, thus far, transfer RNA (tRNA) genes have not been targeted in human cells with the use of the dual gRNA system.

These issues were recently addressed by a research group led by Dr. Keyi Geng from the Karolinska Institute, Science for Life Laboratory in Sweden, with an end goal of characterizing Cas9-induced genotypic abnormalities in human cells.

CRISPR/Cas9 and two cell systems

In order to investigate the functionality of the tRNA gene, these researchers have deleted two tRNA genes from the genomes of human hyperploid hepatocellular carcinoma (HepG2) and haploid chronic myeloid leukemia (HAP1) cells by utilizing the CRISPR/Cas9 system with dual gRNAs.

More specifically, genomic on-target alterations in the aforementioned HepG2 and HAP1 cell clones were analyzed by applying Xdrop-based enrichment for the target region after long-read sequencing. In addition, to test how effective CRISPR/Cas9 is for deleting tRNA genes, the researchers have focused on a pair located on the human chromosome 17.

The underlying alterations that caused a re-arrangement of the CRISPR/Cas9-targeted region were appraised by a customized de novo sequence assembly approach. In addition, on-target insertion events in other confirmed HepG2 and HAP1 deletions were also actively sought.

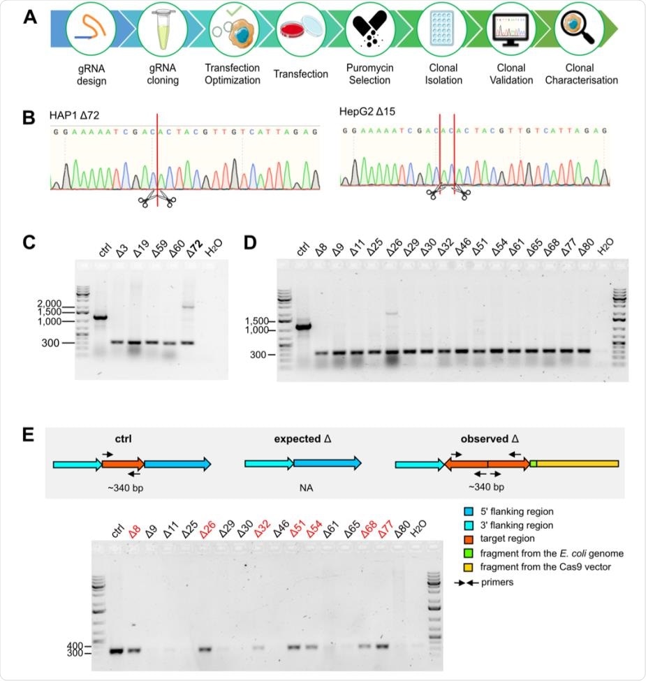
Validation of the deletion in HAP1 and HepG2. (A) Schematic illustration of the workflow to obtain single cell-derived deletion clones. (B) Chromatograms confirm deletions in the HAP1 Δ72 and HepG2 Δ15 clone. DSB sites induced by CRISPR/Cas9 are shown by red lines and scissors. (C-E) Agarose gels confirm the size of the obtained PCR products to validate deletion events (320bp) using primers annealing to the flanking regions of the target sites (Fig. 1B) in HAP1 (C) and HepG2 (D-E) clones. Additional primers to distinguish unmodified control, expected and observed deletion events are used (E). Marker bands specify DNA size in bp. In C, the HAP1 clone with duplicated target regions is bolded. In D, HepG2 Δ15 deletion clone is not shown here but in Fig. 1C. In E, deletion clones confirmed in D with a reinserted target region (340bp) are indicated in red.
Validation of the deletion in HAP1 and HepG2. (A) Schematic illustration of the workflow to obtain single cell-derived deletion clones. (B) Chromatograms confirm deletions in the HAP1 Δ72 and HepG2 Δ15 clone. DSB sites induced by CRISPR/Cas9 are shown by red lines and scissors. (C-E) Agarose gels confirm the size of the obtained PCR products to validate deletion events (320bp) using primers annealing to the flanking regions of the target sites (Fig. 1B) in HAP1 (C) and HepG2 (D-E) clones. Additional primers to distinguish unmodified control, expected and observed deletion events are used (E). Marker bands specify DNA size in bp. In C, the HAP1 clone with duplicated target regions is bolded. In D, HepG2 Δ15 deletion clone is not shown here but in Fig. 1C. In E, deletion clones confirmed in D with a reinserted target region (340bp) are indicated in red.

Appraising undesired on-target effects

Although a genomic region of interest was cleaved by Cas9 in this study, the researchers have shown that the genomic fragment from the target region was not eliminated from the cell nucleus. Instead, the cleaved fragment has been duplicated, inverted and locally inserted into the genomes of HepG2 and HAP1 cells.

The study has also demonstrated the successful integration of exogenous DNA fragments in HepG2 cells. In addition, aberrant, target-derived DNA fragments were shown to be still functional, marked by active histones (i.e., proteins that enable structural support to a chromosome) and bound by RNA polymerase III.

The frequency of on-target genomic alterations and a proposed model. (A) Stacked bar plot indicates the frequency of on-target genomic alterations in the validated HAP1 (n=5) and HepG2 (n=17) deletion clones. (B-C) Hypothetical model of on-target genomic alterations in HAP1 (B) and HepG2 (C). Cas9 caused DSBs cleaving the target region from the genome. Fragments were inverted and reinserted in one daughter cell (DC). In HepG2, additional exogenous DNA sequences from the E. coli genome and the Cas9 vector carrying gRNA-1 were integrated into the HepG2 genome downstream of the reinserted target-derived fragments.
The frequency of on-target genomic alterations and a proposed model. (A) Stacked bar plot indicates the frequency of on-target genomic alterations in the validated HAP1 (n=5) and HepG2 (n=17) deletion clones. (B-C) Hypothetical model of on-target genomic alterations in HAP1 (B) and HepG2 (C). Cas9 caused DSBs cleaving the target region from the genome. Fragments were inverted and reinserted in one daughter cell (DC). In HepG2, additional exogenous DNA sequences from the E. coli genome and the Cas9 vector carrying gRNA-1 were integrated into the HepG2 genome downstream of the reinserted target-derived fragments.

Despite the initial attempt of researchers to delete tRNA genes in order to hinder their expression, the aberrant genomic modifications found at the original locus gave rise to active transcription of tRNA genes in both cell types used in this study.

This emphasizes the fact that CRISPR/Cas9-based genomic engineering can result in undesired on-target effects, and that inversion and duplication events (together with an integration of exogenous DNA fragments) can happen at the same time.

The consequential spectrum of the Cas9 deletion system

In conclusion, Xdrop technology in combination with de novo long-read sequence assembly surprisingly reveals complex genomic alterations that go along with CRISPR/Cas9 deletions. These genomic rearrangements are not amenable for study only with the use of approaches such as Sanger sequencing, PCR genotyping or standard alignments to the reference genome.

“Our findings broaden the consequential spectrum of the Cas9 deletion system, reinforce the necessity of meticulous genomic validations and rationalize extra caution when interpreting results from a deletion event”, underscore study authors in this bioRxiv paper.

These findings definitely represent a novel example of unintended CRISPR/Cas9 editing events that can be overlooked but that can significantly affect conclusions drawn from experimental read-outs. Hence, such serious concerns should always be addressed when studying the functionality of modified genomes.

This news article was a review of a preliminary scientific report that had not undergone peer-review at the time of publication. Since its initial publication, the scientific report has now been peer reviewed and accepted for publication in a Scientific Journal. Links to the preliminary and peer-reviewed reports are available in the Sources section at the bottom of this article. View Sources

Journal references:

Article Revisions

  • Apr 10 2023 - The preprint preliminary research paper that this article was based upon was accepted for publication in a peer-reviewed Scientific Journal. This article was edited accordingly to include a link to the final peer-reviewed paper, now shown in the sources section.
Dr. Tomislav Meštrović

Written by

Dr. Tomislav Meštrović

Dr. Tomislav Meštrović is a medical doctor (MD) with a Ph.D. in biomedical and health sciences, specialist in the field of clinical microbiology, and an Assistant Professor at Croatia's youngest university - University North. In addition to his interest in clinical, research and lecturing activities, his immense passion for medical writing and scientific communication goes back to his student days. He enjoys contributing back to the community. In his spare time, Tomislav is a movie buff and an avid traveler.

Citations

Please use one of the following formats to cite this article in your essay, paper or report:

  • APA

    Meštrović, Tomislav. (2023, April 10). A new study reveals unintended CRISPR/Cas9 editing events. News-Medical. Retrieved on January 17, 2026 from https://appetitesciencelab.com/news/20210704/A-new-study-reveals-unintended-CRISPRCas9-editing-events.aspx.

  • MLA

    Meštrović, Tomislav. "A new study reveals unintended CRISPR/Cas9 editing events". News-Medical. 17 January 2026. <https://appetitesciencelab.com/news/20210704/A-new-study-reveals-unintended-CRISPRCas9-editing-events.aspx>.

  • Chicago

    Meštrović, Tomislav. "A new study reveals unintended CRISPR/Cas9 editing events". News-Medical. https://appetitesciencelab.com/news/20210704/A-new-study-reveals-unintended-CRISPRCas9-editing-events.aspx. (accessed January 17, 2026).

  • Harvard

    Meštrović, Tomislav. 2023. A new study reveals unintended CRISPR/Cas9 editing events. News-Medical, viewed 17 January 2026, https://appetitesciencelab.com/news/20210704/A-new-study-reveals-unintended-CRISPRCas9-editing-events.aspx.

Comments

The opinions expressed here are the views of the writer and do not necessarily reflect the views and opinions of News Medical.
Post a new comment
Post

Sign in to keep reading

We're committed to providing free access to quality science. By registering and providing insight into your preferences you're joining a community of over 1m science interested individuals and help us to provide you with insightful content whilst keeping our service free.

or

While we only use edited and approved content for Azthena answers, it may on occasions provide incorrect responses. Please confirm any data provided with the related suppliers or authors. We do not provide medical advice, if you search for medical information you must always consult a medical professional before acting on any information provided.

Your questions, but not your email details will be shared with OpenAI and retained for 30 days in accordance with their privacy principles.

Please do not ask questions that use sensitive or confidential information.

Read the full Terms & Conditions.

You might also like...
Durvalumab extends survival in small cell lung cancer but raises cost concerns