Standardizable assay detects T cell responses to SARS-CoV-2 infection

Researchers in the UK have developed a high-throughput standardizable assay that accurately detects T cell responses to infection with severe acute respiratory syndrome coronavirus 2 (SARS-CoV-2) – the agent that causes coronavirus disease 2019 (COVID-19).

Andrew Godkin from Cardiff University and colleagues say that such tests are imperative for understanding the role that T cell responses play in long-term immunity against SARS-CoV-2, particularly among immunocompromised individuals.

Whilst the exact nature of effective immunity remains incompletely defined, SARS-CoV-2-specific T cell responses are a critical feature of the immune response that will likely form a key correlate of protection against COVID-19,” writes the team.

The ability to rapidly identify the presence of SARS-CoV-2 -specific T cell responses would help to determine the adaptive immune status of previously infected or vaccinated individuals and detect unsuspected previous infection.

The researchers say that including such data in population immunity studies or personalized immunity certificates could have far-reaching implications for lockdown policies.

This information could help to improve the assessment of vaccine effectiveness in communities and highlight the potential need for booster doses in cases where immunity has waned.

A pre-print version of the research paper is available on the medRxiv* server, while the article undergoes peer review.

This news article was a review of a preliminary scientific report that had not undergone peer-review at the time of publication. Since its initial publication, the scientific report has now been peer reviewed and accepted for publication in a Scientific Journal. Links to the preliminary and peer-reviewed reports are available in the Sources section at the bottom of this article. View Sources

“Effective COVID-19 immunity at a population level must be understood”

Researchers are increasingly trying to understand how the adaptive immune responses generated following SARS-CoV-2 infection or vaccination might protect against future infection.

In order to control future outbreaks and identify at-risk individuals, the exact constituents of effective COVID-19 immunity at a population level must be understood,” says Godkin and colleagues.

Multiple studies have recently shown that virus-specific T cell responses develop in almost every case of SARS-CoV-2 infection and persist for at least six months.

Traditionally, viral antigen-specific T cell responses have been assessed using flow cytometry or ELISpot-based readouts. However, neither approach is amenable to high-throughput processing or is standardizable across laboratories.

Furthermore, currently available assays that detect SARS-CoV-2-specific cellular immune responses only measure the cytokine interferon-gamma (IFNg) that is released by T cells, despite other Type 1 T helper (TH1) cell-type cytokines potentially being better indicators of anti-viral responses.

To overcome these limitations, existing whole blood-based immunoassays can be adapted to measure virus-specific T cell responses in a high-throughput, standardizable manner.

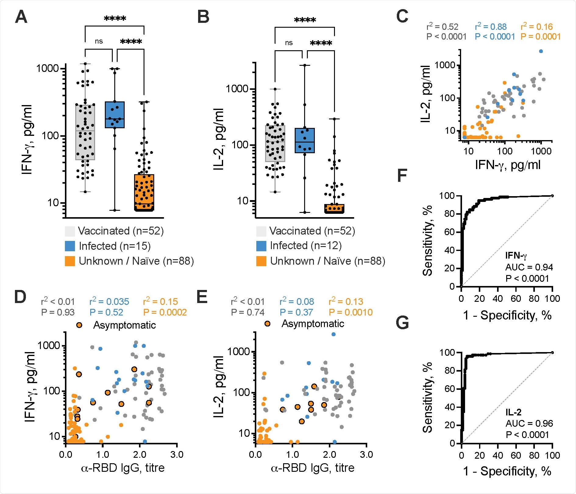
SARS-CoV-2-specific T cell response identifies prior asymptomatic infection. IFN-g (A) and IL-2 (B) release in response to the SARS-CoV-2 S-/NP-/Mcombined peptide pool was measured in 156 evaluable participants, subdivided into those with prior COVID-19 vaccination (grey, n = 52), prior COVID-19-positive PCR test result (blue, n = 12-15), or those with no prior positive COVID-19 test, termed ‘unknown/naïve’ (orange, n = 88). Statistical analyses indicate the results of a Kruskal-Wallis test with Dunn’s correction for multiple comparisons (**** P < 0.0001). (C) The SARS-CoV-2-specific IL-2+ T cell response was correlated with the IFN-g+ response, subdivided by participant status. The anti-SARS-CoV-2 RBD IgG antibody titre was correlated with the magnitude of IFN-g+ T cell response (D) and IL-2+ T cell response (E), with identified asymptomatic participants highlighted. Results of regression analyses are indicated. Sensitivity and specificity readouts for IFN-g (F) and IL-2 (G) were defined by receiver operating characteristic curves. Area under the curve (AUC) and associated P value are indicated.
SARS-CoV-2-specific T cell response identifies prior asymptomatic infection. IFN-g (A) and IL-2 (B) release in response to the SARS-CoV-2 S-/NP-/Mcombined peptide pool was measured in 156 evaluable participants, subdivided into those with prior COVID-19 vaccination (grey, n = 52), prior COVID-19-positive PCR test result (blue, n = 12-15), or those with no prior positive COVID-19 test, termed ‘unknown/naïve’ (orange, n = 88). Statistical analyses indicate the results of a Kruskal-Wallis test with Dunn’s correction for multiple comparisons (**** P < 0.0001). (C) The SARS-CoV-2-specific IL-2+ T cell response was correlated with the IFN-g+ response, subdivided by participant status. The anti-SARS-CoV-2 RBD IgG antibody titre was correlated with the magnitude of IFN-g+ T cell response (D) and IL-2+ T cell response (E), with identified asymptomatic participants highlighted. Results of regression analyses are indicated. Sensitivity and specificity readouts for IFN-g (F) and IL-2 (G) were defined by receiver operating characteristic curves. Area under the curve (AUC) and associated P value are indicated.

Monitoring immune responses in the elderly and immunosuppressed is particularly important

Monitoring immune response to SARS-CoV-2 amongst elderly and immunosuppressed individuals is particularly important, given the significantly higher mortality rates observed in these groups.

The incidence of cancer is also increased among elderly individuals, where declining adaptive immune responses and age-associated inflammation contribute to disease progression.

Indeed, early indications suggest that cancer patients, in particular those on active treatments such as chemotherapy, were significantly less likely to mount antibody and T cell responses to the Pfizer-BioNTech SARS-CoV-2 mRNA vaccine,” says Godkin and the team.

What did the researchers do?

The researchers adapted and optimized a widely utilized, high-throughput whole blood-based assay to determine the TH1-type (IFNg/IL-2) cellular immune responses associated with previous SARS-CoV-2 infection and/or vaccination among 156 healthy donors and 67 solid-organ cancer patients.

Participants were recruited between February and April 2021 and were stratified based on their self-reported and/or laboratory evidence of a previous SARS-CoV-2 infection. Participants reporting no prior positive test were defined as “unknown/naïve.”

To measure the immune responses generated by COVID-19 vaccination, blood samples were taken immediately before the first dose and 3 to 6 weeks later.

All immunized individuals received either Pfizer-BioNTech’s BNT162b2 vaccine or AstraZeneca’s ChAdOx1 nCoV-19 vaccine.

What did the study find?

Among the healthy donors, significant differences in IFNg+ and IL-2+ SARS-CoV-2-specific T cell responses were observed between vaccinated or previously infected individuals and the unknown/naïve individuals.

The measurement of IL-2 generated by T cells in response to SARS-CoV-2-derived antigens was a highly predictive diagnostic assay, with a sensitivity of 96.0% and a specificity of 93.9%.

Measurement of IFNg+ SARS-CoV-2 specific T cell responses was also effective at identifying infected participants who were asymptomatic.

A single dose of vaccine-induced IFNg and/or IL-2 SARS-CoV-2-specific T cell responses in 28 (96.6%) of 29 healthy donors, but only in 27 (48.2%) of 56 cancer patients.

These data provide further support to recent calls for cancer patients to be prioritized for booster vaccines and longer-term immunological monitoring,” writes the team.

What did the authors conclude?

The researchers say that this cost-effective, high-throughput standardizable test enabling accurate and comparable assessment of SARS-CoV-2-specific T cell responses would be amenable to widespread population immunity testing.

We demonstrate high sensitivity and specificity of this assay to identify or exclude prior SARS-CoV-2 infection and/or successful COVID-19 vaccination,” says Godkin and colleagues.

“Going forward, it is imperative to utilize such tests to understand the precise contribution of T cell responses with regards to long-term immunity to SARS-CoV-2 infection, in particular amongst immunocompromised individuals,” they conclude.

This news article was a review of a preliminary scientific report that had not undergone peer-review at the time of publication. Since its initial publication, the scientific report has now been peer reviewed and accepted for publication in a Scientific Journal. Links to the preliminary and peer-reviewed reports are available in the Sources section at the bottom of this article. View Sources

Journal references:

Article Revisions

  • Apr 8 2023 - The preprint preliminary research paper that this article was based upon was accepted for publication in a peer-reviewed Scientific Journal. This article was edited accordingly to include a link to the final peer-reviewed paper, now shown in the sources section.
Sally Robertson

Written by

Sally Robertson

Sally first developed an interest in medical communications when she took on the role of Journal Development Editor for BioMed Central (BMC), after having graduated with a degree in biomedical science from Greenwich University.

Citations

Please use one of the following formats to cite this article in your essay, paper or report:

  • APA

    Robertson, Sally. (2023, April 08). Standardizable assay detects T cell responses to SARS-CoV-2 infection. News-Medical. Retrieved on January 17, 2026 from https://appetitesciencelab.com/news/20210606/Standardizable-assay-detects-T-cell-responses-to-SARS-CoV-2-infection.aspx.

  • MLA

    Robertson, Sally. "Standardizable assay detects T cell responses to SARS-CoV-2 infection". News-Medical. 17 January 2026. <https://appetitesciencelab.com/news/20210606/Standardizable-assay-detects-T-cell-responses-to-SARS-CoV-2-infection.aspx>.

  • Chicago

    Robertson, Sally. "Standardizable assay detects T cell responses to SARS-CoV-2 infection". News-Medical. https://appetitesciencelab.com/news/20210606/Standardizable-assay-detects-T-cell-responses-to-SARS-CoV-2-infection.aspx. (accessed January 17, 2026).

  • Harvard

    Robertson, Sally. 2023. Standardizable assay detects T cell responses to SARS-CoV-2 infection. News-Medical, viewed 17 January 2026, https://appetitesciencelab.com/news/20210606/Standardizable-assay-detects-T-cell-responses-to-SARS-CoV-2-infection.aspx.

Comments

The opinions expressed here are the views of the writer and do not necessarily reflect the views and opinions of News Medical.
Post a new comment
Post

Sign in to keep reading

We're committed to providing free access to quality science. By registering and providing insight into your preferences you're joining a community of over 1m science interested individuals and help us to provide you with insightful content whilst keeping our service free.

or

While we only use edited and approved content for Azthena answers, it may on occasions provide incorrect responses. Please confirm any data provided with the related suppliers or authors. We do not provide medical advice, if you search for medical information you must always consult a medical professional before acting on any information provided.

Your questions, but not your email details will be shared with OpenAI and retained for 30 days in accordance with their privacy principles.

Please do not ask questions that use sensitive or confidential information.

Read the full Terms & Conditions.

You might also like...
New markers improve detection of aggressive breast cancer cells in the blood