Different early antibody responses define COVID-19 disease trajectory

Identifying markers that indicate severe COVID-19 disease trajectories could lead to early medical interventions and help reduce morbidity and mortality.

In a new study posted to the bioRxiv* preprint server, a prospective cohort of patients with COVID-19 exhibited distinct features of the IgG fragment antigen-binding (Fab) and fragment crystallizable (Fc) domains, predicting two distinct disease trajectory two days after a positive test.

While Fab domains determine the binding specificity and the antibodies’ ability to block viral attachment to host cells, the Fc-Fc gamma receptor (FcγR) interactions induce a wide range of effector cell functions.

A better understanding of the structure of Fab and Fc domains is needed to predict COVID-19 disease trajectories

The structure of antiviral Fab and Fc domains decides if opsonized virus particles will be neutralized and how host cells engage with these particles. Although coronavirus disease 2019 (COVID-19 causes a wide range of clinical outcomes, it is still unclear why most people have none to mild symptoms while others have severe disease leading to hospitalization or death. Moreover, the impact of the kinetics and quality of the early immune response on disease trajectory is not well understood.

A better understanding of the Fab and Fc domain structures that predict various COVID-19 disease trajectories would enable early clinical interventions that will help reduce morbidity and mortality associated with COVID-19.

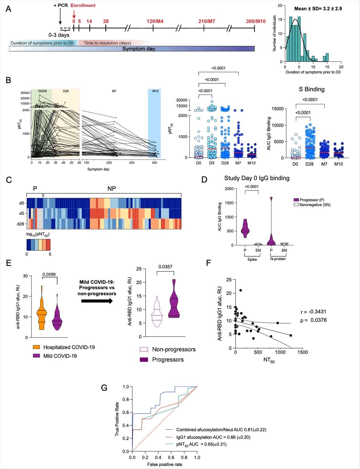
Low early neutralizing titers and elevated Fc afucosylation predict disease progression. (A) Longitudinal COVID-19 study timepoints, cohort characteristics and distribution of duration of symptoms in participants prior to enrolment. (B) The kinetics of neutralizing antibody response over time and half-maximal SARS-CoV-2 pseudovirus neutralizing titers (pNT50) and SARS-CoV-2 full length spike (S) binding IgG (AUC) at each time point ((D0, enrollment,
Low early neutralizing titers and elevated Fc afucosylation predict disease progression. (A) Longitudinal COVID-19 study timepoints, cohort characteristics and distribution of duration of symptoms in participants prior to enrolment. (B) The kinetics of neutralizing antibody response over time and half-maximal SARS-CoV-2 pseudovirus neutralizing titers (pNT50) and SARS-CoV-2 full length spike (S) binding IgG (AUC) at each time point ((D0, enrollment, n=109), day 5 (D5 n=108), day 28 (D28, n=92), month 7 (M7, n=65) and month 10 (M10, n=23)). The median values have been depicted with a red line. (C) Heatmap of longitudinal pNT50 data clustered according to the serum neutralization titer kinetics in progressors (P, n=8) and non-progressors (NP, n=68). (D) SARS-CoV-2 S and N-protein binding IgG (AUC) of progressors and seronegative (SN) historic sera samples. (E) Anti-RBD IgG1 Fc afucosylation (afuc) in patients who were hospitalized (n=52) and in those who were seropositive upon study enrollment in the longitudinal outpatient cohort (n=49). Pre-progression (at study enrollment) IgG1 Fc afucosylation levels in progressors (n=8) and non-progressors (n=41). (F) Correlation between SARS-CoV-2 IgG1 afucosylation and D0 neutralization titers. (Pearson’s correlation coefficient r=-0.3431, p=0.0376). (G) Mean ROC response and the area under the curve (AUC) with its standard deviation obtained using random forest classifier with 6-fold cross validation. P values (B) were calculated using Kruskal Wallis test with Dunn’s correction and in (D, E) using unpaired students t test.

*Important notice: bioRxiv publishes preliminary scientific reports that are not peer-reviewed and, therefore, should not be regarded as conclusive, guide clinical practice/health-related behavior, or treated as established information.

Two separate disease trajectories

One trajectory involved early production of neutralizing antibodies resulting in mild disease, while the other trajectory was characterized by an initial phase of mild symptoms followed by rapid progression to severe disease. The latter trajectory was associated with the absence of early neutralizing antibodies with simultaneous production of afucosylated IgGs. Increased frequencies of monocytes that express the receptor for afucosylated IgGs, FcγRIIIa (CD16a), were also a predictor in patients with severe COVID-19 outcomes.

“Effective treatments that can prevent long-term symptoms of COVID-19 or that may halt the progression to severe COVID-19 are urgently needed to prevent mortality in communities that have not yet benefited from vaccination.”

In mechanistic studies, afucosylated immune complexes present in the lung induced an inflammatory infiltrate and cytokine production which was dependent on CD16a. In healthy subjects, mRNA vaccination induced the production of neutralizing antibodies enriched for Fc fucosylation and sialylation. These antibodies were distinct from those in both trajectories induced by infection.

Importance of combined Fab and Fc domain functions

Overall, these findings show the importance of combined Fab and Fc domain functions in eliciting an antiviral response and an early immune signature in patients with severe COVID-19 disease. They also have implications for new treatment strategies that target the FcγRIIIa pathways.

“Additional studies will be required to dissect which cells within the lung are the source of the factors that we observed in response to polyclonal afucosylated immune complexes.”

According to the authors, an important topic that need to be explored in future studies is the regulation of Fc fucosylation and the existence of genetic and/or modifiable determinants for this post-translational modification (PTM).

The differences in PTMs on IgGs induced by SARS-CoV-2 and mRNA vaccines show differential regulation on the basis of the antigen driving the response. However, it is clear that there are more determinants that drive the increased production of afucosylated IgGs in some people.

Overall, the results from the study confirm the crucial role of early neutralizing antibodies in offering protection against SARS-CoV-2. They also show that it is possible to identify severe disease trajectories early, which opens up promising avenues for early therapeutic intervention.

“An additional important topic for future studies is how Fc fucosylation is regulated and whether there are genetic and/or modifiable determinants of this post-translational modification.”

*Important notice: bioRxiv publishes preliminary scientific reports that are not peer-reviewed and, therefore, should not be regarded as conclusive, guide clinical practice/health-related behavior, or treated as established information.

Journal reference:
  • Preliminary scientific report. Divergent early antibody responses define COVID-19 disease trajectories, Saborni Chakraborty, Joseph C. Gonzalez, Benjamin L. Sievers, Vamsee Mallajosyula, Megha Dubey, Bowie Yik-Ling Cheng, Kim Quyen Thi Tran, Srijoni Chakraborty, Arianna Cassidy, Steven T. Chen, Aanika Sinnott, Terri Gelbart, Yarden Golan, Mary Prahl, Upinder Singh, Seunghee Kim-Schulze, Robert Sherwood, Sheng Zhang, Thomas U. Marron, Sacha Gnjatic, Stephanie L. Gaw, Kari C. Nadeau, Miriam Merad, Prasanna Jagannathan, Gene S. Tan, Taia T. Wang, bioRxiv, 2021.05.25.445649; doi: https://doi.org/10.1101/2021.05.25.445649, https://www.biorxiv.org/content/10.1101/2021.05.25.445649v1
Susha Cheriyedath

Written by

Susha Cheriyedath

Susha is a scientific communication professional holding a Master's degree in Biochemistry, with expertise in Microbiology, Physiology, Biotechnology, and Nutrition. After a two-year tenure as a lecturer from 2000 to 2002, where she mentored undergraduates studying Biochemistry, she transitioned into editorial roles within scientific publishing. She has accumulated nearly two decades of experience in medical communication, assuming diverse roles in research, writing, editing, and editorial management.

Citations

Please use one of the following formats to cite this article in your essay, paper or report:

  • APA

    Cheriyedath, Susha. (2021, May 31). Different early antibody responses define COVID-19 disease trajectory. News-Medical. Retrieved on January 20, 2026 from https://appetitesciencelab.com/news/20210531/Different-early-antibody-responses-define-COVID-19-disease-trajectory.aspx.

  • MLA

    Cheriyedath, Susha. "Different early antibody responses define COVID-19 disease trajectory". News-Medical. 20 January 2026. <https://appetitesciencelab.com/news/20210531/Different-early-antibody-responses-define-COVID-19-disease-trajectory.aspx>.

  • Chicago

    Cheriyedath, Susha. "Different early antibody responses define COVID-19 disease trajectory". News-Medical. https://appetitesciencelab.com/news/20210531/Different-early-antibody-responses-define-COVID-19-disease-trajectory.aspx. (accessed January 20, 2026).

  • Harvard

    Cheriyedath, Susha. 2021. Different early antibody responses define COVID-19 disease trajectory. News-Medical, viewed 20 January 2026, https://appetitesciencelab.com/news/20210531/Different-early-antibody-responses-define-COVID-19-disease-trajectory.aspx.

Comments

The opinions expressed here are the views of the writer and do not necessarily reflect the views and opinions of News Medical.
Post a new comment
Post

Sign in to keep reading

We're committed to providing free access to quality science. By registering and providing insight into your preferences you're joining a community of over 1m science interested individuals and help us to provide you with insightful content whilst keeping our service free.

or

While we only use edited and approved content for Azthena answers, it may on occasions provide incorrect responses. Please confirm any data provided with the related suppliers or authors. We do not provide medical advice, if you search for medical information you must always consult a medical professional before acting on any information provided.

Your questions, but not your email details will be shared with OpenAI and retained for 30 days in accordance with their privacy principles.

Please do not ask questions that use sensitive or confidential information.

Read the full Terms & Conditions.

You might also like...
Antibody therapy clears residual multiple myeloma in early trial