Inhibition of nsp14 methyltransferase as a potential antiviral target for SARS-CoV-2

Beyond vaccination, the broad-spectrum antiviral medication remdesivir has robust clinical evidence and is known as the best antiviral treatment to reduce severe COVID-19 infection in hospitalized patients. Research led by John F.X. Diffley of the Chromosome Replication Laboratory suggests a potential therapeutic target for treatment development is the viral RNA cap methyltransferases, essential for viral protein translation and immune evasion.

Their results suggest blocking guanine-N7 methyltransferase nsp14 prevents severe acute respiratory syndrome coronavirus 2 (SARS-CoV-2) activity.

The researchers write:

“We show for the first time that SARS-Cov-2 nsp14 in vitro inhibitors are effective at the cessation of viral replication, strongly suggesting that the methyltransferase activity of nsp14 is essential for coronavirus replication.”

The study “Identification of SARS CoV-2 Antiviral Compounds by Screening for Small Molecule Inhibitors of the nsp14 RNA Cap Methyltransferase” is available as a preprint on the bioRxiv* server, while the article undergoes peer review.

How they did it

The researchers investigated viral RNA cap methyltransferases in the SARS-CoV-2 genome. They used a biochemical assay to find when S-adenosyl-L-methionine (SAM), the methyl donor for

the methylated cap modifications, changes to the byproduct S-adenosyl-L-homocysteine (SAH) as a way to measure methyltransferase activity. They expressed and purified both the guanine-N7 methyltransferase N14 and nsp16 2’O-methyltransferase with nsp10 as the activating cofactor. Drug screening to identify nsp14 inhibitors was accomplished using a compound library of over 5,000 chemical compounds.

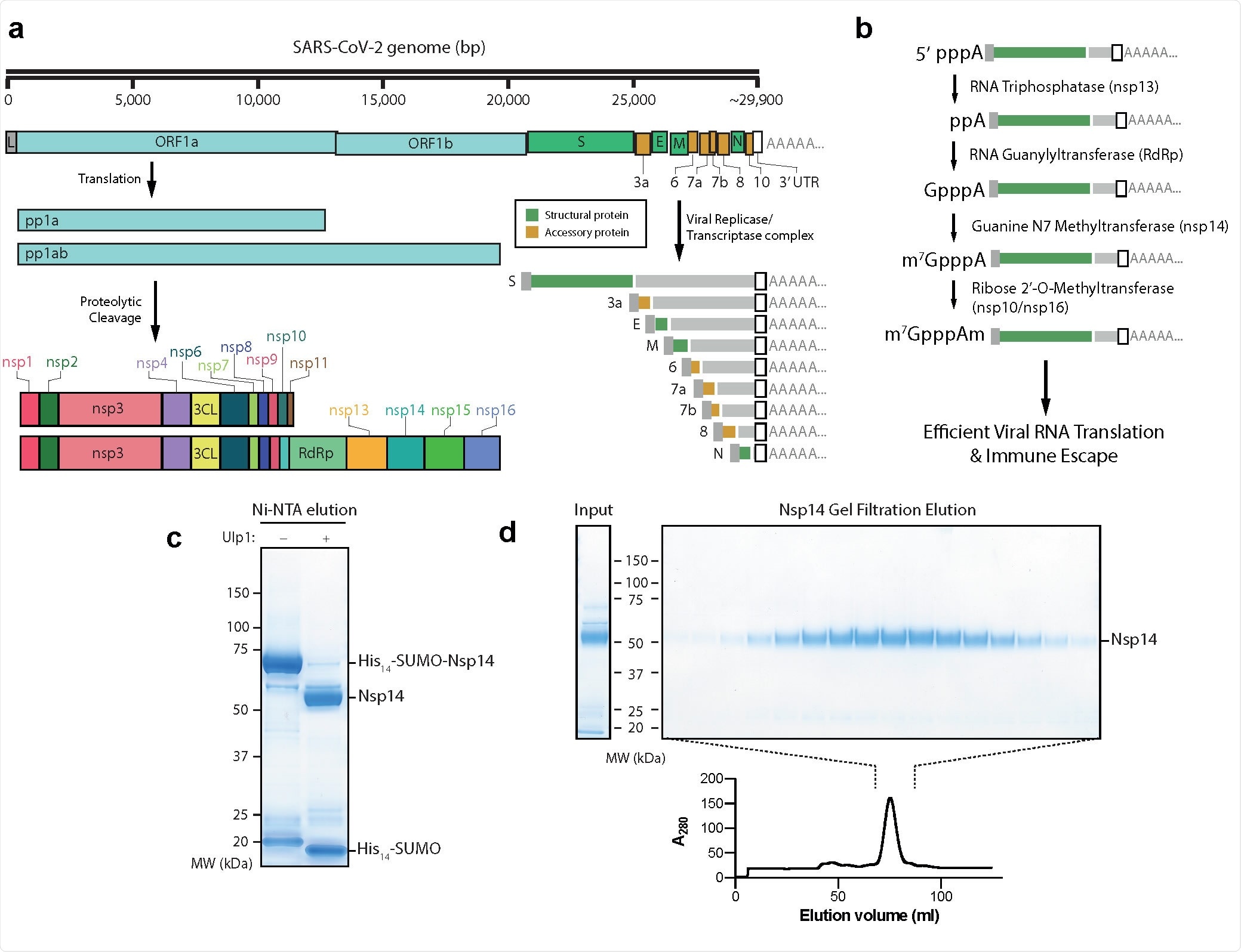
Purification of nsp14 Guanine N7 Methyltransferase a) Outline of the SARS-CoV-2 genome. Pp1a and Pp1ab represent polyproteins a and ab, respectively. Pp1a and pp1ab are able to autoproteolytically cleave themselves to form the nsp proteins outlined. The viral replicase/transcriptase complex produces a series of nested viral RNAs that encode accessory (orange) or structural (green) viral proteins. b) Viral RNA capping outline. The initial RNA nucleotide possesses a γ and β phosphate, unlike following RNA bases. The γ phosphate is removed by nsp13, followed by the addition of Gp by nsp12, releasing pyrophosphate. nsp14 and nsp16/10 then catalyse the formation of the final Cap-0 structure. c) Coomassie gel of His14-SUMO cleavage. Left column: Elution from Ni-NTA beads without the Ulp1 SUMO-dependent protease. Right: Elution from Ni-NTA beads after treatment with Ulp1 (see Methods). d) Gel filtration fractions of nsp14. Left: Input to gel filtration. Right: Pooled fractions from the main peak of the elution (lower). nsp14 expected size: 55 kDa
Purification of nsp14 Guanine N7 Methyltransferase a) Outline of the SARS-CoV-2 genome. Pp1a and Pp1ab represent polyproteins a and ab, respectively. Pp1a and pp1ab are able to autoproteolytically cleave themselves to form the nsp proteins outlined. The viral replicase/transcriptase complex produces a series of nested viral RNAs that encode accessory (orange) or structural (green) viral proteins. b) Viral RNA capping outline. The initial RNA nucleotide possesses a γ and β phosphate, unlike following RNA bases. The γ phosphate is removed by nsp13, followed by the addition of Gp by nsp12, releasing pyrophosphate. nsp14 and nsp16/10 then catalyze the formation of the final Cap-0 structure. c) Coomassie gel of His14-SUMO cleavage. Left column: Elution from Ni-NTA beads without the Ulp1 SUMO-dependent protease. Right: Elution from Ni-NTA beads after treatment with Ulp1. d) Gel filtration fractions of nsp14. Left: Input to gel filtration. Right: Pooled fractions from the main peak of the elution (lower). nsp14 expected size: 55 kDa

Results

The biochemical assays showed nsp14 could methylate guanine without a complete cap structure or attached RNA and with approximately 100 times higher concentration towards their substrate compared to nsp10-16. The findings suggest nsp14 could methylate various substrates while nsp10-16 can methylate guanine in the presence of capped RNAs.

In vitro results showed effective inhibitors of nsp14 methyltransferase — even at low concentrations.

Four compounds were selected for its ability to block nsp14 and prior evidence of antiviral activity. Lomeguatrib and PF-03882845 have been tested for other diseases such as cancer and are deemed safe for human use. Trifluperidol is used for treating psychosis from schizophrenia. However, the researchers note it may be as safe for use because of the risk for severe side effects. Inauhzin is a SIRT1 inhibitor with potential as a COVID-19 treatment, although there have been no human trials on this drug.

“When using this assay, none of the nsp14 inhibitors were able to inhibit nsp10-16, however, the SAM-competitor sinefungin was able to inhibit methyltransfer by nsp10-16. Therefore, all four compounds appear to be specific inhibitors of nsp14 methyltransferase.”

All drugs inhibit nsp14 but have no chemical similarities, which suggests nsp14 may bind through several different methods.

Moving from in vitro to mammalian cells, lomeguatrib and trifluperidol showed similar effectiveness in inhibiting nsp14. Meanwhile, PF-03882845 had a lower potency compared to its potency with the biochemical assays. The researchers suggest the decreased drug effectiveness could be attributed to cell permeability issues or active drug metabolism in cells.

Inauhzin was the only nsp14 inhibitor that was more effective in mammalian cells than in the assays. The research team says that because inauhzin is also a sirtuin inhibitor, it is possible it may have a different cellular effect aside from direct inhibition.

But the reduction in viral load observed after administration of lomeguatrib, trifluperidol, and PF-03882845 strongly suggest reducing viral load is likely due to Nsp14 inhibition.

Antiviral activity at or below 80 μM with limited cytotoxic effects was observed with PF-03882845, inauhzin, and trifluperidol. Lomeguatrib showed the least potency towards blocking viral replication and slight cytotoxicity.

Three of the four compounds — lomeguatrib, PF-03884528, and trifluperidol — also proved to work synergistically with remdesivir’s antiviral effects, suggesting potential uses for combination SARS-CoV-2 treatments.

Important Notice

*bioRxiv publishes preliminary scientific reports that are not peer-reviewed and, therefore, should not be regarded as conclusive, guide clinical practice/health-related behavior, or treated as established information.

Journal reference:
Jocelyn Solis-Moreira

Written by

Jocelyn Solis-Moreira

Jocelyn Solis-Moreira graduated with a Bachelor's in Integrative Neuroscience, where she then pursued graduate research looking at the long-term effects of adolescent binge drinking on the brain's neurochemistry in adulthood.

Citations

Please use one of the following formats to cite this article in your essay, paper or report:

  • APA

    Solis-Moreira, Jocelyn. (2021, April 13). Inhibition of nsp14 methyltransferase as a potential antiviral target for SARS-CoV-2. News-Medical. Retrieved on January 19, 2026 from https://appetitesciencelab.com/news/20210413/Inhibition-of-nsp14-methyltransferase-as-a-potential-antiviral-target-for-SARS-CoV-2.aspx.

  • MLA

    Solis-Moreira, Jocelyn. "Inhibition of nsp14 methyltransferase as a potential antiviral target for SARS-CoV-2". News-Medical. 19 January 2026. <https://appetitesciencelab.com/news/20210413/Inhibition-of-nsp14-methyltransferase-as-a-potential-antiviral-target-for-SARS-CoV-2.aspx>.

  • Chicago

    Solis-Moreira, Jocelyn. "Inhibition of nsp14 methyltransferase as a potential antiviral target for SARS-CoV-2". News-Medical. https://appetitesciencelab.com/news/20210413/Inhibition-of-nsp14-methyltransferase-as-a-potential-antiviral-target-for-SARS-CoV-2.aspx. (accessed January 19, 2026).

  • Harvard

    Solis-Moreira, Jocelyn. 2021. Inhibition of nsp14 methyltransferase as a potential antiviral target for SARS-CoV-2. News-Medical, viewed 19 January 2026, https://appetitesciencelab.com/news/20210413/Inhibition-of-nsp14-methyltransferase-as-a-potential-antiviral-target-for-SARS-CoV-2.aspx.

Comments

The opinions expressed here are the views of the writer and do not necessarily reflect the views and opinions of News Medical.
Post a new comment
Post

Sign in to keep reading

We're committed to providing free access to quality science. By registering and providing insight into your preferences you're joining a community of over 1m science interested individuals and help us to provide you with insightful content whilst keeping our service free.

or

While we only use edited and approved content for Azthena answers, it may on occasions provide incorrect responses. Please confirm any data provided with the related suppliers or authors. We do not provide medical advice, if you search for medical information you must always consult a medical professional before acting on any information provided.

Your questions, but not your email details will be shared with OpenAI and retained for 30 days in accordance with their privacy principles.

Please do not ask questions that use sensitive or confidential information.

Read the full Terms & Conditions.

You might also like...
Wildlife trade, not bats, likely moved the ancestors of SARS-CoV-2 to humans