A team of scientists from the United States has recently conducted a study using pericyte-like cell-containing brain cortical organoids as an experimental model to investigate the impact of severe acute respiratory syndrome coronavirus 2 (SARS-CoV-2) infection on the central nervous system.
The study reveals that SARS-CoV-2 can invade cortical organoids and establish infection when they are integrated with pericyte-like cells. The study is currently available on the bioRxiv* preprint server.
Background
Severe acute respiratory syndrome coronavirus 2 (SARS-CoV-2), the causative agent of coronavirus disease 2019 (COVID-19), is an enveloped RNA virus that primarily affects both upper and lower respiratory tracts. However, in many COVID-19 cases, SARS-CoV-2 has been found to significantly impact other vital organs, including the heart, kidney, gastrointestinal tract, and brain.
A significant proportion of critically ill COVID-19 patients have been found to present with severe neurological complications, including ischemic stroke, seizures, encephalopathy, encephalitis-meningitis, neuro-vasculopathy, and hemorrhages.
Because SARS-CoV-2 enters host cells through angiotensin-converting enzyme 2 (ACE2), neural crest stem cell-derived pericytes that express considerably high levels of ACE2 are believed to be the primary brain entry point of SARS-CoV-2. Brain pericytes are perivascular cells that connect endothelial cells with astrocytic cells and regulate important functions of the central nervous system, such as neurogenesis and neuronal degeneration, neuroinflammation, and blood-brain barrier permeability.
In the current study, the scientists aim to explore whether brain pericytes are susceptible to SARS-CoV-2 infection.
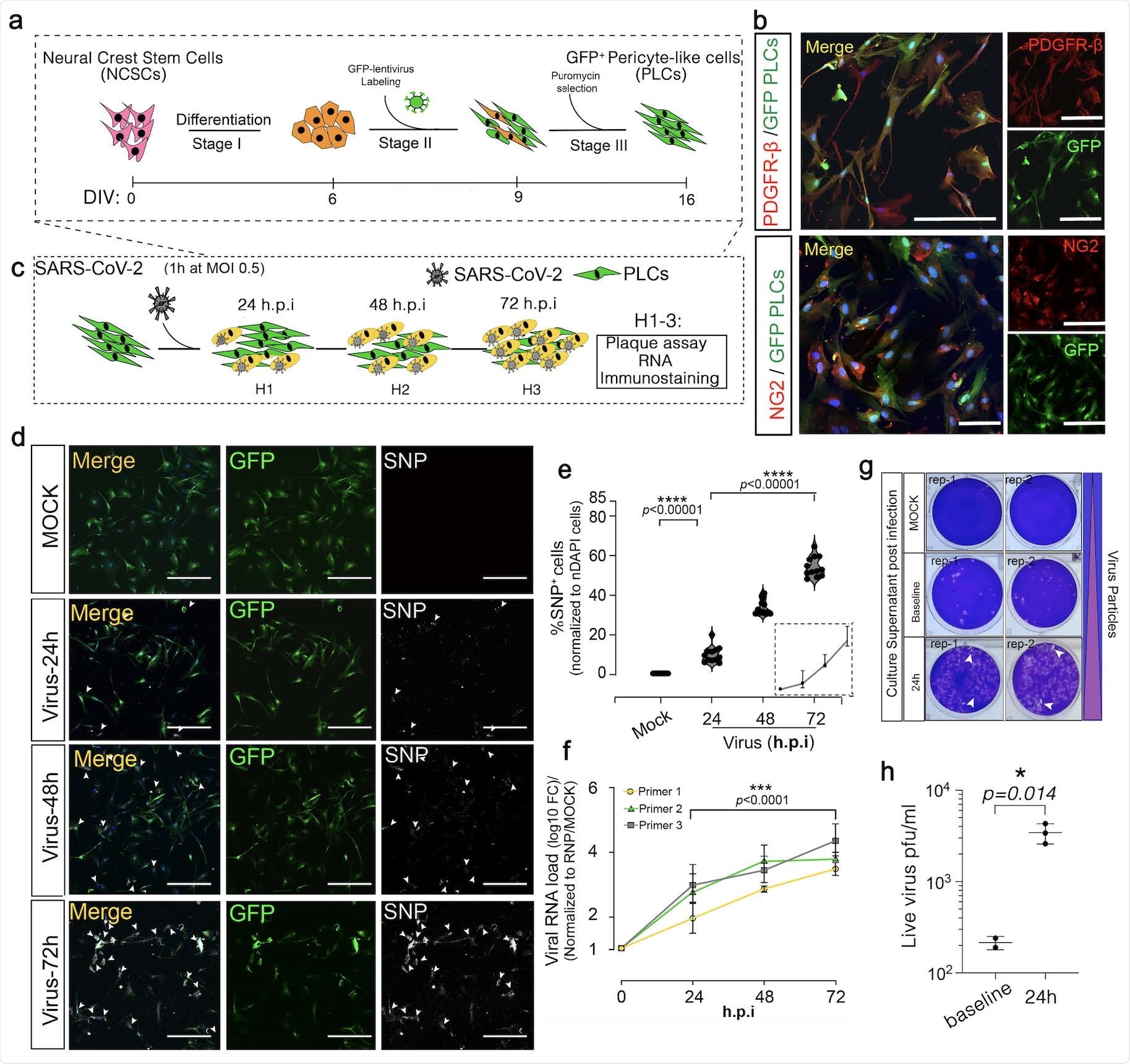
SARS-CoV-2 productively infects pericyte-like-cells.

This news article was a review of a preliminary scientific report that had not undergone peer-review at the time of publication. Since its initial publication, the scientific report has now been peer reviewed and accepted for publication in a Scientific Journal. Links to the preliminary and peer-reviewed reports are available in the Sources section at the bottom of this article. View Sources
Study design
Using in vitro setups, the scientists generated pericyte-like cells from pluripotent stem cell-derived neural crest stem cells. They observed that the pericyte-like cells expressed a relatively high amount of ACE2 receptor. The next exposed pericyte-like cells with SARS-CoV-2 observed a gradual increase in viral RNA and viral nucleocapsid-positive cells up to 72 hours post-infection to explore the transmission dynamics. Moreover, they estimated that the production of infectious SARS-CoV-2 increased by almost 100-fold after 24 hours of infection.
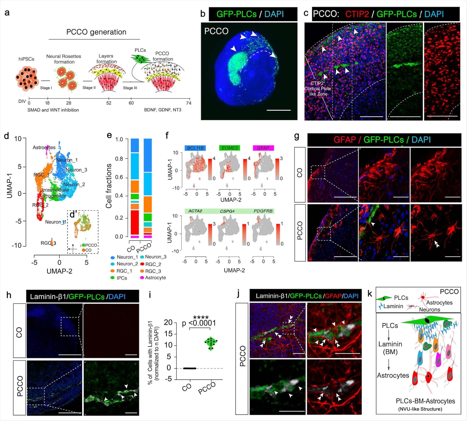
Given these findings, the scientists investigated whether brain pericytes serve as an entry point for SARS-CoV-2 to the central nervous system. They integrated pericyte-like cells into mature cortical brain organoids, which are three-dimensional cultures of different brain cells that are used as an experimental model of developing the human cerebral cortex. By conducting a series of experiments, they confirmed that pericyte-like cells within cortical organoids were localized together with astrocytes and embedded within the basement membrane.
Upon exposing pericyte-like cell-containing cortical organoids to SARS-CoV-2, they observed significantly higher levels of nucleocapsid-positive cells and viral RNA. In contrast, no such robust infection was observed upon exposing only cortical organoids to SARS-CoV-2. Importantly, they observed that in pericyte-like cell-containing cortical organoids, nucleocapsid-positive cells were co-localized with pericyte-like cells and astrocytes, but not to neurons. Using confocal imaging, they observed that astrocytes were themselves infected by the virus and were localized adjacent to infected pericyte-like cells. These observations indicate that SARS-CoV-2 infects astrocytes via pericyte-like cells.
Regarding the pathogenesis of SARS-CoV-2, they observed a significant induction of neuronal cell death in infected pericyte-like cell-containing cortical organoids. Moreover, transcriptional upregulation of several type I interferon-stimulated genes was observed, indicating a heightened type I interferon inflammatory response in SARS-CoV-2-infected pericyte-like cell-containing cortical organoids. \
PCCOs incorporate pericyte-like cells into cortical organoids.
Study significance
The study reveals that SARS-CoV-2 can potentially infect pericyte-like cells and that susceptibility of cortical organoids to viral infection can be significantly increased by integrating them with pericyte-like cells. The virus-infected pericyte-like cells can spread the infection to other types of brain cells, including astrocytes. Activation of type I interferon responses and the induction of neuronal cell death are vital pathogenic responses observed in SARS-CoV-2 infected pericyte-like cell-containing cortical organoids.
The scientists believe that the cortical organoid model they developed can be instrumental in studying the pathogenesis of SARS-CoV-2 in the central nervous system.

This news article was a review of a preliminary scientific report that had not undergone peer-review at the time of publication. Since its initial publication, the scientific report has now been peer reviewed and accepted for publication in a Scientific Journal. Links to the preliminary and peer-reviewed reports are available in the Sources section at the bottom of this article. View Sources
Journal references:
- Preliminary scientific report.
Joseph G Gleeson, Lu Wang, David Sievert, Alex E Clark, Hannah Federman, Benjamin D Gastfriend, Eric Shusta, Sean Palecek, Aaron Carlin, Alex E. Clark. 2021. A Human 3D neural assembloid model for SARS-CoV-2 infection. bioRxiv. https://www.biorxiv.org/content/10.1101/2021.02.09.430349v1
- Peer reviewed and published scientific report.
Wang, Lu, David Sievert, Alex E. Clark, Sangmoon Lee, Hannah Federman, Benjamin D. Gastfriend, Eric V. Shusta, Sean P. Palecek, Aaron F. Carlin, and Joseph G. Gleeson. 2021. “A Human Three-Dimensional Neural-Perivascular ‘Assembloid’ Promotes Astrocytic Development and Enables Modeling of SARS-CoV-2 Neuropathology.” Nature Medicine 27 (9): 1600–1606. https://doi.org/10.1038/s41591-021-01443-1. https://www.nature.com/articles/s41591-021-01443-1.