New SARS-CoV-2 strain detected in Southern California, USA

By analyzing throat and nose swabs from patients in Southern California, researchers detected a new severe acute respiratory syndrome coronavirus 2 (SARS-CoV-2) strain with mutations in the spike protein. This major finding may explain a surge in the number of cases in the region.

Study: Emergence of a novel SARS-CoV-2 strain in Southern California, USA. Image Credit: Design_Cells / Shutterstock
Study: Emergence of a novel SARS-CoV-2 strain in Southern California, USA. Image Credit: Design_Cells / Shutterstock

This news article was a review of a preliminary scientific report that had not undergone peer-review at the time of publication. Since its initial publication, the scientific report has now been peer reviewed and accepted for publication in a Scientific Journal. Links to the preliminary and peer-reviewed reports are available in the Sources section at the bottom of this article. View Sources

The coronavirus disease 2019 (COVID-19) pandemic has been ongoing for over a year. During this time, studies have reported different mutations of SARS-CoV-2, the causative agent of COVID-19, across the globe.

One mutant strain, B.1.1.7, was first discovered in September 2020 in the United Kingdom (UK). This is a highly transmissible strain believed to be responsible for a spike in the number of cases there late last year. Another strain, B.1.351, originating in South Africa, is also believed to have heightened transmissibility and has now come to be the most dominant strain in the region.

Since November 2020, there has also been a sharp increase in the number of COVID-19 cases in Los Angeles and throughout Southern California, making it a region with one of the highest number of cases per capita in the United States.

Hitherto, this surge has been inexplicable. However, in a new paper published on the medRxiv* preprint server, researchers from the Cedars-Sinai Medical Center and Cedars-Sinai Cancer Center in Los Angeles, USA, report a new SARS-CoV-2 viral strain, which is increasingly becoming common in Southern California.

New strain could be responsible for surge in Southern California cases

The team collected and analyzed 192 throat and nose swabs between 22 November and 28 December 2020. They synthesized cDNA from the viral RNA, sequenced it, and mapped the sequences to the SARS-CoV-2 genome. They combined this data from all the previously available sequences circulating Southern California and analyzed the evolution of the virus.

Their analysis detected a novel strain originating from cluster 20C with five mutations, ORF1a: I4205V, ORF1b: D1183Y, S: S13I;W152C;L452R. The strain CAL.20C was seen in July 2020 and then observed only in October 2020. Since then, the prevalence of the strain has increased. By December 2020, it accounted for 24% of all samples and about 36% of samples from Los Angeles. The rise in this strain coincides with the spike in cases in Southern California.

Given the independent emergence of geographically isolated, clinically relevant strains such as B.1.1.7 (UK) and B.1.351 (South Africa), the CAL.20C strain may be partially responsible for the magnitude of the surge in COVID-19 on the West Coast of the US,” write the authors.

Compared to clade 20G, the largest reported in North America, this new strain has several mutations on the spike protein, similar to B.1.1.7 and B.1.351. Although the strain is mainly found in Southern California, the authors have detected it in Northern California, New York, Washington D.C. and outside the U.S. in Oceania.

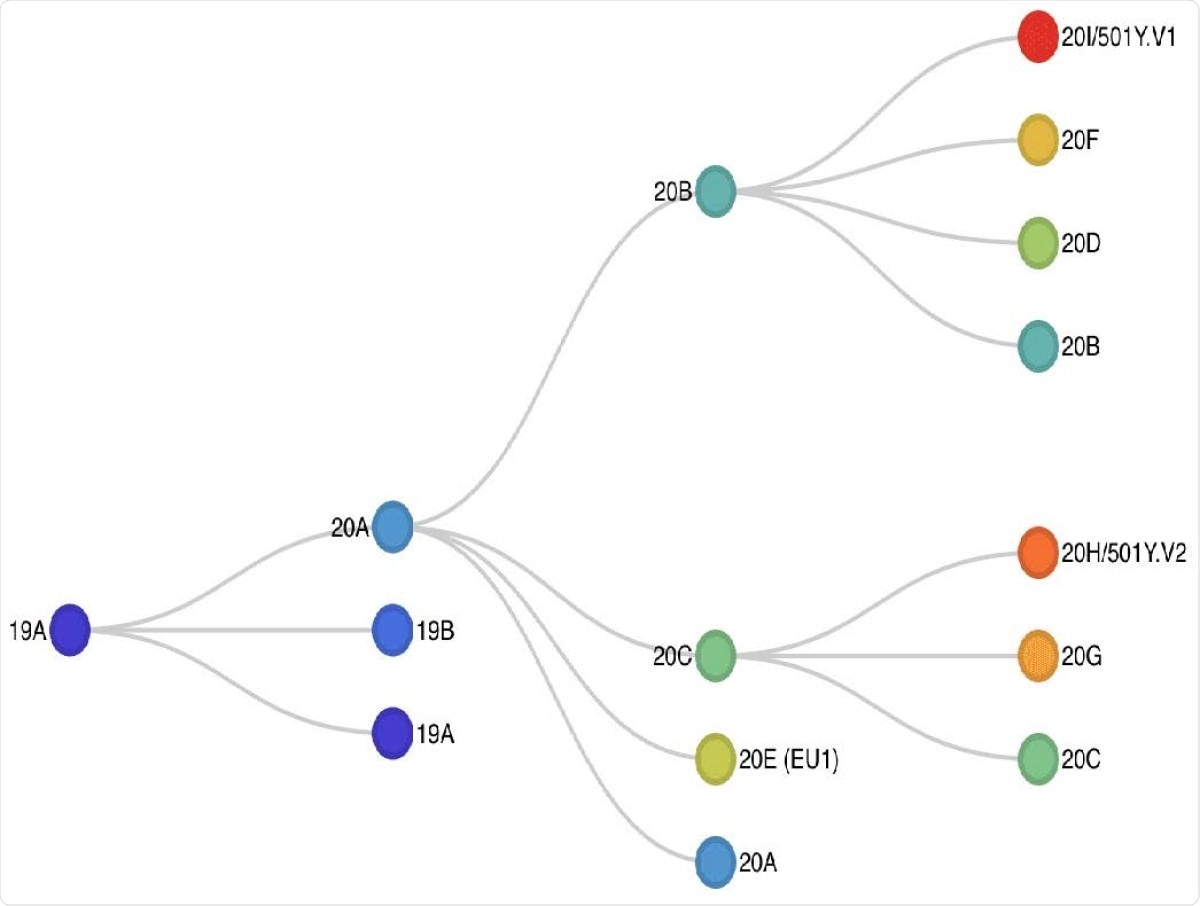
Phylogenetic classification of SARS-CoV-2 genomes. Phylogenetic analysis using 192 Los Angeles isolates and a global subsampling from May 2020 to January 2021 reveal a novel Southern California strain CAL.20C.
Phylogenetic classification of SARS-CoV-2 genomes. Phylogenetic analysis using 192 Los Angeles isolates and a global subsampling from May 2020 to January 2021 reveal a novel Southern California strain CAL.20C.

What are the implications?

The spike protein mutation L452R is within a receptor-binding domain that is seen to be resistant to some spike protein monoclonal antibodies. This mutation may also be resistant to convalescent sera or vaccines. However, the effect of this and other mutations on the virus infectivity and antibody resistance is still unknown, but could impact global surveillance and vaccination efforts.

Further research is needed to confirm the significance of this new mutation, especially with regards to its potential transmissibility and virulence.

This news article was a review of a preliminary scientific report that had not undergone peer-review at the time of publication. Since its initial publication, the scientific report has now been peer reviewed and accepted for publication in a Scientific Journal. Links to the preliminary and peer-reviewed reports are available in the Sources section at the bottom of this article. View Sources

Journal references:

Article Revisions

  • Apr 4 2023 - The preprint preliminary research paper that this article was based upon was accepted for publication in a peer-reviewed Scientific Journal. This article was edited accordingly to include a link to the final peer-reviewed paper, now shown in the sources section.
Lakshmi Supriya

Written by

Lakshmi Supriya

Lakshmi Supriya got her BSc in Industrial Chemistry from IIT Kharagpur (India) and a Ph.D. in Polymer Science and Engineering from Virginia Tech (USA).

Citations

Please use one of the following formats to cite this article in your essay, paper or report:

  • APA

    Supriya, Lakshmi. (2023, April 04). New SARS-CoV-2 strain detected in Southern California, USA. News-Medical. Retrieved on January 19, 2026 from https://appetitesciencelab.com/news/20210121/New-SARS-CoV-2-strain-detected-in-Southern-California-USA.aspx.

  • MLA

    Supriya, Lakshmi. "New SARS-CoV-2 strain detected in Southern California, USA". News-Medical. 19 January 2026. <https://appetitesciencelab.com/news/20210121/New-SARS-CoV-2-strain-detected-in-Southern-California-USA.aspx>.

  • Chicago

    Supriya, Lakshmi. "New SARS-CoV-2 strain detected in Southern California, USA". News-Medical. https://appetitesciencelab.com/news/20210121/New-SARS-CoV-2-strain-detected-in-Southern-California-USA.aspx. (accessed January 19, 2026).

  • Harvard

    Supriya, Lakshmi. 2023. New SARS-CoV-2 strain detected in Southern California, USA. News-Medical, viewed 19 January 2026, https://appetitesciencelab.com/news/20210121/New-SARS-CoV-2-strain-detected-in-Southern-California-USA.aspx.

Comments

  1. Rolf Kenneth Myhre Rolf Kenneth Myhre Norway says:

    My (non-professional) question from Norway: Is it only the spike-protein (in its normal and mutant versions) among the virus’ proteins that decides the virus' infectiousness and vax-effiency? But what about the virus' virulence? Which protein (or proteins) decides that?

The opinions expressed here are the views of the writer and do not necessarily reflect the views and opinions of News Medical.
Post a new comment
Post

Sign in to keep reading

We're committed to providing free access to quality science. By registering and providing insight into your preferences you're joining a community of over 1m science interested individuals and help us to provide you with insightful content whilst keeping our service free.

or

While we only use edited and approved content for Azthena answers, it may on occasions provide incorrect responses. Please confirm any data provided with the related suppliers or authors. We do not provide medical advice, if you search for medical information you must always consult a medical professional before acting on any information provided.

Your questions, but not your email details will be shared with OpenAI and retained for 30 days in accordance with their privacy principles.

Please do not ask questions that use sensitive or confidential information.

Read the full Terms & Conditions.

You might also like...
Long COVID symptoms change for 15 months after infection