RNA editing within host linked to SARS-CoV-2 variants

Since the start of the COVID-19 pandemic, the causative virus, severe acute respiratory syndrome coronavirus (SARS-CoV-2), has undergone several mutations. This has led to significant variability of the virus within a single host.

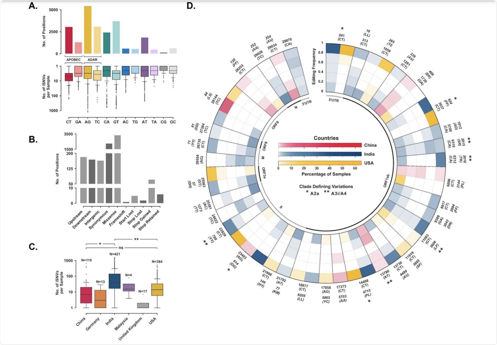
Results of Study

Results of study. Image Credit: https://www.biorxiv.org/content/10.1101/2020.12.09.417519v1.full.pdf

This news article was a review of a preliminary scientific report that had not undergone peer-review at the time of publication. Since its initial publication, the scientific report has now been peer reviewed and accepted for publication in a Scientific Journal. Links to the preliminary and peer-reviewed reports are available in the Sources section at the bottom of this article. View Sources

A new study published in the pre-print server bioRxiv* describes the prevalence of single nucleotide variations within a single host, suggesting that 1) this phenomenon seems to be much more common in the Indian population, and 2) this may lead to the emergence of many variants in the population. 3) The variants may have different spike protein characteristics, leading to potential antibody resistance.

SARS-CoV-2 is an RNA virus, and as such was expected to show a high rate of mutation in its genome. Single-nucleotide variants (SNVs) lead to the formation of multiple quasi-species, with very similar but not identical genotypes.

Several mechanisms underlie this high mutational tendency, including host-mediated RNA editing by deaminases. This has been suggested to be a major cause of intra-host variability for this virus, as well.

RNA Editing in SARS-CoV-2

Two important RNA editing enzymes are the apolipoprotein B mRNA editing catalytic polypeptide-like and Adenosine Deaminase RNA Specific 1 enzymes, known as APOBEC and ADAR1, respectively. They are known to be activated in innate antiviral immunity for many viruses, including the coronavirus family.

While APOBEC enzymes deaminate cytosine to uracil on single-stranded RNA, causing a C-T transition, ADARs deaminate adenines to inosines on double-stranded RNA. Since inosine forms a base pair with cytosine, the next replication step will lead to guanine being incorporated in the complementary position, leading to an A-G transition.

If these enzymes act on the negative strand of SARS-CoV-2, the resulting changes will be G-A and T-C transitions, with APOBEC and ADAR1, respectively. In both cases, these small changes can have far-reaching effects on the secondary structure of RNA, its regulatory regions, protein structure and function, and the interactions between the virus and its host.

Of the many thousands of mutations that are possible, very few result in enhanced viral fitness, as by conferring immune evasion or drug resistance.

Considering the viral population within a host to consist of all intra-host quasispecies together, the fitness of the virus within this host will include the contribution of all the haplotypes. The current study was aimed at exploring intra-host single-nucleotide variations (iSNVs) to understand which points within the genome contribute to intra-host viral fitness in this manner.

Study Details

The researchers used transcription data covering the whole of the transcribed RNA from over 1,300 viral isolates. These came from India (from multiple subgroups), China, Malaysia, Germany, the UK, and the USA. There were more than 86,000 iSNVs, at a median of 19 per sample, and they seem to be reliable.

They found widespread evidence of RNA editing by both enzymes, with ADAR1 activity appearing excessive in some cases. A-G and T-C substitutions, caused by ADAR1, made up about 36% of all variant positions, but in relatively few samples, especially the former.

Both resulted in synonymous and missense mutations to the same extent, but C-T or G-A changes also caused stop gain mutations. The latter can lead to a change in the amount of the functional protein product synthesized from the viral genome. The iSNVs brought about amino acid changes at almost equal frequencies, but many of them caused non-synonymous mutations and stop gain mutations.

Population-Linked Changes in iSNV Incidence

The incidence of iSNVs appears to be non-uniform with respect to the population studied. If so, these changes might reflect current editing activity within the groups studied. Indian isolates showed a significantly greater number of iSNVs across all subpopulations than European, Chinese, or US samples, despite comparable numbers of samples from all three countries. This difference could be due to genetic variation within populations shaped partly by the positive selection pressure of a heavy viral load.

Interestingly, malaria-endemic regions in India show an insertion allele for APOBEC3b which reduces the incidence of severe malaria, but these regions also have negligible COVID-19 mortality.

Though the correlation of APOBEC insertion with protection still needs to be tested, this nevertheless suggests the role of such family of enzymes in evolutionary outcomes of SARS-CoV-2 infection and the burden of disease.

Effects of iSNVs on Viral Diversity

The scientists also found the sites where iSNVs seem to lock into genomic variations that persist as viral variants over time. Most of these genetic loci seem to be common to sets of viral isolates from anywhere in the world. This could mean they are preferred sites for these RNA editing enzymes.

The researchers point out that the A2a clade which is now the most common isolate, as well as the A3i/A4 clade which was unique to India and has now almost been replaced, both show variations in the frequencies of nucleotides at their defining positions. C-T or A-G mutations are seen in all defining variants of clade A2a, such as D614G.

Some of the samples of RNA seemed to be subject to a very high editing frequency, as shown by numerous allele variations at multiple sites. Analysis of these samples showed that in about a third, the change involved A-G, caused by high ADAR activity. Additionally, the spike iSNVs seem to affect functionally important residues, causing almost 1,500 protein-coding variants.

Functional Consequences and Implications

The most commonly altered variant was D614G, followed by Y91, I105, and D428. There were observable hyper-variable sites within the amino acid sequence of the spike protein, which seemed to give rise to multiple variants. The receptor-binding motif (RBM) appeared to be hyper-variable, for instance, 11/25 hyper-edited samples showed changes in specific residues at three particular positions. These could lead to antigenic changes, adaptations in biological function, and mutational escape from antibody neutralization.

Such changes have been observed in the case of an immunocompromised individual in whom the virus lingered for months, undergoing numerous mutations to produce a host of non-synonymous changes. These heavily favored the spike protein and the receptor-binding domain (RBD), which accounted for 57% and 38% of the changes though they make up only 13% and 2% of the genome, respectively.

The researchers offer a thought-provoking comment: “These observations substantiate that editing within hosts may lead to an evolved immune escape ability in some strains which may seem to be a case of reinfection in a host after weeks or months of the first incidence.”

Other important sites of alteration have been related to antibody resistance and immune escape, such as Q493K and N493K, respectively. These findings underline the existence of extensive cross-talk between the virus and the host cell. The effects of one such interaction, mediated by RNA editors, include rapid and functionally important changes in the SARS-CoV-2 genome.

This study highlights the need for capturing iSNVs to enable more accurate models for molecular epidemiology as well as for diagnostics and vaccine design.”

This news article was a review of a preliminary scientific report that had not undergone peer-review at the time of publication. Since its initial publication, the scientific report has now been peer reviewed and accepted for publication in a Scientific Journal. Links to the preliminary and peer-reviewed reports are available in the Sources section at the bottom of this article. View Sources

Journal references:

Article Revisions

  • May 18 2023 - The preprint preliminary research paper that this article was based upon was accepted for publication in a peer-reviewed Scientific Journal. This article was edited accordingly to include a link to the final peer-reviewed paper, now shown in the sources section.
Dr. Liji Thomas

Written by

Dr. Liji Thomas

Dr. Liji Thomas is an OB-GYN, who graduated from the Government Medical College, University of Calicut, Kerala, in 2001. Liji practiced as a full-time consultant in obstetrics/gynecology in a private hospital for a few years following her graduation. She has counseled hundreds of patients facing issues from pregnancy-related problems and infertility, and has been in charge of over 2,000 deliveries, striving always to achieve a normal delivery rather than operative.

Citations

Please use one of the following formats to cite this article in your essay, paper or report:

  • APA

    Thomas, Liji. (2023, May 18). RNA editing within host linked to SARS-CoV-2 variants. News-Medical. Retrieved on January 19, 2026 from https://appetitesciencelab.com/news/20201214/RNA-editing-within-host-linked-to-SARS-CoV-2-variants.aspx.

  • MLA

    Thomas, Liji. "RNA editing within host linked to SARS-CoV-2 variants". News-Medical. 19 January 2026. <https://appetitesciencelab.com/news/20201214/RNA-editing-within-host-linked-to-SARS-CoV-2-variants.aspx>.

  • Chicago

    Thomas, Liji. "RNA editing within host linked to SARS-CoV-2 variants". News-Medical. https://appetitesciencelab.com/news/20201214/RNA-editing-within-host-linked-to-SARS-CoV-2-variants.aspx. (accessed January 19, 2026).

  • Harvard

    Thomas, Liji. 2023. RNA editing within host linked to SARS-CoV-2 variants. News-Medical, viewed 19 January 2026, https://appetitesciencelab.com/news/20201214/RNA-editing-within-host-linked-to-SARS-CoV-2-variants.aspx.

Comments

The opinions expressed here are the views of the writer and do not necessarily reflect the views and opinions of News Medical.
Post a new comment
Post

Sign in to keep reading

We're committed to providing free access to quality science. By registering and providing insight into your preferences you're joining a community of over 1m science interested individuals and help us to provide you with insightful content whilst keeping our service free.

or

While we only use edited and approved content for Azthena answers, it may on occasions provide incorrect responses. Please confirm any data provided with the related suppliers or authors. We do not provide medical advice, if you search for medical information you must always consult a medical professional before acting on any information provided.

Your questions, but not your email details will be shared with OpenAI and retained for 30 days in accordance with their privacy principles.

Please do not ask questions that use sensitive or confidential information.

Read the full Terms & Conditions.

You might also like...
How COVID mRNA vaccines may make cancer treatments more effective