Aprotinin inhibits SARS-CoV-2 entry and replication in cells cultures

Finding a potential therapeutic target to battle the coronavirus disease 2019 (COVID-19) pandemic is crucial. Caused by the severe acute respiratory syndrome coronavirus 2 (SARS-CoV-2), the virus has now spread to 191 countries worldwide and has infected over 59.17 million people.

Researchers at the University of Kent in the UK and the Hannover Medical School and Goethe University in Germany have observed that the protease inhibitor aprotinin can inhibit viral replication by preventing SARS-CoV-2 entry into host cells.

Study: Aprotinin Inhibits SARS-CoV-2 Replication. Image Credit: Sergii Sobolevskyi / Shutterstock
Study: Aprotinin Inhibits SARS-CoV-2 Replication. Image Credit: Sergii Sobolevskyi / Shutterstock

Moreover, the drug was also found to compensate for a SARS-CoV-2-induced reduction of endogenous protease inhibitors in virus-infected cells.

Study background

SARS-CoV-2 infects cells through binding its Spike protein (S-protein) to cell surface receptors, called angiotensin-converting enzyme 2 (ACE2). ACE2 receptors are found in abundance on human epithelial cells that line the respiratory and intestinal tracts. These receptors effectively act as cellular gateways for the virus to enter and hijack the host cell's metabolic processes to replicate itself.

For SARS-CoV-2 to enter, the S-protein must be cleaved by the cell's proteases or enzymes. Inhibiting proteases may therefore be a potential therapeutic target to combat COVID-19.

The S-protein binding to the ACE2 receptor depends on cleavage at three sites – the S1, S2, and S2' by host proteases, particularly by the transmembrane serine protease 2 (TMPRSS2). Serine protease inhibitors can prevent this.

Aprotinin, also known as bovine pancreatic trypsin inhibitor (BPTI), is a serine protease inhibitor, previously shown to inhibit TMPRSS2.

It is also a protein-based drug that slows fibrinolysis, reducing bleeding risk during complex surgeries, including heart and liver surgery.

The team believes that the drug can be used in the current global health crisis to prevent COVID-19 progression.

The study

Published in the journal Cells, the study showed that aprotinin inhibited SARS-CoV-2 replication in therapeutically achievable concentrations.

To arrive at the study findings, the team conducted cell culture experiments with various cell types. The confluent cell cultures were infected with SARS-CoV-2 in 96-well plates in the drug's absence and presence.

The researchers assessed for cytopathogenic effect (CPE) visually about 48 hours after infection. They found that the protease inhibitor aprotinin can inhibit virus replication by preventing the virus from entering the cells.

Aprotinin inhibits SARS-CoV-2 in cell cultures

Specifically, the team showed that aprotinin inhibits SARS-CoV-2 replication predominantly as an entry inhibitor, potentially by interfering with SARS-CoV-2 S activation by TMPRSS2.

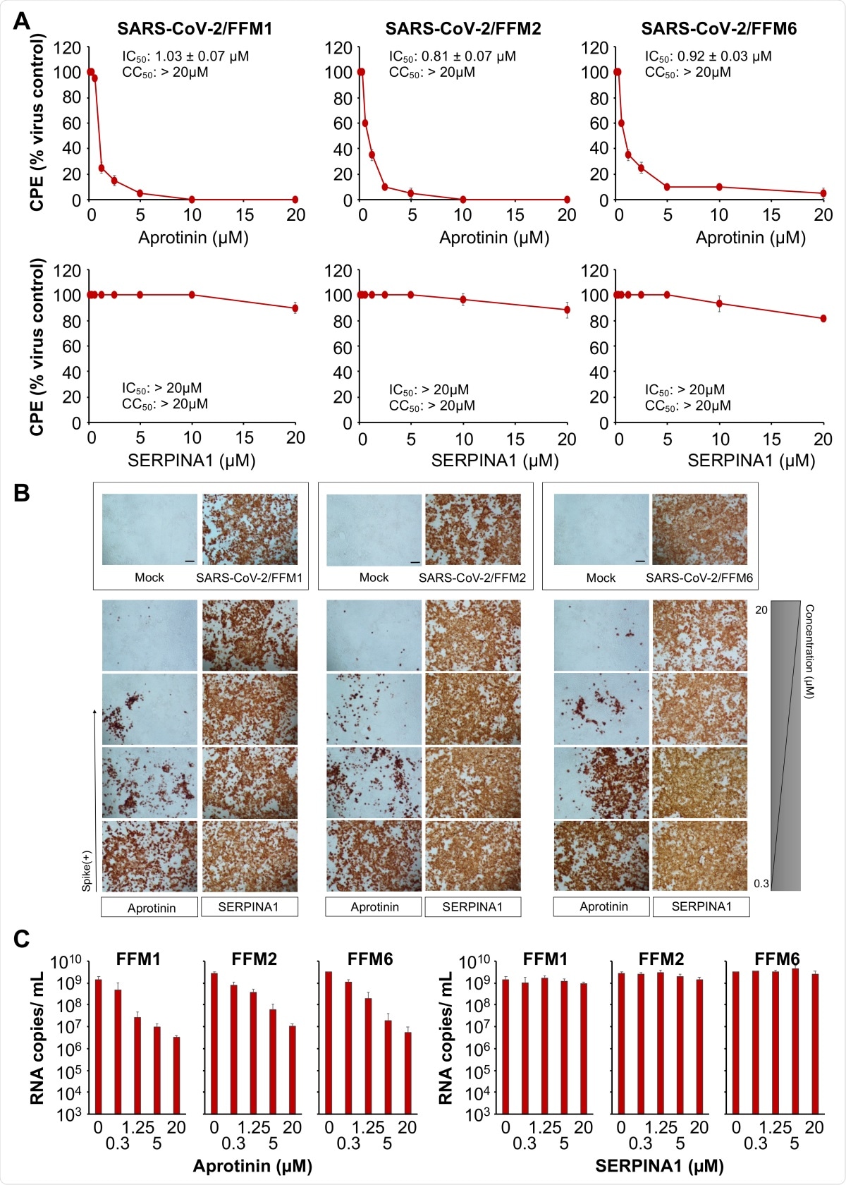
Anti-severe acute respiratory syndrome virus 2 (SARS-CoV-2) effects of aprotinin and SERPINA1/alpha-1 antitrypsin. (A) Concentration-dependent effects of aprotinin and SERPINA1/alpha-1 antitrypsin on SARS-CoV-2-induced cytopathogenic effect (CPE) formation determined 48 h post-infection in Caco2 cells infected at a multiplicity of infection (MOI) of 0.01 with the three different SARS-CoV-2 isolates. The viability of the Caco2 cells was 84.3 ± 2.7% relative to the untreated control in the presence of 20 µM of aprotinin. (B) Immunostaining for the SARS-CoV-2 S protein in aprotinin- and SERPINA1/alpha-1 antitrypsin-treated Caco2 cells infected at an MOI of 0.01 with the three different SARS-CoV-2 isolates as determined 48 h post-infection. The protease inhibitors were tested at four concentrations in 1:4 dilution steps ranging from 20 to 0.3125 µM. A quantification is provided in Figure S1. (C) Copy numbers of genomic RNA in Caco2 cells infected with different SARS-CoV-2 isolates (MOI of 0.01) in response to treatment with aprotinin or SERPINA1/alpha-1 antitrypsin as determined 48 h post-infection. FFM1, 1/Human/2020/Frankfurt; FFM2, 2/Human/2020/Frankfurt; FFM6, 6/Human/2020/Frankfurt.
Anti-severe acute respiratory syndrome virus 2 (SARS-CoV-2) effects of aprotinin and SERPINA1/alpha-1 antitrypsin. (A) Concentration-dependent effects of aprotinin and SERPINA1/alpha-1 antitrypsin on SARS-CoV-2-induced cytopathogenic effect (CPE) formation determined 48 h post-infection in Caco2 cells infected at a multiplicity of infection (MOI) of 0.01 with the three different SARS-CoV-2 isolates. The viability of the Caco2 cells was 84.3 ± 2.7% relative to the untreated control in the presence of 20 µM of aprotinin. (B) Immunostaining for the SARS-CoV-2 S protein in aprotinin- and SERPINA1/alpha-1 antitrypsin-treated Caco2 cells infected at an MOI of 0.01 with the three different SARS-CoV-2 isolates as determined 48 h post-infection. The protease inhibitors were tested at four concentrations in 1:4 dilution steps ranging from 20 to 0.3125 µM. A quantification is provided in Figure S1. (C) Copy numbers of genomic RNA in Caco2 cells infected with different SARS-CoV-2 isolates (MOI of 0.01) in response to treatment with aprotinin or SERPINA1/alpha-1 antitrypsin as determined 48 h post-infection. FFM1, 1/Human/2020/Frankfurt; FFM2, 2/Human/2020/Frankfurt; FFM6, 6/Human/2020/Frankfurt.

However, the researchers also noted that the SERPINA1/alpha-1 antitrypsin, which is available as a pharmaceutical preparation for the treatment of alpha-1 antitrypsin deficiency, did not inhibit SARS-CoV-2 replication in the same concentration range.

Further evaluation showed that aprotinin demonstrated effects in three culture models and against three SARS-CoV-2 strains.

"Our findings are also in agreement with studies that reported other TMPRSS2 inhibitors to inhibit SARS-CoV-2 entry and replication. Besides, furin has been shown to cleave and activate SARS-CoV-2 S, and furin inhibitors have been demonstrated to exert anti-SARS-CoV-2 effects," the team explained.

The drug interferes with fibrinolysis of thrombi by plasmin but also inhibits thrombus formation. Severe COVID-19 has been tied to disseminated intravascular coagulation and thrombosis. The researchers suggest that the drug be used with care for patients with severe COVID-19.

"Therapeutic aprotinin concentrations inhibit SARS-CoV-2 replication as entry inhibitors and by compensating for downregulated cellular protease inhibitors during later replication cycles," the team concluded in the study.

In Russia, localized treatment of the respiratory tract using aprotinin aerosol has been approved for influenza treatment. The drug may be a promising therapeutic agent to suppress viral replication and lung injury early. It can help prevent COVID-19 progression into a severe and systemic illness.

With the second wave of cases well underway in many countries, there is an urgent call for a vaccine and better therapeutic treatments to help fight off the virus. The United States reports skyrocketing cases, reaching more than 12.42 million.

Other countries with high case tolls include India, with over 9.17 million cases, Brazil, with over 6.08 million cases, and France, with more than 2.19 million cases, among others.

Source:
Journal reference:
Angela Betsaida B. Laguipo

Written by

Angela Betsaida B. Laguipo

Angela is a nurse by profession and a writer by heart. She graduated with honors (Cum Laude) for her Bachelor of Nursing degree at the University of Baguio, Philippines. She is currently completing her Master's Degree where she specialized in Maternal and Child Nursing and worked as a clinical instructor and educator in the School of Nursing at the University of Baguio.

Citations

Please use one of the following formats to cite this article in your essay, paper or report:

  • APA

    Laguipo, Angela. (2020, November 24). Aprotinin inhibits SARS-CoV-2 entry and replication in cells cultures. News-Medical. Retrieved on January 19, 2026 from https://appetitesciencelab.com/news/20201124/Aprotinin-inhibits-SARS-CoV-2-entry-and-replication-in-cells-cultures.aspx.

  • MLA

    Laguipo, Angela. "Aprotinin inhibits SARS-CoV-2 entry and replication in cells cultures". News-Medical. 19 January 2026. <https://appetitesciencelab.com/news/20201124/Aprotinin-inhibits-SARS-CoV-2-entry-and-replication-in-cells-cultures.aspx>.

  • Chicago

    Laguipo, Angela. "Aprotinin inhibits SARS-CoV-2 entry and replication in cells cultures". News-Medical. https://appetitesciencelab.com/news/20201124/Aprotinin-inhibits-SARS-CoV-2-entry-and-replication-in-cells-cultures.aspx. (accessed January 19, 2026).

  • Harvard

    Laguipo, Angela. 2020. Aprotinin inhibits SARS-CoV-2 entry and replication in cells cultures. News-Medical, viewed 19 January 2026, https://appetitesciencelab.com/news/20201124/Aprotinin-inhibits-SARS-CoV-2-entry-and-replication-in-cells-cultures.aspx.

Comments

The opinions expressed here are the views of the writer and do not necessarily reflect the views and opinions of News Medical.
Post a new comment
Post

Sign in to keep reading

We're committed to providing free access to quality science. By registering and providing insight into your preferences you're joining a community of over 1m science interested individuals and help us to provide you with insightful content whilst keeping our service free.

or

While we only use edited and approved content for Azthena answers, it may on occasions provide incorrect responses. Please confirm any data provided with the related suppliers or authors. We do not provide medical advice, if you search for medical information you must always consult a medical professional before acting on any information provided.

Your questions, but not your email details will be shared with OpenAI and retained for 30 days in accordance with their privacy principles.

Please do not ask questions that use sensitive or confidential information.

Read the full Terms & Conditions.

You might also like...
Long COVID linked to heavier periods and symptom flare-ups during menstruation