Increasing level of SARS-CoV-2 detected in Montpellier wastewater

Researchers at The French National Centre for Scientific Research have identified a recent increase in the amount of severe acute respiratory syndrome coronavirus 2 (SARS-CoV-2) RNA at the main wastewater treatment plant (WWTP) of the Montpellier metropolitan area.

However, the increase in viral RNA did not correlate with the number of newly diagnosed cases, and epidemiological investigations are needed to explain the finding, say Julie Trottier and colleagues.

Future studies are also needed to establish whether wastewater monitoring could be a valuable method for predicting epidemic outbreaks in the future, they add.

A pre-print version of the paper is available on the server medRxiv*, while the article undergoes peer review.

Novel Coronavirus SARS-CoV-2 Colorized scanning electron micrograph of a cell heavily infected with SARS-CoV-2 virus particles (yellow), isolated from a patient sample. The black area in the image is extracellular space between the cells. Image captured at the NIAID Integrated Research Facility (IRF) in Fort Detrick, Maryland. Credit: NIAID
Novel Coronavirus SARS-CoV-2 Colorized scanning electron micrograph of a cell heavily infected with SARS-CoV-2 virus particles (yellow), isolated from a patient sample. The black area in the image is extracellular space between the cells. Image captured at the NIAID Integrated Research Facility (IRF) in Fort Detrick, Maryland. Credit: NIAID

This news article was a review of a preliminary scientific report that had not undergone peer-review at the time of publication. Since its initial publication, the scientific report has now been peer reviewed and accepted for publication in a Scientific Journal. Links to the preliminary and peer-reviewed reports are available in the Sources section at the bottom of this article. View Sources

Waste-water based epidemiology a desirable approach to monitoring the virus

Wastewater-based epidemiology represents a cost-effective approach to monitoring the evolution of a virus as it circulates in the population.

Trottier and colleagues say that approximately half of the symptomatic patients infected with SARS-CoV-2 shed viral RNA in their stool. Recently, an asymptomatic child had a throat swab that tested negative but a stool sample that tested positive. Together, these findings suggest that both asymptomatic and symptomatic people release viral RNA into sewerage systems.

Several reports have also described the virus being detectable in wastewater, and it has been proposed that this strategy could be used to predict future outbreaks of coronavirus disease 2019 (COVID-19) in areas where prevalence is low.

The authors say the end of the strict lockdown that was introduced in France on May 11th was, therefore, an appropriate time to monitor wastewater for re-emergence of SARS-CoV-2.

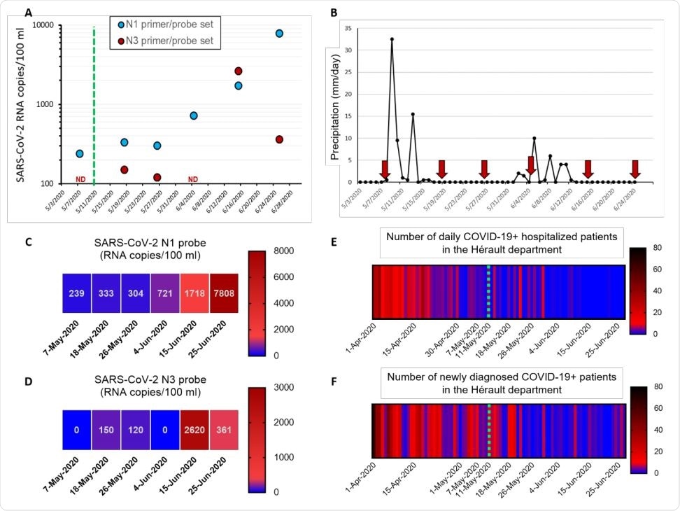
SARS-CoV-2 RNA detection in the Montpellier wastewater and number of COVID-19 cases. (A) The number of SARS-CoV-2 RNA copies was measured using either the N1 or N3 primer/probe set. Each dot corresponds to the concentration of SARS-CoV-2 RNA in wastewater measured from the sum of the RNA copy number calculated from two RNA extractions and four RT-qPCR reactions performed in two individual runs. Sterile water wells were included in duplicates for each primer/probe set in each plate as negative control and always returned “No Ct” (not shown on the graph). Of note, the graph does not take into account the RERP efficiency calculated in Table 2. The green dotted line indicates the end of the strict lockdown in France. ND: non-detected. (B) The graph shows precipitation in millimeter per day recorded in Montpellier (station Lavalette 34172005). The red arrows indicate our wastewater collection dates. (C-D) Heatmaps of the SARS-CoV-2 RNA concentration calculated in A specific to the N1 (C) and N3 (D) primer/probe sets. (E-F) The heatmaps show the number of daily COVID-19 patient hospitalized (E) and the number of newly confirmed COVID-19 cases (F) in the Hérault department (source: Santé Publique France). The green dotted line indicates the end of the strict lockdown in France.
SARS-CoV-2 RNA detection in the Montpellier wastewater and number of COVID-19 cases. (A) The number of SARS-CoV-2 RNA copies was measured using either the N1 or N3 primer/probe set. Each dot corresponds to the concentration of SARS-CoV-2 RNA in wastewater measured from the sum of the RNA copy number calculated from two RNA extractions and four RT-qPCR reactions performed in two individual runs. Sterile water wells were included in duplicates for each primer/probe set in each plate as negative control and always returned “No Ct” (not shown on the graph). Of note, the graph does not take into account the RERP efficiency calculated in Table 2. The green dotted line indicates the end of the strict lockdown in France. ND: non-detected. (B) The graph shows precipitation in millimeters per day recorded in Montpellier (station Lavalette 34172005). The red arrows indicate our wastewater collection dates. (C-D) Heatmaps of the SARS-CoV-2 RNA concentration calculated in A specific to the N1 (C) and N3 (D) primer/probe sets. (E-F) The heatmaps show the number of daily COVID-19 patients hospitalized (E) and the number of newly confirmed COVID-19 cases (F) in the Hérault department (source: Santé Publique France). The green dotted line indicates the end of the strict lockdown in France.

What did the study involve?

The team collected samples of wastewater at the inflow point of the main WWTP for the Montpelier metropolitan area, which is located in a town called Lattes in the Hérault département. The Hérault département accounts for more than 40% of people residing in the Montpelier metropolitan area.

The samples were collected on May 7th (four days before the lockdown ended) and up to 45 days after it had ended (May 7th, 18th, 26th, and June 4th, 15th, and 25th).

“At this time, the virus was still circulating in the area, but the incidence was low,” writes the team.  

What did the researchers find?

The team reports that on June 15th and June 25th, more viral RNA was detected in the wastewater than on any of the previous collection dates.

This finding did not correlate with the number of hospitalized and newly diagnosed patients, which had been decreasing in the Hérault département since April 1st, say the researchers.

“From these observations, it seems that there is no direct temporal correlation between SARS-CoV-2 RNA detection in wastewater and the epidemiological features associated with COVID-19, at least on such a short time window,” write Trottier and colleagues.

Other studies have found similar results

The authors say similar findings have been reported in other studies. One study recently conducted in Spain found that SARS-CoV-2 RNA was present in wastewater weeks before any cases of COVID-19 had been reported. Another study conducted in the Netherlands showed that cumulative cases of COVID-19 correlated with the detection of viral RNA, but not as a function of time.

Currently unable to explain the increase

The researchers say that currently, they are unable to establish whether the increased level of viral RNA in the wastewater they sampled is the result of an upcoming surge in cases of COVID-19 in the area or whether it is due to intrinsic RNA variations that are associated with uneven viral shedding from patient to patient and during different stages of the disease.

Furthermore, other parameters could have affected the results, including people among distant groups moving to second homes or to a holiday destination, underestimation of prevalence, or variations in geographical spread.

“Both hypotheses are non-exclusive, and future multiparametric investigations are required to better determine whether the monitoring of wastewater could be a powerful predictive tool to future epidemic outbreaks,” write the researchers.

“Future epidemiologic investigations may explain such asynchronous finding,” they conclude.

This news article was a review of a preliminary scientific report that had not undergone peer-review at the time of publication. Since its initial publication, the scientific report has now been peer reviewed and accepted for publication in a Scientific Journal. Links to the preliminary and peer-reviewed reports are available in the Sources section at the bottom of this article. View Sources

Journal references:

Article Revisions

  • May 18 2023 - The preprint preliminary research paper that this article was based upon was accepted for publication in a peer-reviewed Scientific Journal. This article was edited accordingly to include a link to the final peer-reviewed paper, now shown in the sources section.
Sally Robertson

Written by

Sally Robertson

Sally first developed an interest in medical communications when she took on the role of Journal Development Editor for BioMed Central (BMC), after having graduated with a degree in biomedical science from Greenwich University.

Citations

Please use one of the following formats to cite this article in your essay, paper or report:

  • APA

    Robertson, Sally. (2023, May 18). Increasing level of SARS-CoV-2 detected in Montpellier wastewater. News-Medical. Retrieved on January 19, 2026 from https://appetitesciencelab.com/news/20200712/Increasing-level-of-SARS-CoV-2-detected-in-Montpellier-wastewater.aspx.

  • MLA

    Robertson, Sally. "Increasing level of SARS-CoV-2 detected in Montpellier wastewater". News-Medical. 19 January 2026. <https://appetitesciencelab.com/news/20200712/Increasing-level-of-SARS-CoV-2-detected-in-Montpellier-wastewater.aspx>.

  • Chicago

    Robertson, Sally. "Increasing level of SARS-CoV-2 detected in Montpellier wastewater". News-Medical. https://appetitesciencelab.com/news/20200712/Increasing-level-of-SARS-CoV-2-detected-in-Montpellier-wastewater.aspx. (accessed January 19, 2026).

  • Harvard

    Robertson, Sally. 2023. Increasing level of SARS-CoV-2 detected in Montpellier wastewater. News-Medical, viewed 19 January 2026, https://appetitesciencelab.com/news/20200712/Increasing-level-of-SARS-CoV-2-detected-in-Montpellier-wastewater.aspx.

Comments

The opinions expressed here are the views of the writer and do not necessarily reflect the views and opinions of News Medical.
Post a new comment
Post

Sign in to keep reading

We're committed to providing free access to quality science. By registering and providing insight into your preferences you're joining a community of over 1m science interested individuals and help us to provide you with insightful content whilst keeping our service free.

or

While we only use edited and approved content for Azthena answers, it may on occasions provide incorrect responses. Please confirm any data provided with the related suppliers or authors. We do not provide medical advice, if you search for medical information you must always consult a medical professional before acting on any information provided.

Your questions, but not your email details will be shared with OpenAI and retained for 30 days in accordance with their privacy principles.

Please do not ask questions that use sensitive or confidential information.

Read the full Terms & Conditions.

You might also like...
Genes and biological networks that drive long COVID risk