Use of whole blood transcriptomes may improve COVID-19 diagnosis and treatment

In a new paper published on the preprint server medRxiv*, a multinational group of researchers provide the first evidence for the use of whole blood transcriptomics to distinguish coronavirus disease (COVID-19) from other infections, and also to monitor and potentially predict disease outcomes.

This will help further dissect molecular phenotypes and stratify COVID-19 patients, as well as support drug target prediction for specific subgroups of patients.

The COVID-19 pandemic, which is caused by the severe acute respiratory syndrome coronavirus 2 (SARS-CoV-2), is still increasing at an alarming pace and extent. Clinical presentations can range from asymptomatic and mild respiratory tract infections to severe cases with acute respiratory distress syndrome, subsequent respiratory failure, and death.

Such global spread urgently demands a more comprehensive molecular understanding of the disease pathophysiology. And while an effective vaccine candidate is still elusive, therapeutic management of COVID-19 patients is pivotal in mitigating the clinical burden, as well as decreasing mortality rates.

Nonetheless, the reports on a dysregulated immune system and cytokine storm in severe cases of the disease calls for an improved understanding of the changes found within the immune system to dissect all the parameters accompanying such heterogeneous disease presentation.

Consequently, a large research group from Germany, the Netherlands, and Greece aimed to elucidate whether whole blood transcriptomes may be used to determine immune cellular characteristics in COVID-19 patients, reveal heterogeneous molecular phenotypes, commonalities, and differences to other inflammatory conditions, as well as to inform drug repurposing research.

From answering fundamental questions to applied research

In this study, the researchers profiled whole blood transcriptomes of 39 COVID-19 patients and 10 control donors between March 13 and March 30, 2020, which in turn enabled a data-driven stratification based on molecular phenotypes.

Hierarchical clustering of the most variable genes in the obtained dataset hinted towards further heterogeneity and granularity among patients beyond the current clinical distinction into mild and severe patients, revealing five patient subgroups.

Moreover, in a 'reverse transcriptome approach,' the researchers utilized the specific changes found in the COVID-19-related transcriptional modules as the bait and explored the inverse correlation in thousands of drug-based transcriptome signatures to predict prospective drug candidates.

"Further, it became evident that, apart from common therapeutic avenues to address the immune dysregulation in COVID-19 patients, there are patient groups that may benefit from treatments targeting more precisely their immune phenotype and this phenotyping could be used for the enrichment of patient groups in clinical trials", add study authors.

Neutrophil signatures for COVID-19 patient stratification

The comparison of COVID-19 blood transcriptomes with a collection of over 2,600 samples (derived from 11 different viral infections, inflammatory diseases, and independent control samples) revealed highly characteristic transcriptome signatures for COVID-19.

Additionally, neutrophil activation-associated signatures were strikingly enriched in patients with severe disease, which was confirmed in whole blood transcriptomes from an independent second cohort and granulocyte samples from a third cohort of COVID-19 patients.

More specifically, there were considerable transcriptional changes with the loss of T cell activation and simultaneous gain of a unique combination of neutrophil activation signals in the blood of severe COVID-19 patients. This observation was not merely due to changes in cell numbers since isolated neutrophils demonstrated identical transcriptional modifications.

By providing crucial insights into the patient structure in COVID-19 and pursuing comparative analysis, this study revealed the first evidence for the unique changes prompted by this disease within the host in comparison to other infections.

This opens the door for the use of reverse transcriptomics not only in cancer (where it repeatedly prove its value) but also to identify drugs that may target the immune pathophysiology in infections caused by SARS-CoV-2.

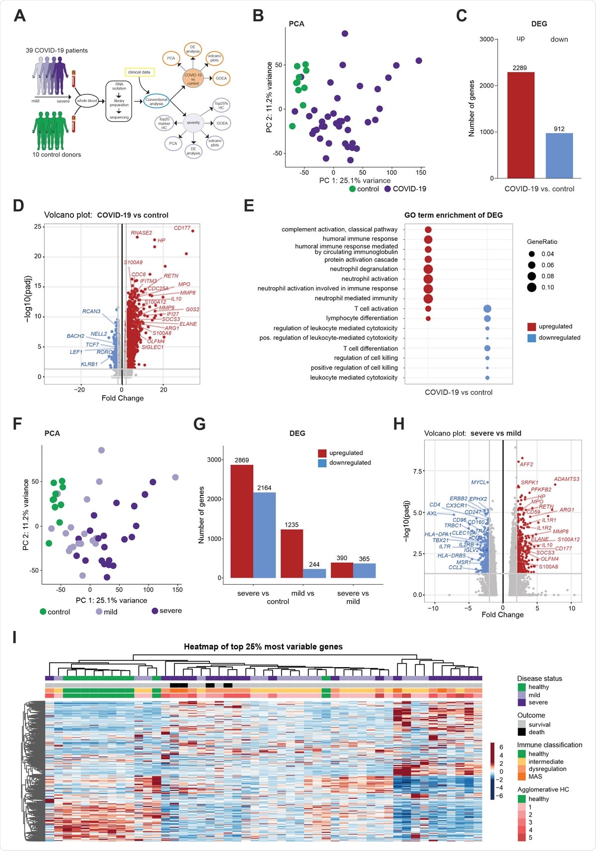
Whole blood transcriptomes reveal diversity of COVID-19 patients not explained by disease severity (A) Schematic workflow for analysis of whole blood transcriptome data. (B) PCA plot depicting relationship of all samples based on dynamic gene expression of all genes comparing COVID-19 and control samples. (C) Number of significantly upregulated (red) and downregulated (blue) genes (FC>|2|, FDR-adj. p-value <0.05) comparing COVID-19 and control samples. (D) Volcano plot depicting fold changes (FC) and FDR-adjusted p-values comparing COVID-19 and control samples. Differentially expressed up- (red) and downregulated genes (blue) are shown and selected genes are highlighted. (E) Plot of top 10 most enriched GO terms for significantly up- and downregulated genes, showing ratio of significantly regulated genes within enriched GO terms (GeneRatio). (F) PCA plot depicting relationship of all samples based on dynamic gene expression of all genes comparing mild and severe COVID-19 as well as control samples. (G) Number of significantly upregulated (red) and downregulated (blue) genes (FC >|2|, FDR-adj. p-value < 0.05) comparing mild and severe COVID-19 as well as control samples. (H) Volcano plot depicting fold changes and FDR-adjusted p-values comparing mild and severe COVID-19 as well as control samples. Differentially expressed up- (red) and downregulated genes (blue) are shown and selected genes are highlighted. (I) Hierarchical clustering map of 25% most variable genes between control patients, COVID-19 mild or severe patients, with additional annotation of disease outcome, hierarchical agglomerative clustering of clinical parameters COVID-19, and the groups defined by agglomerative clustering.
Whole blood transcriptomes reveal a diversity of COVID-19 patients not explained by disease severity (A) Schematic workflow for the analysis of whole blood transcriptome data. (B) PCA plot depicting the relationship of all samples based on dynamic gene expression of all genes comparing COVID-19 and control samples. (C) Number of significantly upregulated (red) and downregulated (blue) genes (FC>|2|, FDR-adj. p-value <0.05) comparing COVID-19 and control samples. (D) Volcano plot depicting fold changes (FC) and FDR-adjusted p-values comparing COVID-19 and control samples. Differentially expressed up- (red) and downregulated genes (blue) are shown and selected genes are highlighted. (E) A plot of top 10 most enriched GO terms for significantly up- and downregulated genes, showing the ratio of significantly regulated genes within enriched GO terms (GeneRatio). (F) PCA plot depicting the relationship of all samples based on dynamic gene expression of all genes comparing mild and severe COVID-19 as well as control samples. (G) Number of significantly upregulated (red) and downregulated (blue) genes (FC >|2|, FDR-adj. p-value < 0.05) comparing mild and severe COVID-19 as well as control samples. (H) Volcano plot depicting fold changes and FDR-adjusted p-values comparing mild and severe COVID-19 as well as control samples. Differentially expressed up- (red) and downregulated genes (blue) are shown and selected genes are highlighted. (I) Hierarchical clustering map of 25% most variable genes between control patients, COVID-19 mild or severe patients, with additional annotation of disease outcome, hierarchical agglomerative clustering of clinical parameters COVID-19, and the groups defined by agglomerative clustering.

This news article was a review of a preliminary scientific report that had not undergone peer-review at the time of publication. Since its initial publication, the scientific report has now been peer reviewed and accepted for publication in a Scientific Journal. Links to the preliminary and peer-reviewed reports are available in the Sources section at the bottom of this article. View Sources

Implications for treatment and outcome prediction

In short, this extensive research endeavor supports the notion that whole blood transcriptomics is not only a way forward for elucidating the systemic immune response in COVID-19 patients, but can also be used to predict novel therapeutic targets which involving distinct pathophysiological mechanisms.

"Most interestingly, we identified drug candidates that might be beneficial for all COVID-19 patients, but also candidates that might only be suitable for a subgroup of patients", say study authors in their medRxiv paper.

"And by comparing the transcriptional modules identified in whole blood of COVID-19 patients, we identified unique differences to other viral and bacterial infections, for which similar data were available", they add.

This suggests that blood transcriptomes might indeed be very useful for diagnostic purposes or for outcome prediction in different models, larger clinical cohorts, and vaccine trials in the near future.

Finally, this type of data might be utilized as a starting point for a large-scale assemblage of molecular data during current and future treatment trials for COVID-19 patients based on whole blood transcriptomes.

This news article was a review of a preliminary scientific report that had not undergone peer-review at the time of publication. Since its initial publication, the scientific report has now been peer reviewed and accepted for publication in a Scientific Journal. Links to the preliminary and peer-reviewed reports are available in the Sources section at the bottom of this article. View Sources

Journal references:

Article Revisions

  • Mar 25 2023 - The preprint preliminary research paper that this article was based upon was accepted for publication in a peer-reviewed Scientific Journal. This article was edited accordingly to include a link to the final peer-reviewed paper, now shown in the sources section.
Dr. Tomislav Meštrović

Written by

Dr. Tomislav Meštrović

Dr. Tomislav Meštrović is a medical doctor (MD) with a Ph.D. in biomedical and health sciences, specialist in the field of clinical microbiology, and an Assistant Professor at Croatia's youngest university - University North. In addition to his interest in clinical, research and lecturing activities, his immense passion for medical writing and scientific communication goes back to his student days. He enjoys contributing back to the community. In his spare time, Tomislav is a movie buff and an avid traveler.

Citations

Please use one of the following formats to cite this article in your essay, paper or report:

  • APA

    Meštrović, Tomislav. (2023, March 25). Use of whole blood transcriptomes may improve COVID-19 diagnosis and treatment. News-Medical. Retrieved on January 18, 2026 from https://appetitesciencelab.com/news/20200709/Use-of-whole-blood-transcriptomes-may-improve-COVID-19-diagnosis-and-treatment.aspx.

  • MLA

    Meštrović, Tomislav. "Use of whole blood transcriptomes may improve COVID-19 diagnosis and treatment". News-Medical. 18 January 2026. <https://appetitesciencelab.com/news/20200709/Use-of-whole-blood-transcriptomes-may-improve-COVID-19-diagnosis-and-treatment.aspx>.

  • Chicago

    Meštrović, Tomislav. "Use of whole blood transcriptomes may improve COVID-19 diagnosis and treatment". News-Medical. https://appetitesciencelab.com/news/20200709/Use-of-whole-blood-transcriptomes-may-improve-COVID-19-diagnosis-and-treatment.aspx. (accessed January 18, 2026).

  • Harvard

    Meštrović, Tomislav. 2023. Use of whole blood transcriptomes may improve COVID-19 diagnosis and treatment. News-Medical, viewed 18 January 2026, https://appetitesciencelab.com/news/20200709/Use-of-whole-blood-transcriptomes-may-improve-COVID-19-diagnosis-and-treatment.aspx.

Comments

The opinions expressed here are the views of the writer and do not necessarily reflect the views and opinions of News Medical.

Sign in to keep reading

We're committed to providing free access to quality science. By registering and providing insight into your preferences you're joining a community of over 1m science interested individuals and help us to provide you with insightful content whilst keeping our service free.

or

While we only use edited and approved content for Azthena answers, it may on occasions provide incorrect responses. Please confirm any data provided with the related suppliers or authors. We do not provide medical advice, if you search for medical information you must always consult a medical professional before acting on any information provided.

Your questions, but not your email details will be shared with OpenAI and retained for 30 days in accordance with their privacy principles.

Please do not ask questions that use sensitive or confidential information.

Read the full Terms & Conditions.

You might also like...
Finger-prick blood test shows promise for detecting Alzheimer’s disease biology