Coronavirus is mutating with a second strain identified by scientists

The coronavirus is mutating as scientists identified a second strain, which is more aggressive and contagious.

As healthcare officials fight to curb the outbreak of coronavirus, a team of researchers from China says a new study shows that COVID-19 is mutating, with at least two types of virus circulating across countries now.

This transmission electron microscope image shows SARS-CoV-2—also known as 2019-nCoV, the virus that causes COVID-19—isolated from a patient in the U.S. Virus particles are shown emerging from the surface of cells cultured in the lab. The spikes on the outer edge of the virus particles give coronaviruses their name, crown-like. Credit: NIAID-RML
This transmission electron microscope image shows SARS-CoV-2—also known as 2019-nCoV, the virus that causes COVID-19—isolated from a patient in the U.S. Virus particles are shown emerging from the surface of cells cultured in the lab. The spikes on the outer edge of the virus particles give coronaviruses their name, crown-like. Credit: NIAID-RML

The more aggressive strain has infected about 70 percent of the people tested, while the less aggressive strain is tied to the rest of the cases.

The researchers named the aggressive strain as "L type," and the less aggressive type as "S type." The L type was more often seen in patients from Wuhan, China, where the virus first emerged in late December 2019. On the other hand, the S type is the one currently spreading in other countries. The L type strain has since declined steadily since January.

"These findings strongly support an urgent need for further immediate, comprehensive studies that combine genomic data, epidemiological data, and chart records of the clinical symptoms of patients with coronavirus disease 2019 (COVID-19)," they wrote in the paper published in the National Science Review, the journal of the Chinese Academy of Sciences.

In the study, the researchers have identified 149 mutations in the 103 genome sequences of the novel coronavirus. Health experts believed that these mutations happened recently, while 83 of the mutations are nonsynonymous, which means that it can affect and alter the amino acid sequence of a protein, resulting in a biological change in the organism.

"Our results suggest that the development of new variations in functional sites in the receptor-binding domain (RBD) of the spike seen in SARS-CoV-2 and viruses from pangolin SARSr-CoVs are likely caused by mutations and natural selection besides recombination," the researchers wrote in the study.

Further studies needed

The team from Peking University's School of Life Sciences and the Institut Pasteur of Shanghai part of the Chinese Academy of Sciences, added that human intervention might have placed more severe selective pressure on the L type of the virus, which can become more aggressive and spread rapidly. Meanwhile, the other type might have boosted in relative frequency because of a weaker selective pressure.

In summary, our analyses of 103 sequenced SARS-CoV-2 genomes suggest that the L type is more aggressive than the S type and that human interference may have shifted the relative abundance of L and S type soon after the SARS-CoV-2 outbreak.  

The scientists warned that the data basis of the study is minimal.

As previously noted, the data examined in this study are still very limited, and follow-up analyses of a larger set of data are needed to have a better understanding of the evolution and epidemiology of SARS-CoV-2.

There is an urgent need for immediate and comprehensive studies that will combine genomic data, chart records, and epidemiological information on the clinical symptoms of patients infected with the coronavirus.

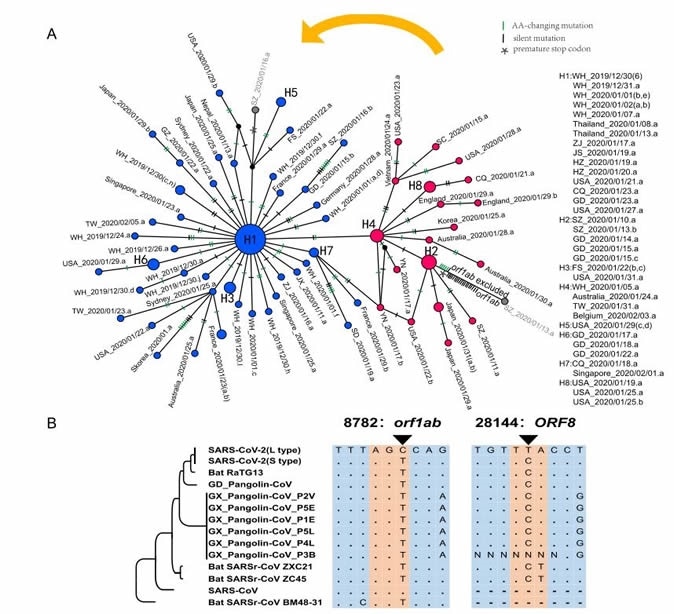
Haplotype analysis of SARS-CoV-2 viruses. A. The haplotype networks of SARS-CoV-2 viruses. Blue represents the L type, and red is the S type. The orange arrow indicates that the L type evolved from the S type. Note that in this study, we marked each sample with a unique ID that starting with the geological location, followed by the date the virus was isolated (see Table S1 for details). Each ID did not contain information of the patient
A. Haplotype analysis of SARS-CoV-2 viruses. A. The haplotype networks of SARS-CoV-2 viruses. Blue represents the L type, and red is the S type. The orange arrow indicates that the L type evolved from the S type. B. Evolution of the L and S types of SARS-CoV-2 viruses. Genome sequence alignments with the seven most closely related viruses indicated that the S type was most likely the ancient version of SARS-CoV-2.

Coronavirus by the numbers

The coronavirus cases have spiked over the past few weeks, with South Korea, Italy, and Iran gaining the spotlight over the rapid spread of the virus. The virus has spread to more than 60 countries, infecting nearly 98,000 people and killing 3,348 people, most of whom are from Wuhan City in Hubei province, China.

The World Health Organization (WHO) reports a declining supply of personal protective equipment (PPE) for healthcare workers. It urges suppliers and manufacturers to boos supply to help doctors and nurses who are working in the front line of the health crisis.

Italy and Iran have reported a sudden surge in deaths related to COVID-19. Italy has 3,858 cases and 148 deaths, while Iran has a staggering 3,513 cases and 107 deaths. South Korea has the most number of cases outside mainland China with more than 6,088 confirmed cases and 35 deaths.

Other European countries have reported their first coronavirus cases, suggesting a vast spread of the virus. The WHO has not yet declared the coronavirus outbreak a pandemic, though it said that the increase in transmission and infections is alarming.

Sources:
Journal reference:

Xiaolu Tang, Changcheng Wu, Xiang Li, Yuhe Song, Xinmin Yao, Xinkai Wu, Yuange Duan, Hong Zhang, Yirong Wang, Zhaohui Qian, Jie Cui, Jian Lu, On the origin and continuing evolution of SARS-CoV-2, National Science Review, nwaa036, https://doi.org/10.1093/nsr/nwaa036

Angela Betsaida B. Laguipo

Written by

Angela Betsaida B. Laguipo

Angela is a nurse by profession and a writer by heart. She graduated with honors (Cum Laude) for her Bachelor of Nursing degree at the University of Baguio, Philippines. She is currently completing her Master's Degree where she specialized in Maternal and Child Nursing and worked as a clinical instructor and educator in the School of Nursing at the University of Baguio.

Citations

Please use one of the following formats to cite this article in your essay, paper or report:

  • APA

    Laguipo, Angela. (2020, March 05). Coronavirus is mutating with a second strain identified by scientists. News-Medical. Retrieved on January 18, 2026 from https://appetitesciencelab.com/news/20200305/Coronavirus-is-mutating-with-a-second-strain-identified-by-scientists.aspx.

  • MLA

    Laguipo, Angela. "Coronavirus is mutating with a second strain identified by scientists". News-Medical. 18 January 2026. <https://appetitesciencelab.com/news/20200305/Coronavirus-is-mutating-with-a-second-strain-identified-by-scientists.aspx>.

  • Chicago

    Laguipo, Angela. "Coronavirus is mutating with a second strain identified by scientists". News-Medical. https://appetitesciencelab.com/news/20200305/Coronavirus-is-mutating-with-a-second-strain-identified-by-scientists.aspx. (accessed January 18, 2026).

  • Harvard

    Laguipo, Angela. 2020. Coronavirus is mutating with a second strain identified by scientists. News-Medical, viewed 18 January 2026, https://appetitesciencelab.com/news/20200305/Coronavirus-is-mutating-with-a-second-strain-identified-by-scientists.aspx.

Comments

  1. Mark Hobson Mark Hobson United Kingdom says:

    Well done.

The opinions expressed here are the views of the writer and do not necessarily reflect the views and opinions of News Medical.
Post a new comment
Post

Sign in to keep reading

We're committed to providing free access to quality science. By registering and providing insight into your preferences you're joining a community of over 1m science interested individuals and help us to provide you with insightful content whilst keeping our service free.

or

While we only use edited and approved content for Azthena answers, it may on occasions provide incorrect responses. Please confirm any data provided with the related suppliers or authors. We do not provide medical advice, if you search for medical information you must always consult a medical professional before acting on any information provided.

Your questions, but not your email details will be shared with OpenAI and retained for 30 days in accordance with their privacy principles.

Please do not ask questions that use sensitive or confidential information.

Read the full Terms & Conditions.

You might also like...
New data show COVID-19 triggers spike in new diabetes cases