Modeling EMT and FMT in lung fibrosis using high-content imaging for drug discovery

This article is based on a poster originally authored by Fiona Leslie, Oliver Birch, Chloe Whiting, and Megan Webster.

Abnormal and excessive deposition of extracellular matrix (ECM) is a defining characteristic of fibrotic lung diseases, such as idiopathic pulmonary fibrosis (IPF).

Repetitive injury to lower airway epithelial cells drives epithelial-to-mesenchymal transition (EMT). The release of fibrotic stimuli, including TGF-β1, leads to aberrant epithelial-fibroblast communication and promotes the phenotypic transition of fibroblasts-to-myofibroblasts (FMT).

Both processes enhance ECM deposition, resulting in irreversible lung architecture and function damage.

Modeling the FMT and EMT processes in vitro using high-content imaging facilitates compound screening to support the discovery of anti-fibrotic drugs.

High throughput assay setup. A) Schematic outlining the process of FMT and EMT assays. B) Representative images showing the segmental analysis masks used for quantification of markers. Examples shown: α-smooth muscle actin (α-SMA) and collagen I

Figure 1. High throughput assay setup. A) Schematic outlining the process of FMT and EMT assays. B) Representative images showing the segmental analysis masks used for quantification of markers. Examples shown: α-smooth muscle actin (α-SMA) and collagen I. Image Credit: Newcells Biotech

Optimization of culture conditions for assay robustness

FMT assay conditions have been optimized to ensure reproducibility and achieve the greatest assay window. A) 384-well plates were coated with two different coatings then Normal HLF were seeded into wells at an equal density. Cells were fixed and stained using Hoechst 33342 to detect cell nuclei representative images shown of whole well x4 magnification. B) Four assay medias were compared to test which provides the greatest assay window. HLF were stimulated with TGF-β1 in four different assay medias. Shown is total integrated intensity normalized to cell number for a-SMA (left) and collagen 1 (right) of HLF (N=3 donors each colour point represents a donor) stimulated with 1ng/mL TGF-β1. Statistical analysis performed one-way ANOVA with Dunnett’s multiple comparisons test compared to Media 1. C) Inclusion of a macromolecular crowding agent (MMC) in the culture media promotes deposition of extracellular matrix and shows an increase in the baseline expression of extracellular collagen 1

Figure 2. FMT assay conditions have been optimized to ensure reproducibility and achieve the greatest assay window. A) 384-well plates were coated with two different coatings then Normal HLF were seeded into wells at an equal density. Cells were fixed and stained using Hoechst 33342 to detect cell nuclei representative images shown of whole well x4 magnification. B) Four assay medias were compared to test which provides the greatest assay window. HLF were stimulated with TGF-β1 in four different assay medias. Shown is total integrated intensity normalized to cell number for a-SMA (left) and collagen 1 (right) of HLF (N=3 donors each colour point represents a donor) stimulated with 1ng/mL TGF-β1. Statistical analysis performed one-way ANOVA with Dunnett’s multiple comparisons test compared to Media 1. C) Inclusion of a macromolecular crowding agent (MMC) in the culture media promotes deposition of extracellular matrix and shows an increase in the baseline expression of extracellular collagen 1. Image Credit: Newcells Biotech

TGF-β1 induces FMT in normal and IPF donors

HLF from both normal and IPF donors demonstrate a TGF-β1 driven increase in FMT markers. Collagen 1 is increased in both the intracellular and extracellular compartments whilst α-SMA incorporation into stress fibres is indicative of fibroblast activation. HLF from normal (NHLF) and diseased (DHLF) donors were seeded into 384 well plates. The following day cells were stimulated with TGF-β1 dose response prepared in assay media then cultured for 72 hours. Cells were fixed and immunostained for collagen I (total and extracellular) and α-SMA. Shown is the total integrated intensity normalized to cell number expressed relative to the media control combined for

Figure 3. HLF from both normal and IPF donors demonstrate a TGF-β1 driven increase in FMT markers. Collagen 1 is increased in both the intracellular and extracellular compartments whilst α-SMA incorporation into stress fibres is indicative of fibroblast activation. HLF from normal (NHLF) and diseased (DHLF) donors were seeded into 384 well plates. The following day cells were stimulated with TGF-β1 dose response prepared in assay media then cultured for 72 hours. Cells were fixed and immunostained for collagen I (total and extracellular) and α-SMA. Shown is the total integrated intensity normalized to cell number expressed relative to the media control combined for N=3 NHLF and N=2 DHLF donors. Image Credit: Newcells Biotech

Inhibition of FMT using ALKi: SB525433

Multiplexed detection and quantification of fibrosis proteins including EDA-variant of Fibronectin (EDA-FN1)* Normal HLF (N=3 donors) were seeded into 384 well plates. Cells were pre-treated for 1 hour ± SB525334 over 7-point dose-response prepared in assay media, then stimulated with TGF-β1 and cultured for 72 hours. Cells were fixed then multiplexed staining for α-SMA, total collagen 1 and EDA-fibronectin was performed. Quantification showing % change in total integrated intensity relative to the vehicle control (A) and representative images of stained FMT markers in TGF-β1 stimulated cells (B). Dashed line represent TGF-β1 spiked vehicle control. Error bars represent ±SEM.

Figure 4. Multiplexed detection and quantification of fibrosis proteins including EDA-variant of Fibronectin (EDA-FN1)* Normal HLF (N=3 donors) were seeded into 384 well plates. Cells were pre-treated for 1 hour ± SB525334 over 7-point dose-response prepared in assay media, then stimulated with TGF-β1 and cultured for 72 hours. Cells were fixed then multiplexed staining for α-SMA, total collagen 1 and EDA-fibronectin was performed. Quantification showing % change in total integrated intensity relative to the vehicle control (A) and representative images of stained FMT markers in TGF-β1 stimulated cells (B). Dashed line represent TGF-β1 spiked vehicle control. Error bars represent ±SEM. n=2 experimental repeats, n=12 technical replicates. Image Credit: Newcells Biotech

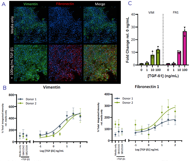
SAEC express EMT markers in response to TGF-β1

Primary human SAEC show a dose-dependent increase of vimentin and fibronectin expression in response to TGF- β1, indicative of a shift towards a mesenchymal phenotype. SAEC were seeded into plates and cultured until ~80% confluent. Cells were then stimulated with increasing concentrations of TGF-β1 (or co-treated with inhibitory compounds 10 μM SB431542 / SB525334) for 72 hours. Cells were either fixed and stained for EMT markers vimentin and fibronectin (A&B) or the RNA collected for RT-qPCR analysis (C). Representative images of vimentin and fibronectin staining and quantification showing % change in total integrated intensity relative to the media only control. Error bars represent ±SD.

Figure 5. Primary human SAEC show a dose-dependent increase of vimentin and fibronectin expression in response to TGF- β1, indicative of a shift towards a mesenchymal phenotype. SAEC were seeded into plates and cultured until ~80% confluent. Cells were then stimulated with increasing concentrations of TGF-β1 (or co-treated with inhibitory compounds 10 μM SB431542 / SB525334) for 72 hours. Cells were either fixed and stained for EMT markers vimentin and fibronectin (A&B) or the RNA collected for RT-qPCR analysis (C). Representative images of vimentin and fibronectin staining and quantification showing % change in total integrated intensity relative to the media only control. Error bars represent ±SD. n=2 experimental repeats, n=6 technical replicates. Image Credit: Newcells Biotech

High-content imaging assays demonstrate key fibrotic processes

Newcells Biotech’s FMT assay employs high-content imaging to assess the impact of therapeutics on fibroblast activation (α-SMA) and ECM protein expression (Collagen 1 and EDAFN1), demonstrating that ALKi, SB525334, can inhibit the response.

This technique has been utilized to illustrate EMT processes in small airway epithelial cells.

Acknowledgments

Produced from material originally authored by Fiona Leslie, Oliver Birch, Chloe Whiting and Megan Webster from Newcells Biotech.

About Newcells Biotech

Newcells Biotech develops in vitro cell-based assays for drug and chemical discovery and development.

Using our expertise in induced pluripotent stem cells (iPSCs), cellular physiology, and organoid technology, we build models that incorporate the “best biology” for predicting in vivo behavior of new drugs.

Our experts have developed and launched assays to measure transporter function, safety, and efficacy in a range of cell and tissue types, including kidney, retina and lungs.

We have the capability to develop and implement protocols to measure cilia beat frequency and toxicity on small airway epithelial cells model, retinal toxicity and disease modelling on retinal organoids and retina epithelium, as well as drug transport in the kidney, DDI and nephrotoxicity across human and a range of preclinical species.


Sponsored Content Policy: News-Medical.net publishes articles and related content that may be derived from sources where we have existing commercial relationships, provided such content adds value to the core editorial ethos of News-Medical.Net which is to educate and inform site visitors interested in medical research, science, medical devices and treatments.

Last Updated: May 13, 2025

Citations

Please use one of the following formats to cite this article in your essay, paper or report:

  • APA

    Newcells Biotech. (2025, May 13). Modeling EMT and FMT in lung fibrosis using high-content imaging for drug discovery. News-Medical. Retrieved on January 17, 2026 from https://appetitesciencelab.com/health/Modeling-EMT-and-FMT-in-lung-fibrosis-using-high-content-imaging-for-drug-discovery.aspx.

  • MLA

    Newcells Biotech. "Modeling EMT and FMT in lung fibrosis using high-content imaging for drug discovery". News-Medical. 17 January 2026. <https://appetitesciencelab.com/health/Modeling-EMT-and-FMT-in-lung-fibrosis-using-high-content-imaging-for-drug-discovery.aspx>.

  • Chicago

    Newcells Biotech. "Modeling EMT and FMT in lung fibrosis using high-content imaging for drug discovery". News-Medical. https://appetitesciencelab.com/health/Modeling-EMT-and-FMT-in-lung-fibrosis-using-high-content-imaging-for-drug-discovery.aspx. (accessed January 17, 2026).

  • Harvard

    Newcells Biotech. 2025. Modeling EMT and FMT in lung fibrosis using high-content imaging for drug discovery. News-Medical, viewed 17 January 2026, https://appetitesciencelab.com/health/Modeling-EMT-and-FMT-in-lung-fibrosis-using-high-content-imaging-for-drug-discovery.aspx.

Comments

The opinions expressed here are the views of the writer and do not necessarily reflect the views and opinions of News Medical.
Post a new comment
Post

While we only use edited and approved content for Azthena answers, it may on occasions provide incorrect responses. Please confirm any data provided with the related suppliers or authors. We do not provide medical advice, if you search for medical information you must always consult a medical professional before acting on any information provided.

Your questions, but not your email details will be shared with OpenAI and retained for 30 days in accordance with their privacy principles.

Please do not ask questions that use sensitive or confidential information.

Read the full Terms & Conditions.

You might also like...
Why predictive retina models could be the future of IND applications