How Much Protein Do You Really Need Each Day to Stay Healthy?

Introduction
Protein Basics: Function and Sources
Recommended Intakes: What the Guidelines Say 
Common Misconceptions and Protein Myths 
High-Protein Diets and Body Composition 
Personalized Nutrition and Protein Needs 
Conclusion – Finding the Right Balance 
Related Video 
References


Different types of natural healthy foods contain protein: fish, meat, chicken, eggs, dairy products, and beans. Image Credit: Elena Eryomenko / ShutterstockDifferent types of natural healthy foods contain protein: fish, meat, chicken, eggs, dairy products, and beans. Image Credit: Elena Eryomenko / Shutterstock

Introduction

Protein is one of the three essential macronutrients required for human survival, playing a central role in tissue repair, muscle maintenance, enzyme production, hormone regulation, and immune defense. Despite its well-established biological functions, public understanding of protein needs is often clouded by conflicting advice. From high-protein diet fads to warnings about kidney damage, the internet is rife with contradictory claims. Some promote excessive intake for fitness goals, while others advocate plant-based restrictions or minimal consumption. Varying recommendations across age groups, activity levels, and health conditions amplify this confusion. For the average person, especially those who exercise regularly or are aging, the question remains: how much protein is truly necessary to maintain health, preserve muscle mass, and support recovery?¹

This article examines the actual amount of protein you need, debunking myths and conflicting advice with science-backed insights on intake, function, sources, and personalized nutrition.

Plant-based healthy protein food for vegetarians and vegans. Alternative sources are pulses, beans, quinoa, nuts, seeds, spirulina, and mushrooms. Image Credit: Jane Vershinin / ShutterstockPlant-based healthy protein food for vegetarians and vegans. Alternative sources are pulses, beans, quinoa, nuts, seeds, spirulina, and mushrooms. Image Credit: Jane Vershinin / Shutterstock

Protein Basics: Function and Sources

Protein plays a vital role in maintaining human health, acting as a building block for muscle repair, enzymes, hormones, and immune responses. Its primary function is to supply essential amino acids, which the body cannot produce and must obtain from food. Proteins also support metabolic processes, transport molecules, and maintain structural integrity across tissues.¹ ²

Animal proteins, such as those found in meat, dairy, and eggs, typically provide a complete profile of essential amino acids, making them high-quality sources. Plant proteins like legumes, nuts, and grains can also provide these amino acids, but may lack one or more, necessitating diverse dietary combinations for completeness.¹ ²

The quality of dietary protein is measured using scores like the Protein Digestibility Corrected Amino Acid Score (PDCAAS) and the Digestible Indispensable Amino Acid Score (DIAAS). Both consider amino acid composition and digestibility, with DIAAS offering greater accuracy by accounting for absorption at the end of the small intestine. However, while DIAAS has been endorsed by recent expert consultations, it is not yet widely adopted in global regulatory frameworks.¹ ²

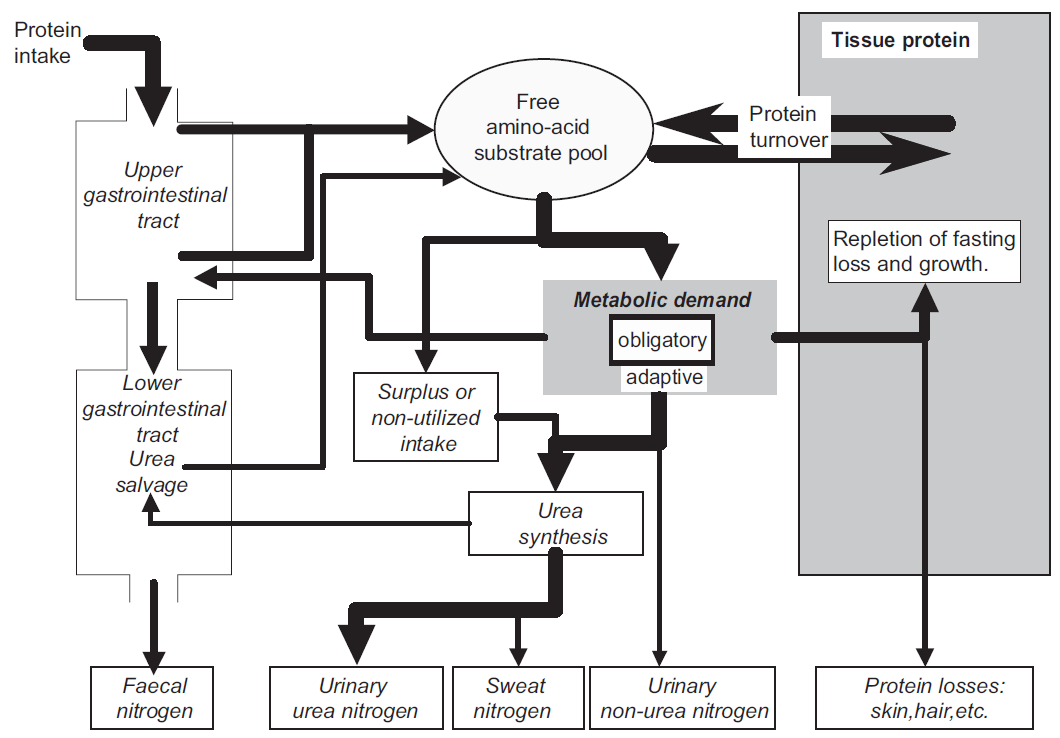
According to the World Health Organization (WHO), consuming a sufficient amount of high-quality protein is essential for maintaining health throughout the life cycle. Fast-digesting proteins with a high proportion of essential amino acids, especially leucine, are most effective in promoting muscle protein synthesis, particularly around physical activity. While whole foods can meet protein needs, supplementation may help active individuals efficiently reach optimal intake with fewer calories.²

Schematic representation of the metabolic demands for amino acids

Schematic representation of the metabolic demands for amino acids. ² Image Credit: WHO

Recommended Intakes: What the Guidelines Say

The Recommended Dietary Allowance (RDA) for protein in healthy adults is 0.8 grams per kilogram of body weight per day, as established by international organizations such as the World Health Organization (WHO) and the United States Department of Agriculture (USDA). This intake level is considered sufficient to meet the basic needs of nearly all (97.5%) individuals aged 19 years and older, taking into account nitrogen losses and variations in protein digestibility and quality.² ³

However, protein requirements vary depending on age, physiological status, and activity levels. For instance, the WHO recommends increased intake during pregnancy and lactation to support fetal and infant growth. Athletes and physically active individuals require significantly more, typically between 1.4 and 2.0 g/kg/day, to support muscle repair, recovery, and performance adaptation. Endurance athletes are advised to consume 1.2–1.6 g/kg/day, while those engaged in strength or power training may need closer to 1.6–2.0 g/kg/day. Elderly individuals may also benefit from higher intakes to preserve muscle mass and bone health, with some studies suggesting intakes above 0.8 g/kg/day to prevent sarcopenia and support overall function.² ³

Importantly, higher protein intakes within these ranges are deemed safe for healthy individuals, without adverse effects on kidney function or bone metabolism. The WHO has not established a specific tolerable upper intake level for protein; however, evidence suggests that intakes up to approximately twice the Recommended Daily Allowance (RDA) are safe. Caution is advised when exceeding this level, particularly in individuals with compromised renal function. These values reflect a shift toward personalized nutrition, where factors such as exercise, aging, illness, and pregnancy are considered when tailoring protein intake beyond baseline requirements.² ³

Common Misconceptions and Protein Myths

Many misconceptions persist about protein intake, despite the extensive research available. One of the most common is the idea that “more is better.” However, studies show that while high-protein diets (even 3–4 times the RDA) are safe for healthy, exercise-trained individuals, they do not automatically improve health or body composition unless they are aligned with proper training and energy balance. Excess protein does not cause fat gain unless the total calorie intake also exceeds the body's needs. In fact, high protein intake may promote fat loss and preserve lean mass under calorie-restricted conditions.⁸

Concerns about kidney damage from high-protein diets are largely unfounded in healthy individuals. While excessive red meat intake may affect those with chronic kidney disease, no studies have shown harm in healthy athletes consuming up to 4.4 g/kg/day. However, individuals with pre-existing kidney disease should follow medically supervised dietary plans, as evidence on protein safety does not extend to this population. Similarly, fears about osteoporosis due to protein’s “acid load” have been refuted. New research indicates that protein is crucial for bone health, as it enhances calcium absorption and supports muscle mass, which in turn contributes to skeletal strength.⁸

Finally, the idea that protein must be consumed within one hour post-exercise for muscle gain is outdated. While some individuals may benefit from protein timing, especially older adults, total daily intake is more important than precise timing. Protein consumed before, after, or even several hours post-exercise still supports muscle protein synthesis effectively.⁸

High-Protein Diets and Body Composition

Research consistently supports the role of high-protein diets in improving body composition, especially when combined with resistance training. A study involving trained individuals who consumed 3.4 g/kg/day of protein with heavy resistance exercise showed significant reductions in fat mass (–1.7 kg) and body fat percentage (–2.4%) compared to a group with normal protein intake, without any adverse health effects. Both groups gained lean body mass (~1.5 kg), but the high-protein group experienced greater fat loss despite consuming a higher calorie intake.⁹

Popular diets, such as the ketogenic (high fat, moderate protein), paleo (lean meats and vegetables), carnivore (animal-based), and plant-based high-protein diets, vary in their macronutrient emphasis; however, all utilize increased protein to promote satiety and muscle preservation. While these diets may aid in fat loss and muscle maintenance, their effectiveness can differ based on diet adherence, individual metabolism, and exercise habits.⁹

However, simply increasing protein without altering training may not yield significant changes. Earlier findings show that very high protein intake (>4 g/kg/day) without exercise modifications does not improve body composition. High-protein diets are most effective when combined with resistance training and aligned with energy balance. Moreover, excessive protein intake is sometimes misinterpreted as harmful, yet studies confirm its safety in healthy individuals for short periods. Ultimately, high-protein diets are most effective when tailored to individual goals and paired with structured resistance training.⁹

Personalized Nutrition and Protein Needs

Protein needs vary significantly among individuals due to differences in their genetic makeup, gut microbiome composition, age, and physical activity levels. These biological and lifestyle factors influence how dietary protein is metabolized, used for muscle repair, or stored. For instance, aging is associated with anabolic resistance, making older adults less efficient at utilizing protein, while differences in microbiota and inflammation status may further influence protein absorption and utilization. Metabotyping, which involves grouping people based on metabolic markers, offers a promising approach for tailoring protein intake more effectively.⁹ ¹⁰

In the PREVENTOMICS trial, participants were assigned dietary plans using omics-based profiling (genetics, metabolomics, and proteomics) to optimize nutrition through a simulated e-commerce platform. This system personalized food recommendations targeting inflammation, oxidative stress, lipid and carbohydrate metabolism, and gut microbiota health, helping individuals select beneficial foods with real-time guidance.⁹ ¹⁰

Simultaneously, wearable devices and nutrition apps are transforming how protein needs are assessed and adjusted. Apps like MyFitnessPal® now integrate activity levels, body composition, and dietary intake to recommend protein targets dynamically. However, current wearable tools vary in accuracy, with some devices prone to over- or underestimating caloric intake due to sensor limitations or user input error. These digital tools, combined with personalized biological insights, are shifting protein guidance from static recommendations to responsive, individualized strategies, supporting more effective diet planning for long-term health and performance.⁹ ¹⁰

Conclusion – Finding the Right Balance

Protein requirements are not universal; they vary depending on individual characteristics, such as age, activity level, metabolic profile, and health status. While 0.8 grams per kilogram of body weight per day is sufficient for most healthy adults, many, especially older adults, athletes, or those recovering from illness, may need significantly more. Importantly, increased intake within recommended ranges is safe and beneficial for maintaining muscle, promoting fat loss, and supporting bone health when aligned with overall energy needs and physical activity.

Practical strategies to meet protein needs include consuming a variety of high-quality protein sources, distributing intake evenly throughout the day, and adjusting intake based on lifestyle changes. Personalized tools such as wearable trackers and nutrition apps now offer real-time recommendations, while omics-based nutrition profiling holds promise for even greater precision. Instead of chasing fixed numbers or extreme diets, individuals should focus on a tailored, evidence-based approach that considers both dietary quality and functional outcomes.

Related Video

How Much Protein You Really Need (According to Science)

References

  1. Jäger, R., Kerksick, C.M., Campbell, B.I., Cribb, P.J., Wells, S.D., Skwiat, T.M., Purpura, M., Ziegenfuss, T.N., Ferrando, A.A., Arent, S.M. and Smith-Ryan, A.E., (2017). International society of sports nutrition position stand: protein and exercise. Journal of the International Society of Sports Nutrition, 14(1), 20. https://www.tandfonline.com/doi/full/10.1186/s12970-017-0177-8
  2. Who, J. (2007). Protein and amino acid requirements in human nutrition. World Health Organization technical report series, (935), 1,  https://iris.who.int/bitstream/handle/10665/43411/WHO_TRS_935_eng.pdf
  3.  Campbell, B., Kreider, R.B., Ziegenfuss, T., La Bounty, P., Roberts, M., Burke, D., Landis, J., Lopez, H. and Antonio, J.(2007). International Society of Sports Nutrition position stand: protein and exercise. Journal of the international society of sports nutrition, 4, 1-7. https://www.tandfonline.com/doi/full/10.1186/1550-2783-4-8
  4. Antonio, J., Evans, C., Ferrando, A.A., Stout, J.R., Antonio, B., Cintineo, H.P., Harty, P., Arent, S.M., Candow, D.G., Forbes, S.C. and Kerksick, C.M. (2024). Common questions and misconceptions about protein supplementation: what does the scientific evidence really show?. Journal of the International Society of Sports Nutrition, 21(1), 2341903, https://www.tandfonline.com/doi/full/10.1080/15502783.2024.2341903
  5. Antonio, J., Ellerbroek, A., Silver, T., Orris, S., Scheiner, M., Gonzalez, A., & Peacock, C. A. (2015). A high protein diet (3.4 g/kg/d) combined with a heavy resistance training program improves body composition in healthy trained men and women–a follow-up investigation. Journal of the International Society of Sports Nutrition, 12, 1-9, https://www.tandfonline.com/doi/full/10.1186/s12970-015-0100-0
  6. Dimitratos, S. M., German, J. B., & Schaefer, S. E. (2020). Wearable technology to quantify the nutritional intake of adults: validation study. JMIR mHealth and uHealth, 8(7), e16405. DOI: 10.2196/16405, https://mhealth.jmir.org/2020/7/e16405

Last Updated: May 2, 2025

Vijay Kumar Malesu

Written by

Vijay Kumar Malesu

Vijay holds a Ph.D. in Biotechnology and possesses a deep passion for microbiology. His academic journey has allowed him to delve deeper into understanding the intricate world of microorganisms. Through his research and studies, he has gained expertise in various aspects of microbiology, which includes microbial genetics, microbial physiology, and microbial ecology. Vijay has six years of scientific research experience at renowned research institutes such as the Indian Council for Agricultural Research and KIIT University. He has worked on diverse projects in microbiology, biopolymers, and drug delivery. His contributions to these areas have provided him with a comprehensive understanding of the subject matter and the ability to tackle complex research challenges.    

Citations

Please use one of the following formats to cite this article in your essay, paper or report:

  • APA

    Kumar Malesu, Vijay. (2025, May 02). How Much Protein Do You Really Need Each Day to Stay Healthy?. News-Medical. Retrieved on January 16, 2026 from https://appetitesciencelab.com/health/How-Much-Protein-Do-You-Really-Need.aspx.

  • MLA

    Kumar Malesu, Vijay. "How Much Protein Do You Really Need Each Day to Stay Healthy?". News-Medical. 16 January 2026. <https://appetitesciencelab.com/health/How-Much-Protein-Do-You-Really-Need.aspx>.

  • Chicago

    Kumar Malesu, Vijay. "How Much Protein Do You Really Need Each Day to Stay Healthy?". News-Medical. https://appetitesciencelab.com/health/How-Much-Protein-Do-You-Really-Need.aspx. (accessed January 16, 2026).

  • Harvard

    Kumar Malesu, Vijay. 2025. How Much Protein Do You Really Need Each Day to Stay Healthy?. News-Medical, viewed 16 January 2026, https://appetitesciencelab.com/health/How-Much-Protein-Do-You-Really-Need.aspx.

Comments

The opinions expressed here are the views of the writer and do not necessarily reflect the views and opinions of News Medical.
Post a new comment
Post

While we only use edited and approved content for Azthena answers, it may on occasions provide incorrect responses. Please confirm any data provided with the related suppliers or authors. We do not provide medical advice, if you search for medical information you must always consult a medical professional before acting on any information provided.

Your questions, but not your email details will be shared with OpenAI and retained for 30 days in accordance with their privacy principles.

Please do not ask questions that use sensitive or confidential information.

Read the full Terms & Conditions.

You might also like...
Can ketogenic diets help PCOS? New analysis points to weight and insulin gains